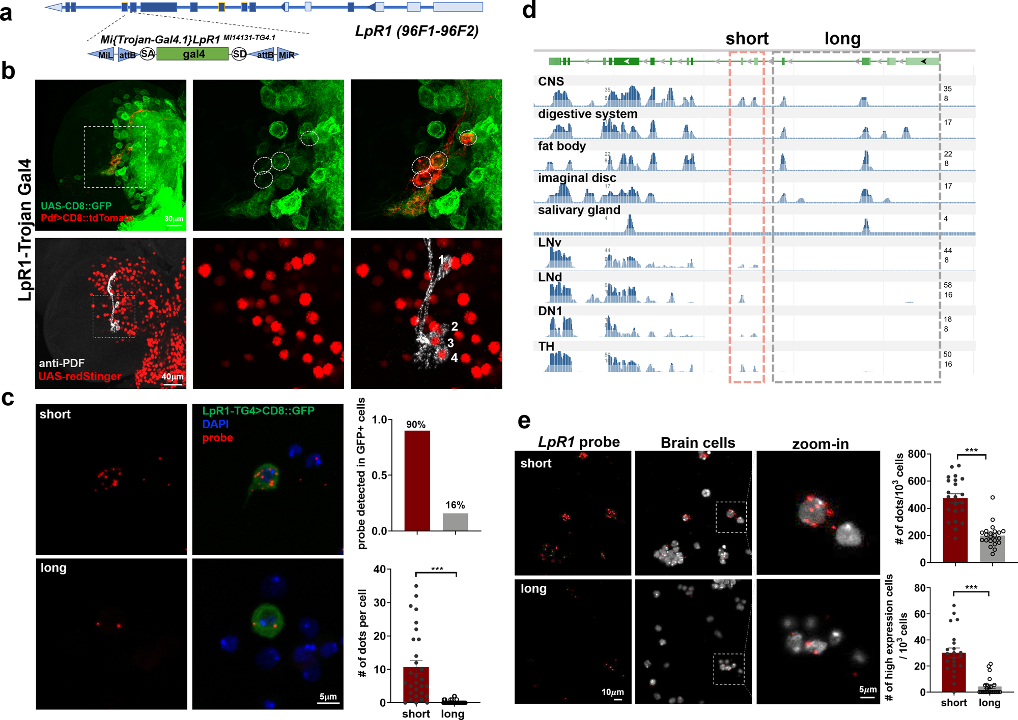
Fig. 2: LpR1-short exhibits brain-specific expression and is the dominant isoform in the larval brain.

a, b LpR1 is widely distributed in the larval brain. a Schematic diagram of a Trojan-Gal4 insertion at the 3’ end of the LpR1 gene (LpR1-TG4), which represents the expression of all LpR1 isoforms. b The broad distribution of LpR1 in the larval brain is detected by the LpR1-TG4 driving CD8::GFP (top) or redStinger (bottom) (observed in at least 10 brains). The expression of LpR1 in LNvs is confirmed by co-labeling using either Pdf-LexA driving tdTomato (red, circles in top panels) or anti-PDF antibody (gray, numbers in bottom panels). c LpR1-short is the dominant isoform expressed in the larval brain. Representative confocal images (left, probe in red and GFP in green) and quantifications (Right) from qFISH analyses on LpR1-expressing brain cells are shown. In the bottom graph, data are presented as mean values +/− SEM. p < 0.0001, t = 6.143, df = 78, by two-tailed Student’s t-test. n = 30 and 50 for short and long. n represents individual GFP positive cells. ***p < 0.001. d LpR1-short expression is detected in CNS and four types of adult neurons, but not in the peripheral tissues, where only LpR1-long-expression is detected. Tissue-specific and neuron-specific RNA-seq displays reads from isoform-specific exons (short-red frame, long-gray frame, reads number log base 2 scaled). e LpR1-short is more abundant than LpR1-long in the larval brain. Representative confocal images (Left, probe: red; DAPI: gray) and quantifications (Right) from qFISH analyses on dissociated brain cells are shown. Compared to LpR1-long, LpR1-short shows higher total transcript levels in brain cells (# of dots/1000 cells) and the total number of cells with high expression (# of high expression cells/1000 cells). ≥4 dots/cell were counted as high expression. Data are presented as mean values +/− SEM. Statistical significance was assessed by a two-tailed Student’s t-test. Top: p < 0.0001, t = 7.368, df = 42. Bottom: p < 0.0001, t = 6.593, df = 42. n = 22 for both groups. n represents the individual quantified image. ***p < 0.001.