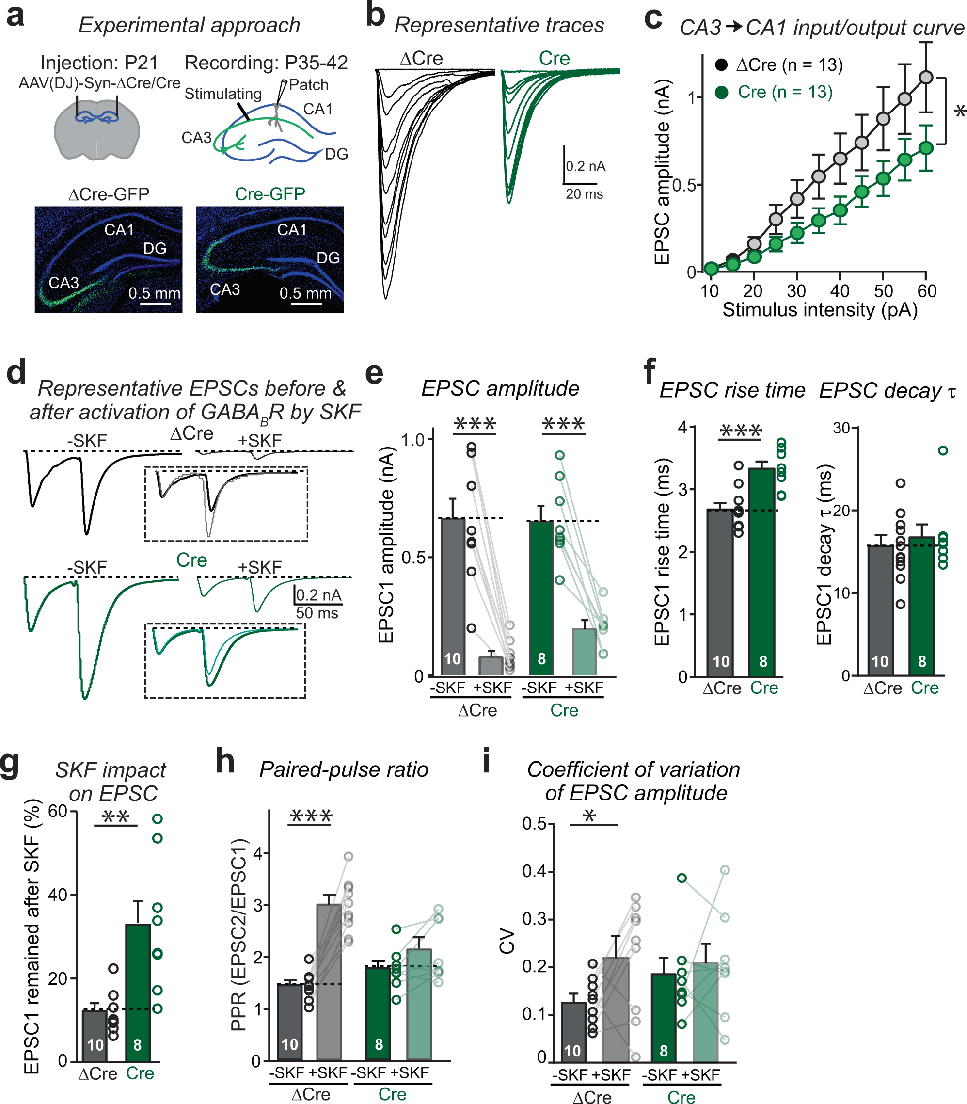
Fig. 5: Deletion of neurexins impairs the function of GABAB-receptors at CA3-CA1 excitatory synapses.
From: Neurexins regulate presynaptic GABAB-receptors at central synapses

a Schematic of experimental approach for virus injection and electro-physiology recording (Top); GFP expression in AAV-transfected CA3 region of hippocampus (bottom). b Representative traces of EPSCs evoked by fiber stimulations with increased intensity, recorded in acute hippocampus slices from Nrxn123 cKO mice injected with AAV-ΔCre or AAV-Cre. c The input–output curve of EPSC amplitudes in relation to the stimulation intensity. P = 0.0113, unpaired two-sided t-test. d Example traces of paired-pulse EPSCs before and after addition of GABAB-receptor agonist SKF, the normalized EPSCs before and after SKF are shown in inset. The intensity of fiber stimulation was tuned to evoke EPSC1 at similar amplitude for each cell. e Summary graphs of EPSC1 amplitudes before and after SKF for control (ΔCre) and Nrxn123 TKO synapses (Cre). P = 0.0001, P = 0.0001, paired two-sided t-test. P = 0.99, unpaired two-sided t-test. f Summary graphs of EPSC1 rise time (left) and decay time constants (right). P = 0.0008, P = 0.6136, unpaired two-sided t-test. g Summary graphs of EPSC1 remaining unblocked by SKF application. P = 0.0013, unpaired two-sided t-test. h Summary graphs of the PPR before and after SKF in control and Nrxn123 TKO synapses. P = 0.0001, P = 0.0984, paired two-sided t-test. P = 0.2772, unpaired two-sided t-test. i Summary graphs of the CV of EPSC1 amplitude before and after SKF in control and Nrxn123 TKO synapses. P = 0.0385, P = 0.99, paired two-sided t-test. P = 0.4664, unpaired two-sided t-test. Data are means ± SEM. Number of cells (from at least three mice per group) analyzed are indicated in the graph (c) or bars (e–i); Statistical differences were assessed by Student’s t-test. (*P < 0.05; **P < 0.01, ***P < 0.001). Source data are provided as a Source Data file.