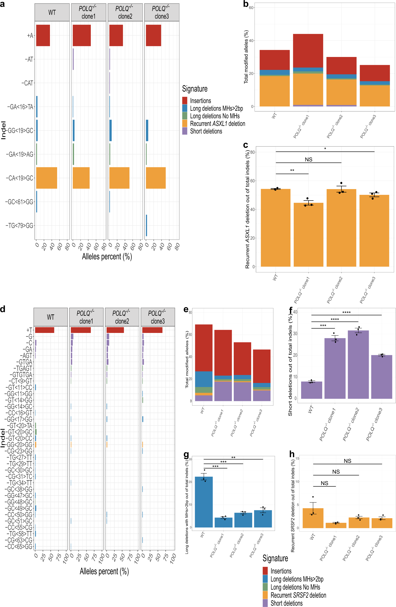
Fig. 6: preL-MMEJ deletions are obtained in POLQ knockout cells.
From: Recurrent deletions in clonal hematopoiesis are driven by microhomology-mediated end joining

a, d Indel sequences and percentage of ASXL1 (a) and SRSF2 (d) modified alleles among the total indel alleles as assessed by deep targeted sequencing (read depth 5000X) in K562 cells following the induction of DSBs in ASXL1 (a) or SRSF2 (d) loci. Wild type (WT) K562 together with three distinct clones of POLQ −/− K562 cells are shown. b, e Overall modification frequency as assessed by deep targeted sequencing (read depth 5000X) in K562 cells following the induction of DSBs in ASXL1 (b) or SRSF2 (e) loci. WT K562 together with three distinct clones of POLQ −/− K562 cells are shown. c, f, g, h Percentage of the recurrent ASXL1 MH-based deletions (c), <5-bp short deletions in SRSF2 (f), ≥5-bp deletions with flanking microhomologies (MHs) of at least 2 bp in SRSF2 (g) and SRSF2 recurrent MH-based deletions (h) among the total indel alleles following the induction of DSBs in ASXL1 (c) or SRSF2 (f, g, h) loci. WT K562 together with three distinct clones of POLQ −/− K562 cells are shown. Data are presented as mean values ± SEM. n = 3 biologically independent samples. Unpaired two tailed T-test was used to determine statistical significance. (NS, nonsignificant, *P < 0.05, **P < 0.01, ***P < 0.001, and ****P < 0.0001). c: WT vs. POLQ −/− clone 1 p = 0.0038, WT vs. POLQ −/− clone 2 p = 0.94, WT vs. POLQ −/− clone 3 p = 0.041. f WT vs. POLQ −/− clone 1 p = 0.000105, WT vs. POLQ −/− clone 2 p = 3.33e-05, WT vs. POLQ −/− clone 3 p = 2.66e-05. g: WT vs. POLQ −/− clone 1 p = 0.0003, WT vs. POLQ −/− clone 2 p = 0.0004, WT vs. POLQ −/− clone 3 p = 0.0012. h WT vs. POLQ −/− clone 1 p = 0.12, WT vs. POLQ −/− clone 2 p = 0.19, WT vs. POLQ −/− clone 3 p = 0.17. Indel signatures are: Insertions (red), ≥5-bp deletion with flanking microhomologies (MHs) of at least 2 bp (blue), ≥5-bp deletion with flanking MHs of zero or 1 bp (green), short deletion (<5-bp) (purple) and the recurrent deletions in ASXL1 (a, b, c) SRSF2 (d, e, f, g, h) genes (orange). Source data are provided as a Source Data file.