Fig. 3: Deletion of Rdx in oocytes led to a failure of Oo-Mvi formation and shortened reproductive lifespan in females.
From: Oocyte-derived microvilli control female fertility by optimizing ovarian follicle selection in mice

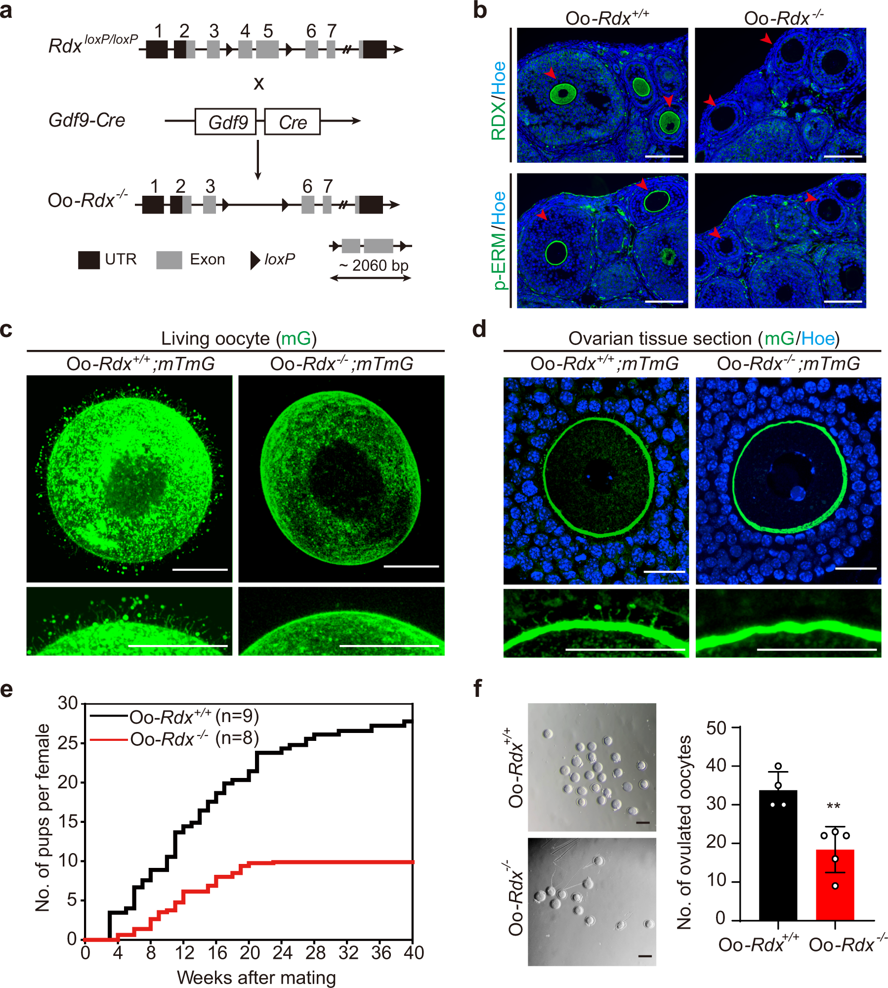
a Schematic representation of the deletion of Rdx exons 4 and 5 by Gdf9-Cre-mediated recombination in oocytes of Oo-Rdx−/−. b Immunofluorescence detection of RDX and p-ERM showing successful deletion of RDX in oocytes (arrowheads) of Oo-Rdx−/−. n = 6 ovaries per group. c, d Imaging the living oocytes (c) and ovarian tissue sections (d) showing a failure of the construction of Oo-Mvi on the oocyte surface in Oo-Rdx−/−;mTmG females. n = 40 Oo-Rdx+/+;mTmG and 16 Oo-Rdx−/−;mTmG oocytes (c), 12 Oo-Rdx+/+;mTmG and 9 Oo-Rdx−/−;mTmG ovaries (d). e Fertility check showing a subfertility phenotype in the Oo-Rdx−/− females with significantly decreased litter size and number and a shortened reproductive lifespan (n = 8) compared to that in Oo-Rdx+/+ mice (n = 9) during 40 weeks of mating. f A significantly lower ovulated oocyte number in Oo-Rdx−/− females (n = 5) compared to that in Oo-Rdx+/+ mice (n = 4), indicating that the abnormal development of oocytes caused subfertility in Oo-Rdx−/− females. P-value = 0.0036. Representative images are shown. Data are presented as the mean ± SD. Data were analyzed by two-tailed unpaired Student’s t-test and **P < 0.01. Scale bars: 100 μm (b, f), 25 μm (c, d).