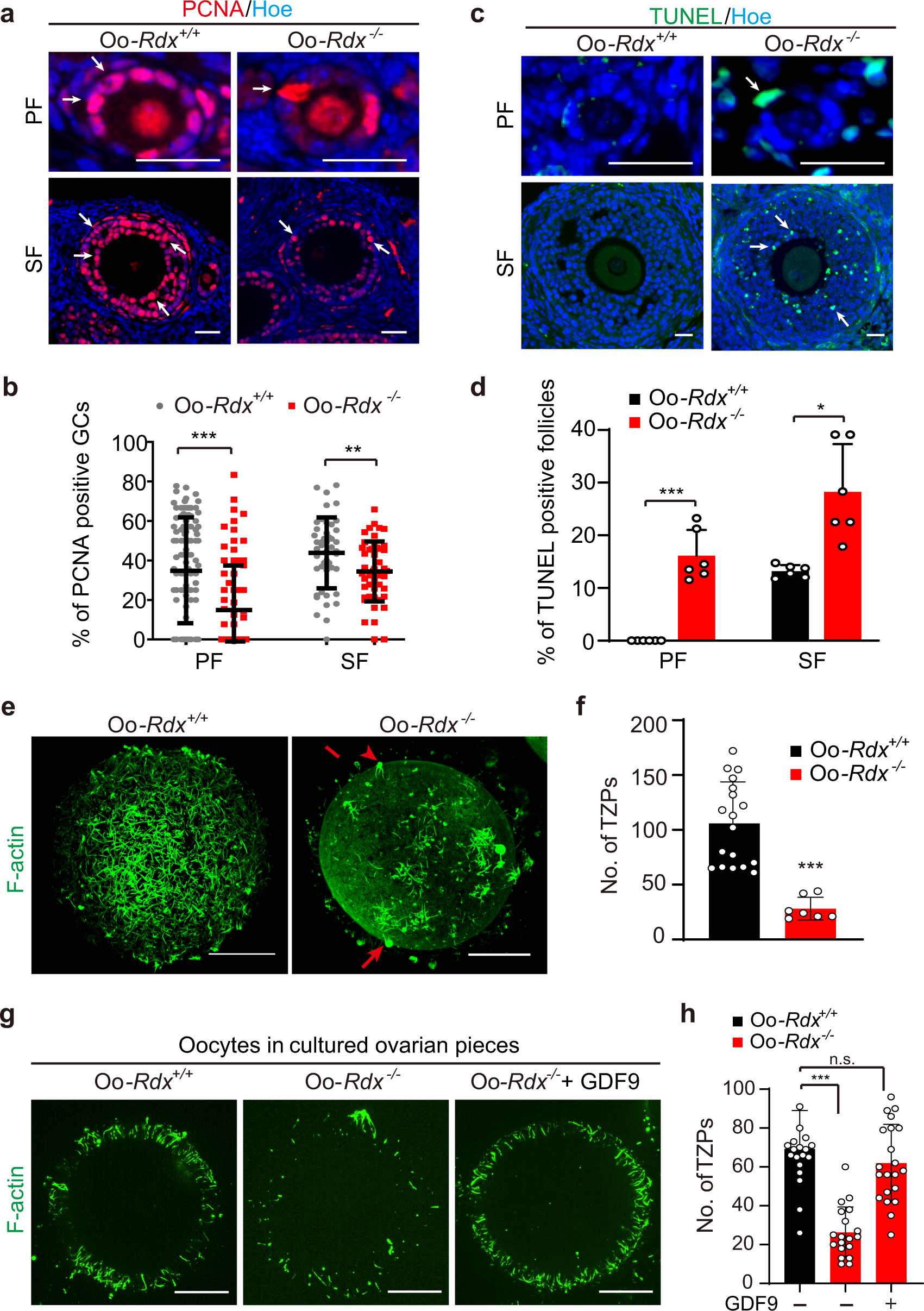
Fig. 5: Loss of Oo-Mvi disrupted OSF-regulated GC development.
From: Oocyte-derived microvilli control female fertility by optimizing ovarian follicle selection in mice

a, b PCNA staining (arrows) of GC proliferation (a), showing a significant decrease in GC proliferation in the early growing follicles of Oo-Rdx−/− ovaries (b). Each point represents the GC-PCNA rate in a single follicle (PF: control n = 105, Oo-Rdx−/− n = 77, P-value = 0.0000011; SF: control n = 46, Oo-Rdx−/− n = 49, P-value = 0.0072). c, d TUNEL detection (arrows) of apoptosis (c), showing a significantly increased ratio of follicles with TUNEL-positive GCs in Oo-Rdx−/− ovaries (n = 6). P-value = 0.0007 (PF), 0.02 (SF) (d). e F-actin staining GC-TZPs (arrows) showing a failure of GC-TZP construction in Oo-Rdx−/− oocytes. f Quantification of GC-TZPs confirmed a dramatically decreased density of GC-TZPs in Oo-Rdx−/− oocytes (n = 18) compared to that in Oo-Rdx+/+ controls (n = 7). P-value = 0.0000008. g Supplying GDF9 rescued the defect of GC-TZP formation in Oo-Rdx−/− ovaries. h Quantification of GC-TZPs in Oo-Rdx+/+ (n = 20), Oo-Rdx−/− (n = 19), and Oo-Rdx−/−+GDF9 (n = 21) oocytes, showing the successful rescue of GC-TZP defect by GDF9 supplementation. P-value: 0.000000027 (Oo-Rdx+/+ vs. Oo-Rdx−/−); 0.21 (Oo-Rdx+/+ vs. Oo-Rdx−/−+GDF9). Data are presented as the mean ± SD. PF primary follicle, SF secondary follicle. Representative images are shown. Data were analyzed by two-tailed unpaired Student’s t-test and ***P < 0.001, **P < 0.01, *P < 0.05, n.s. P ≥ 0.05. Scale bars: 25 μm.