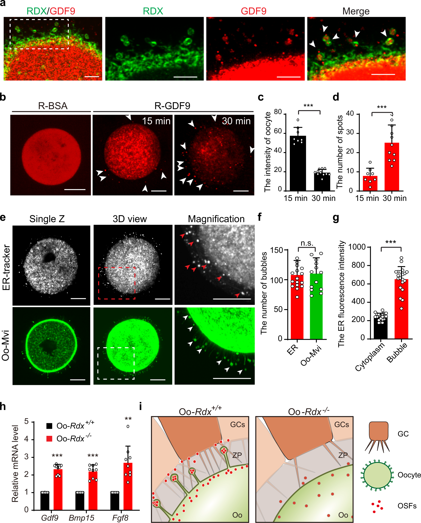
Fig. 6: OSFs were enriched in Oo-Mvi to manipulate the development of follicles.
From: Oocyte-derived microvilli control female fertility by optimizing ovarian follicle selection in mice

a GDF9 was localized in the vesicles of Oo-Mvi. Immunostaining showing GDF9 protein (Red, arrowheads) localized in the oocytes and the vesicles of Oo-Mvi (Green, RDX). n = 29 ovarian follicles. b Rhodamine-labeled GDF9 (R-GDF9) or BSA (R-BSA) was microinjected into living oocytes at GV stage (n = 15 per group), and the R-GDF9 intensity and distribution were detected at 15 or 30 min after injections (Supplementary Movies 4 and 5). The R-GDF9 spots surrounding the oocytes were pointed by arrowheads. c, d A time-dependent decrease of R-GDF9 intensity in oocytes (c) and increase of the number of R-GDF9 spots (d) were observed after injections. P-value: 0.0000014 (c), 0.00064 (d). e ER-tracker staining showed a cloudy ER distribution (top) in the oocyte cytoplasm, and the many ER bubbles (top, arrowheads) surrounding oocytes (Supplementary Movie 6), which were similar to the R-GDF9 distribution (b, arrowheads) and Oo-Mvi vesicles (bottom, arrowheads). f Quantification of the number of ER bubbles (n = 17) and Oo-Mvi vesicles (n = 14). P-value = 0.81. g Quantification of the fluorescence intensity of ER in oocyte cytoplasm and bubbles (n = 20). P-value = 0.00000009. h Relative mRNA levels of Gdf9, Bmp15, and Fgf8 in Oo-Rdx+/+ and Oo-Rdx−/− oocytes showing a decreased consumption of OSFs in the oocytes of Oo-Rdx−/− females. P-value: 0.000006 (Gdf9), 0.0001 (Bmp15), 0.0019 (Fgf8). i The proposed model of the function of Oo-Mvi in follicle development and female reproduction, showing that Oo-Mvi in the ZP determine the fate of individual follicles by regulating oocyte-GC communication. Data are presented as the mean ± SD with experiments performed in triplicate, and representative images are shown. Data were analyzed by two-tailed unpaired Student’s t-test and ***P < 0.001, **P < 0.01, and n.s.P ≥ 0.05. Scale bars: 5 μm (a); 20 μm (b, e).