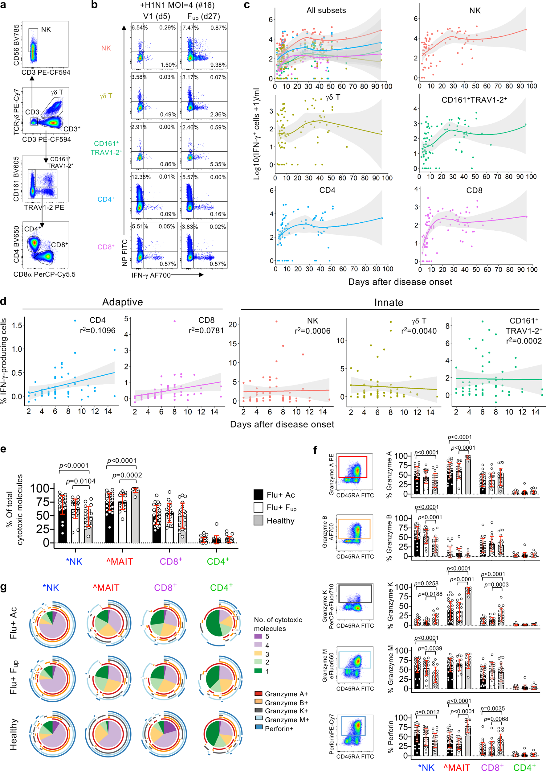
Fig. 5: Innate and adaptive immune responses in seasonal influenza-infected patients.

a–d Data following influenza virus infection assay. a Representative FACS plots of innate (NK cells, γδ T cells and CD161+TRAV1-2+ MAIT cells) and adaptive (CD4+ and CD8+ T cells) immune cell subsets gated on live/CD14–/CD19– singlet lymphocytes. b Representative FACS plots measuring frequency of infection (intracellular nucleoprotein (NP) staining) and IFN-γ production for each immune cell subset. Infection in PBMCs by intracellular NP-staining showing consistent infectivity rates over time across the donors (Supplementary Fig. 5b). MAIT cells were defined as CD161+TRAV1-2+ and were validated by the MR1-5’OP-RU-tetramer in 51% of samples (Supplementary Fig. 5c,d). c, d Numbers and frequencies (n = 37) of influenza-specific IFN-γ-production in patients’ immune cell subsets as days of disease onset where 95% confidence intervals are shaded in gray. e–g Patient data from PBMCs left over from flow-through fraction following TAME. *NK cells were defined by live/CD14–/CD19–/CD3– cells. ^MAIT cells were defined by the MR1-5-OP-RU-tetramer and anti-TRAV1-2 antibody. e Frequency (mean, SD) of influenza+ (Flu+) patient cells expressing total cytotoxic molecules at acute (includes n = 16 at V1 and n = 11 at subsequent visits i.e., V2, V3, or V4) and follow-up timepoints (n = 19), in comparison to healthy donors (n = 20, except for MAIT subset where n = 12). f Representative FACS plots of CD8+ T cells from influenza+ patient and individual frequencies (mean, SD) of granzymes (A, B, K and M) and perforin staining for each cell subset. Dataset n numbers are the same as in (e). g Pie charts representing the average fractions of cells co-expressing different cytotoxic molecules (slices) and the combinations of granzymes and perforin molecules (arcs). Statistical significance (0.0001 > p < 0.05) was determined using two-tailed (e, f) Tukey’s multiple comparison and (g) Permutation tests.