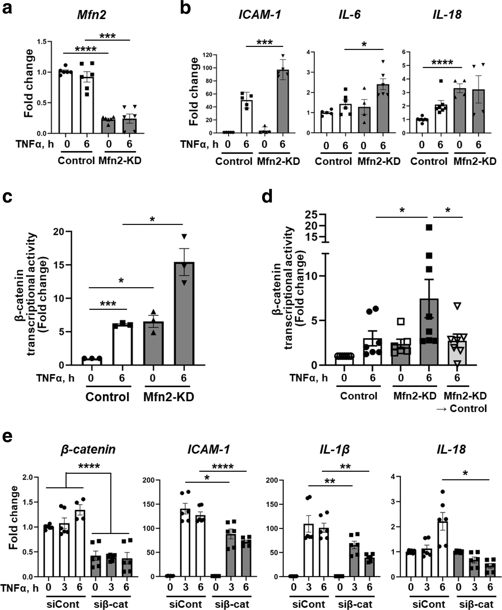
Fig. 6: Mfn2 suppresses β-catenin transcriptional activity which requires TNFα induced pro-inflammatory gene expression.

a, b Control and Mfn2-KD ECs were stimulated with or without TNFα (10 ng/mL) for 6 h and total RNA was extracted. a The knockdown efficiency of Mfn2 mRNA was determined under basal and TNFα stimulation by qRT-PCR with its specific primers. Data are mean values ± SEM for n = 6 independent biological replicates. ****p < 0.0001 for Mfn2 in basal control vs Mfn2-KD. b The mRNA levels of pro-inflammatory genes, ICAM-1, IL-6, and IL-18 were determined by qRT-PCR with their specific primers. ***p = 0.0001 for ICAM-1 of TNFα 6 h in control vs Mfn2-KD, *p = 0.016 for IL-6 of TNFα 6 h in control vs Mfn2-KD, ****p < 0.0001 for IL-18 in basal control vs Mfn2-KD by unpaired, two-tailed t-test. Data are mean values ± SEM for n = 4–6 independent biological replicates. c Control and Mfn2-KD ECs were transfected with 1 µg Topflash (β-catenin reporter containing the TCF promoter) and 35 ng of pRL/TK for 48 h. The cells were stimulated with or without TNFα (10 ng/mL) for 6 h. Firefly and renilla-luciferase activity were determined by the dual luciferase reagent assay system and the firefly luciferase activity was normalized by renilla-luciferase activity. Transcriptional activity of β-catenin was presented for fold change by further normalizing with value of control basal (TNFα 0 h). Data are mean values ± SEM for n = 3 independent experiments. ***p = 0.0008 for control in TNFα 0 h vs 6 h, *p = 0.0256 for basal in control vs Mfn2-KD, *p = 0.0394 for TNFα 6 h in control vs Mfn2-KD by paired, two-tailed t-test. d HLMVECs expressing doxycycline inducible lentiviral Mfn2 shRNA were transfected Topflash and pRL/TK with the same method in (c) for 24 h, and treated with or without doxycycline for 72 h. The rescue experimental group (Mfn2-KD → control) was treated with doxycycline for 48 h and further incubated in media without doxycycline for 24 h. The cells were stimulated with or without TNFα (10 ng/mL) for 6 h. Data are mean values ± SEM for n = 6–7 biological independent samples. *p = 0.0447 for TNFα 6 h in control vs Mfn2-KD, *p = 0.0356 for TNFα 6 h in Mfn2-KD vs Mfn2-KD → control by unpaired, one-tailed t-test. e HLMVECs were transfected with siRNA of control or β-catenin for 48 h and stimulated with TNFα (10 ng/mL) for 6 h. The mRNA levels of β-catenin and pro-inflammatory genes such as ICAM-1, IL-1β, and IL-18 were evaluated by qRT-PCR. Data are mean values ± SEM for n = 6 independent biological replicates. ****p < 0.0001 for β-catenin by one-way ANOVA, *p = 0.0116 for ICAM-1 of TNFα 3 h in siCont vs siβ-cat, ****p < 0.0001 for ICAM-1 of TNFα 6 h in siCont vs siβ-cat, **p = 0.004 for IL-1β of TNFα 3 h in siCont vs siβ-cat, **p = 0.0025 for IL-1β of TNFα 3 h in siCont vs siβ-cat, *p = 0.0419 for IL-18 of TNFα 6 h in siCont vs siβ-cat by unpaired, two-tailed t-test.