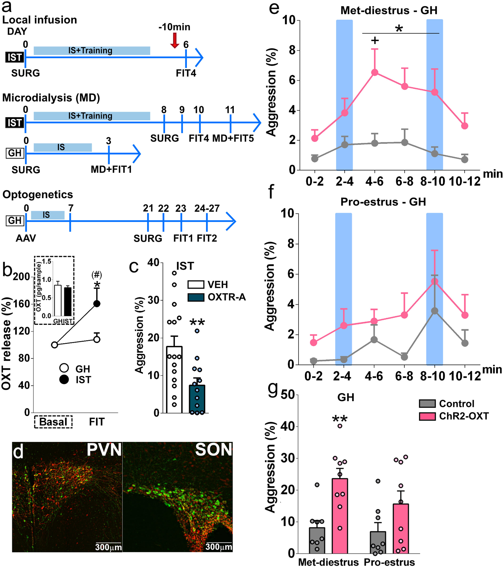
Fig. 4: The pro-aggressive effect of OXT is mediated in the vLS.

a Scheme illustrating the experimental design for pharmacological, microdialysis, and optogenetic experiments targeting the OXT system (AAV adeno-associated virus microinfusion into the hypothalamic paraventricular (PVN) and supraoptic (SON) nuclei; arrow=drug infusions; FIT female intruder test; GH group-housed; IS social isolation; IST isolated and trained, MD microdialysis, SURG surgery, OXT oxytocin, OXTR-A OXT receptor antagonist, vLS ventral part of the lateral septum). b IST, but not GH females showed an increased rise in the percentage of OXT release (OXT content in microdialysates sampled during the FIT/OXT content in microdialysates sampled in the baseline × 100) in the vLS during the FIT (one sample Student’s t test IST: t(7) = 2.65, p = 0.033; GH: t(7) = 0.83, p = 0.43), thus OXT release during FIT tended to be higher in IST compared with GH rats (t(14) = 2.12, p = 0.053). Insert shows that absolute OXT content in microdialysates sampled under basal conditions did not differ between the groups (t(14) = 0.54, p = 0.60). c OXTR-A (100 ng/0.5 µl) infusion into the vLS reduced total aggression (two-tailed Student’s t test t(26) = 2.58, p = 0.016) in IST females. d–g Optogenetic stimulation (indicated by blue columns) of OXT axons in the vLS of GH females during the FIT. d Confirmation of virus infection in OXT neurons of the PVN (left) and SON (right). OXT-neurophysin I staining: green; mCherry (virus): red. Scale bars 300 µm. Blue-light stimulation of channelrhodopsin (ChR2)-OXT fibers enhanced aggressive behavior in e metestrus-diestrus (Met-diestrus) (two-way ANOVA followed by Bonferroni factor: time: F(5,75) = 2.72, p = 0.026; virus: F(5,75) = 20.03, p = 0.0004; time × virus: F(5,75) = 1.056, p = 0.392), but not in f proestrus-estrus (Pro-estrus) females (time: F(5,70) = 2.84, p = 0.02; factor virus: F(1,14) = 2.73, p = 0.12; virus × time: F(5,70) = 0.02, p = 0.97). g Cumulative analyses show that light stimulation enhanced aggression only in ChR2-OXT females in the metestrus-diestrus phase of the cycle (factor virus: F(1,15) = 13.06, p = 0.0026; estrous cycle: F(1,15) = 2.07, p = 0.17; virus × estrous cycle: F(1,15) = 1.114, p = 0.31). Data are shown as mean+SEM. (#)p = 0.05 vs GH; *p < 0.05, **p < 0.01 vs either vehicle, baseline or ChR2 control; +p < 0.05 vs 0–2 time point. Microdialysis: n = 8; OXTR-A: n = 13 and 15; optogenetics: n = 8 and 9. Control group consisted of rAAV1/2 OXTpr-mCherry + light stimulation.