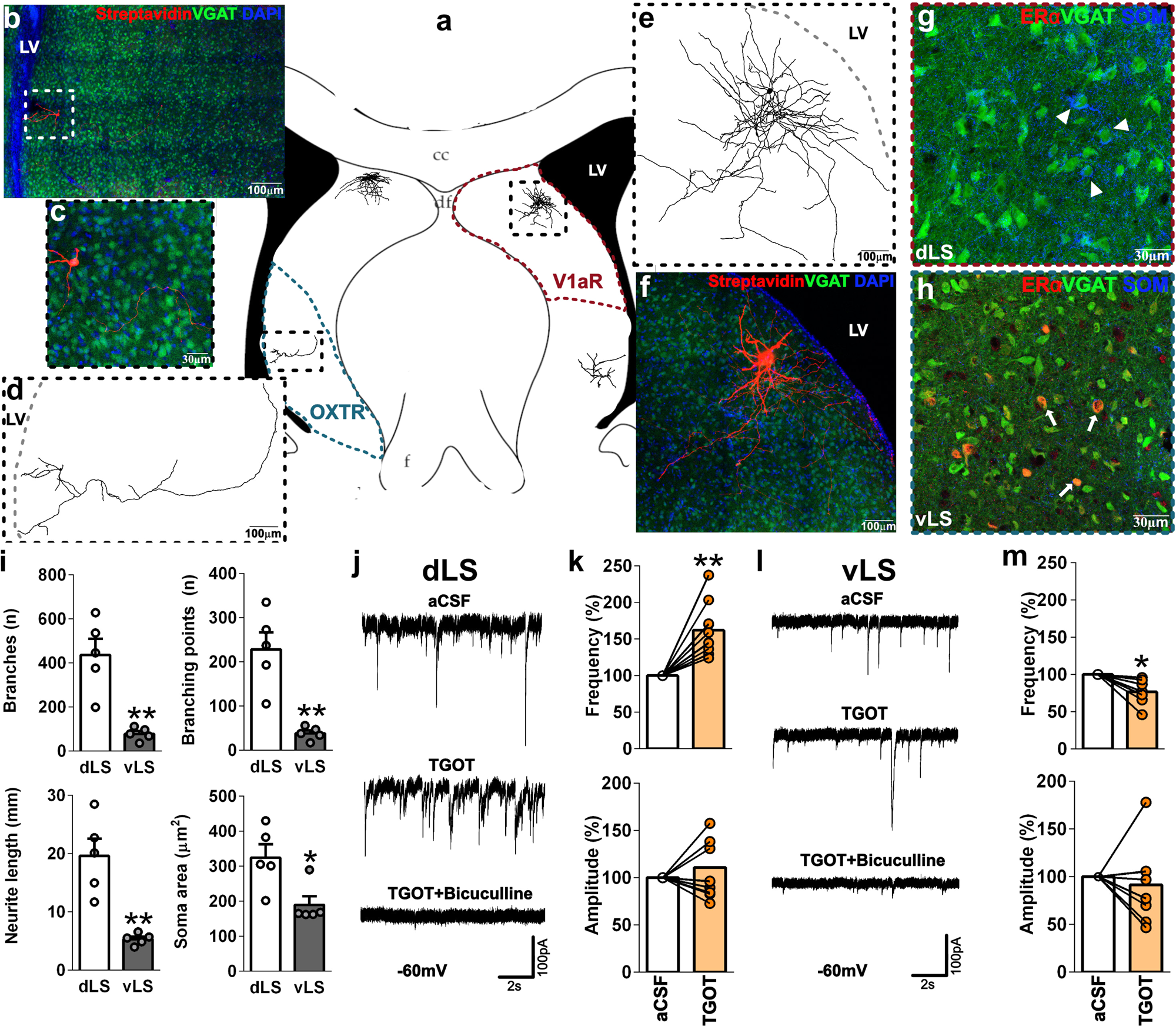
Fig. 6: Spontaneous activity in neurons of the dLS and vLS is differentially modulated by activation of OXTRs.

a Scheme indicating the receptor binding-specific delimitation of the vLS (OXTR) and dLS (V1aR) used during voltage-clamp experiments, including two representative dLS and vLS cells. b Maximal z-projection of biocytin-filled vLS cell (streptavidin-CF633) overlaid with a single z-plane of VGAT and DAPI. c Magnification of cell body from the cell shown in b. d Neurite reconstruction of cell shown in b, and e of the cell shown in f; the gray-dotted line indicates the border of the lateral ventricle (LV). f Maximal z-projection of a biocytin-filled dLS (streptavidin-CF633) cell overlaid with a single z-plane of VGAT and DAPI. g Magnification of a single z-plane indicating the presence of somatostatin (SOM) cell bodies (arrowheads) only in the dLS. h Magnification of a single z-plane indicating the presence of ERα-positive cell bodies (arrows) only in the vLS. i Morphological characterization of LS neurons. dLS cells exhibited more neurite branches (two-tailed Student’s t test t(4) = 4.84, p = 0.0072) and branching points (t(4) = 4.85, p = 0.0072) longer neurite length (t(4) = 4.80, p = 0.0078), and wider soma areas (Mann–Whitney U test U = 1.0, p = 0.016) than vLS cells. Representative spontaneous current traces during TGOT (1 µM) and bicuculline (50 µM) bath application in dLS j and vLS l cells. k TGOT increased sIPSC frequencies in dLS cells (Wilcoxon signed-rank test W(9) = 55, p = 0.002) and m decreased sIPSC frequencies in vLS cells (W(7) = −36, p = 0.0078). TGOT had no effect whatsoever on the sIPSC amplitude independent of the subregion. Data are shown as mean+SEM. *p < 0.05, **p < 0.01, vs either dLS or aCSF. Morphology: n = 5; electrophysiology: dLS n = 10, vLS n = 8.