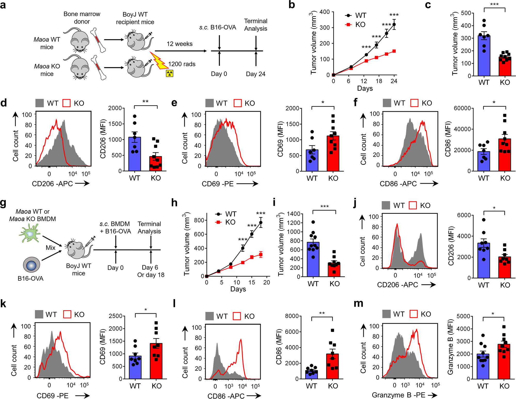
Fig. 2: MAO-A directly regulates TAM polarization and influences TAM-associated antitumor T-cell reactivity.

a–f Studying B16-OVA tumor growth and TAM phenotype in BoyJ (CD45.1) wild-type mice reconstituted with bone marrow cells isolated from either Maoa WT or Maoa KO donor mice (denoted as WT or KO experimental mice, respectively). a Experimental design. b Tumor growth (***p < 0.001). c Tumor volume at day 24 (***p < 0.001). d–f FACS analyses of CD206 (d) (**p = 0.0087), CD69 (e) (*p = 0.0349) and CD86 (*p = 0.0429). f Expression on TAMs at day 24. WT, n = 7; KO, n = 9. g–m Studying B16-OVA tumor growth and antitumor T-cell reactivity in a tumor-TAM co-inoculation in vivo experiment. BoyJ wild-type mice received s.c. inoculation of B16-OVA tumor cells mixed with either Maoa WT or Maoa KO BMDMs (denoted as WT or KO experimental mice, respectively). BMDM bone marrow-derived macrophage. g Experimental design. h Tumor growth (n = 9–10) (***p < 0.001). i Tumor volume at day 18 (***p < 0.001). WT, n = 10; KO, n = 9. j, l FACS analyses of CD206 (j) (*p = 0.0139), CD69 (k) (*p = 0.0443) and CD86 (l) (**p = 0.0047) expression on CD45.2+ TAMs at day 6 (n = 8). m FACS analyses of intracellular Granzyme B production in tumor-infiltrating CD45.1+CD8+ T cells at day 18 (*p = 0.0371) (WT, n = 10; KO, n = 9). Representative of three experiments. Analysed by Student’s t test. Statistics are all two-sided. Source data are provided as a Source Data file.