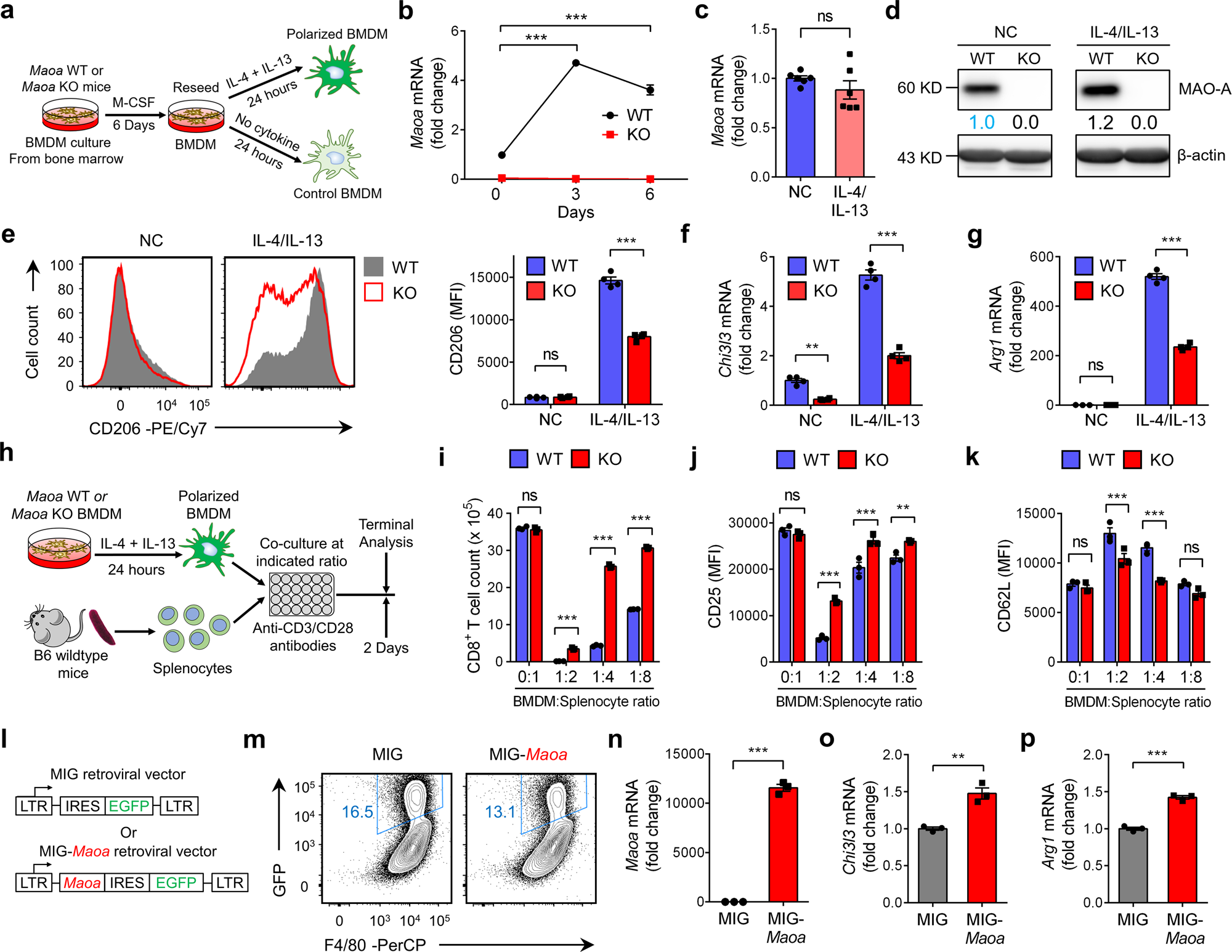
Fig. 3: MAO-A promotes macrophage immunosuppressive polarization.

a–g Studying the in vitro differentiation and IL-4/IL-13-induced polarization of Maoa WT (WT) and Maoa KO (KO) BMDMs. a Experimental design. b, c QPCR analyses of Maoa mRNA expression over the 6-day BMDM differentiation culture (b) (***p < 0.001) and IL-4/IL-13-induced polarization (c) (n = 6). d Western blot analyses of MAO-A protein expression in the indicated BMDMs. Source data are provided as a Source Data file. e FACS analyses of CD206 expression on the indicated BMDMs (***p < 0.001) (n = 4). f, g QPCR analyses of Chi3l3 (f) (NC, **p = 0.0023; IL-4/IL-13, ***p < 0.001) and Arg1 (g) (***p < 0.001) mRNA expression in the indicated BMDMs (n = 4). NC no cytokine control BMDMs, IL-4/IL-13 IL-4 and IL-13-polarized BMDMs, ns not significant. h–k Studying the T-cell suppression function of Maoa WT (WT) and Maoa KO (KO) IL-4/IL-13-polarized BMDMs in an in vitro macrophage/T-cell co-culture assay (n = 3). h Experimental design. i FACS quantification of CD8+ T cells (identified as TCRβ+CD4-CD8+ cells) (***p < 0.001). j, k FACS analyses of CD25 (j) (1:2, ***p < 0.001; 1:4, ***p < 0.001; 1:8, **p = 0.0038) and CD62L (k) (***p < 0.001) expression on CD8+ T cells. l–p Studying the IL-4/IL-13-induced polarization of Maoa KO BMDMs with MAO-A overexpression (n = 3). In vitro-cultured Maoa KO BMDMs were transduced with either a MIG-Maoa retrovector or a MIG mock retrovector, polarized with IL-4/IL-13, followed by FACS sorting of GFP+ Maoa KO BMDMs for further analyses. l Schematics of the MIG and MIG-Maoa retrovectors. m FACS analyses of prior-to-sorting Maoa KO BMDMS, showing retrovector transduction efficiency (measured as %GFP+ cells). n–p QPCR analyses of sorted GFP+ Maoa KO BMDMs, showing the mRNA expression of Maoa (n) (***p < 0.001), Chi3l3 (o) (**p = 0.0038), and Arg1 (p) (***p < 0.001). Representative of three (h–k, l–p) and four (a–g) experiments. ns not significant. Analysed by one-way ANOVA (b), two-way ANOVA (e–g, i–k) or by Student’s t test (c, n–p). Statistics are all two-sided. Source data are provided as a Source Data file.