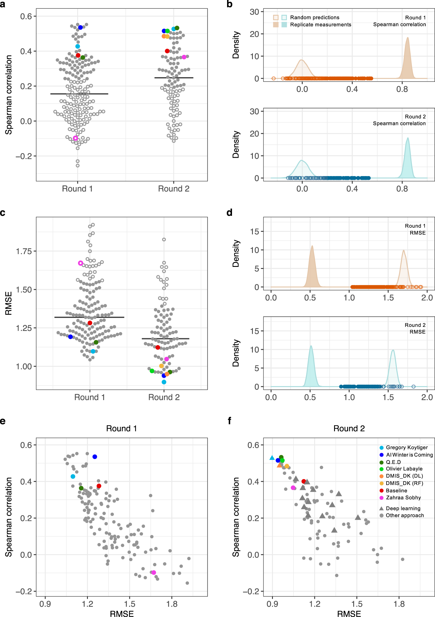
Fig. 3: Overall performance of the Challenge submissions.
From: Crowdsourced mapping of unexplored target space of kinase inhibitors

a, c Performance of the submissions in terms of the two winning metrics in Round 1 (n = 169 submissions) and Round 2 (n = 99 submissions). The horizontal lines indicate median correlation and the colors mark the baseline model and the top-performing participants in Round 2 (see the color legend of f). The empty circles mark the submissions that did not differ from random predictions (the open pink circle indicates the Round 1 submission of Zahraa Sobhy as an example). The baseline model17 remained the same in both of the rounds. b, d Distributions of the random predictions (based on 10,000 permuted pKd values) and replicate distributions (based on 10,000 subsamples with replacement of overlapping pKd pairs between two large-scale target activity profiling studies5,6) in Round 1 (top panel) and Round 2 (bottom). The points correspond to the individual submissions. e, f Relationship of the two winning metrics across the submissions in Round 1 and Round 2. The triangle shape indicates submissions based on deep learning (DL) in Round 2 (f). For instance, team DMIS_DK submitted predictions based both on random forest (RF) and DL algorithms in Round 2, where the latter showed slightly better accuracy. A total of 33 submissions with Root Mean Square Error (RMSE) >2 are omitted in the RMSE results (c, e, f). Source data are provided as a Source Data file54.