Fig. 5: TNF alters the cellular death decision-making strategy in the corneal epithelium, which restricts viral spread.
From: TNF controls a speed-accuracy tradeoff in the cell death decision to restrict viral spread

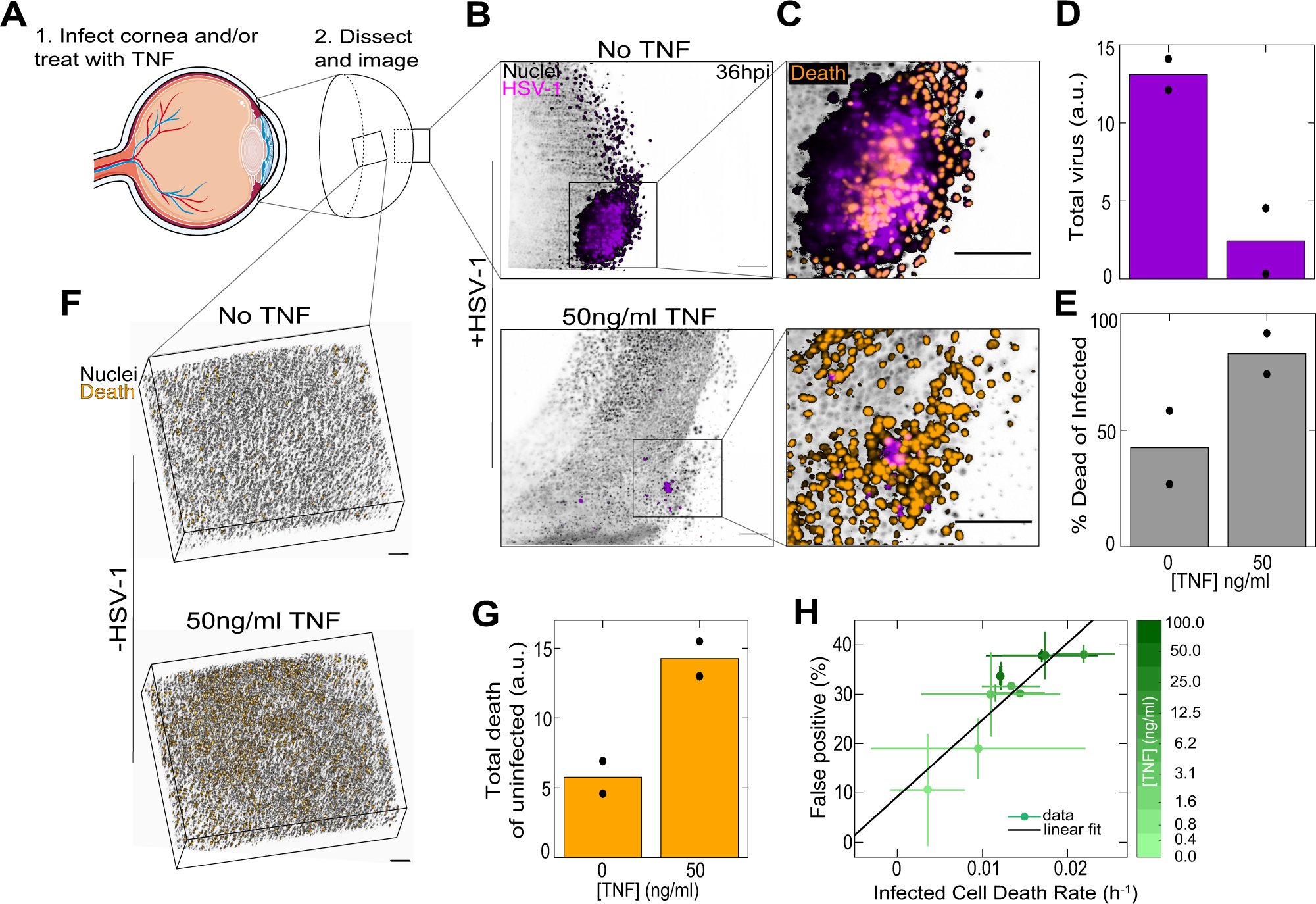
A Cartoon diagram with cornea emphasized to show different perspectives of images. B Representative transverse image of R26-H2B-mCherry mouse corneas 36 h after infection with HSV-1 and treated with either 0 or 50 ng/ml TNF. C Enlarged regions within images shown in B with cell death channel included. D Quantification of the total sum of virus pixels for C57Bl/6 corneas treated with 0 or 50 ng/ml TNF, infected with HSV-1, and imaged at 48hpi. E Percentage of total virus pixels also positive for Sytox Green death marker. F Representative epithelial projections of C57Bl/6 corneas treated with 0 or 50 ng/ml TNF and imaged 24 h after treatment. G Quantification of the total Sytox Green intensity for uninfected corneas. H Speed versus accuracy tradeoff shown by plotting the percentage of false-positive primary corneal epithelial cells versus the death rate for infected primary corneal epithelial cells. Colorbar represents TNF concentration. Data are mean ± s.d. D, E, G bars denote the mean of replicate eyes (filled black circles). All scale bars, 100 μm.