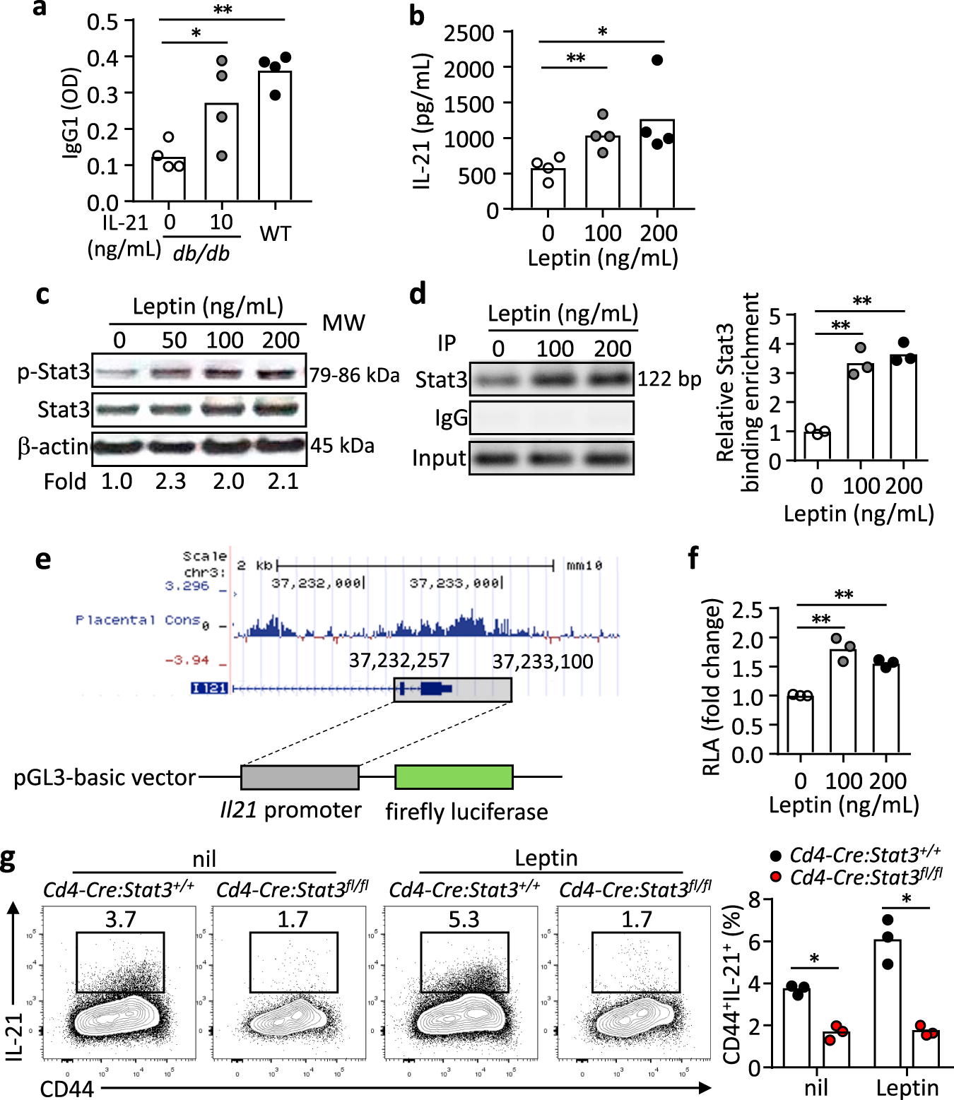
Fig. 5: Leptin promotes IL-21 production in a STAT3-dependent manner.
From: The metabolic hormone leptin promotes the function of TFH cells and supports vaccine responses

a B220-CD4+CD25-CD44+CD62L-CXCR5+PD-1+ TFH cells (1 × 105) and B220+Fas+GL-7+ GC B cells (1 × 105) from 4-Hydroxy-3-nitrophenylacetyl hapten conjugated to ovalbumin (NP-OVA) immunized WT and db/db mice (9 dpi) were co-cultured with 5 µg/mL NP-OVA for 9 days. In the db/db TFH:WT B-cell culture, IL-21 (10 ng/mL) was added. Anti-NP IgG1 titers in the supernatant were measured by ELISA (IL-21_10 ng/mL: *P = 0.0403, WT: **P = 0.0033). b ELISA measurement of IL-21 in cultured naive CD4+ T cells from WT mice with anti-CD3/CD28 and leptin (0-200 ng/mL) stimulation for 3 days (100 ng/mL: **P = 0.0100, 200 ng/mL: **P = 0.0441). c Western blot showing Stat3 phosphorylation (p-Stat3) in WT naive CD4+ T cells stimulated with 200 ng/mL leptin for 2 h. Values showing the fold changes relative to the non-treated control. d Binding of Stat3 to the Il21 promoter. Stat3-ChIP assays were performed on WT naive CD4+ T cells treated with 200 ng/mL leptin for 3 h. Results showing PCR products (left) and values for the fold changes in ChIP enrichment relative to non-treated control (right) (100 ng/mL: **P = 0.0096, 200 ng/mL: **P = 0.0043). e Schematic of Il21 promoter construction and luciferase assay. f The transcriptional activity of the Il21 promoter. Dual-Luciferase reporter assay for the Il21 promoter in 293 T cells with 200 ng/mL leptin treatment for 12 h (100 ng/mL: **P = 0.0082, 200 ng/mL: **P = 0.0016). g Cd4-Cre:Stat3+/+ or Cd4-Cre:Stat3fl/fl naive CD4+ T cells were stimulated under IL-21-inducing conditions with 200 ng/mL leptin for 3 days. Results for IL-21 secretion showing representative FACS plots (left) and statistics (right) (nil: *P = 0.0111, Leptin: *P = 0.0144). Data are shown for individuals (dots) and mean (bars) values, and analysed by two-way ANOVA (a) one-way ANOVA (b, d, f) or Mann–Whitney U-test (g). *P < 0.05, **P < 0.01. Results are representative of three independent experiments.