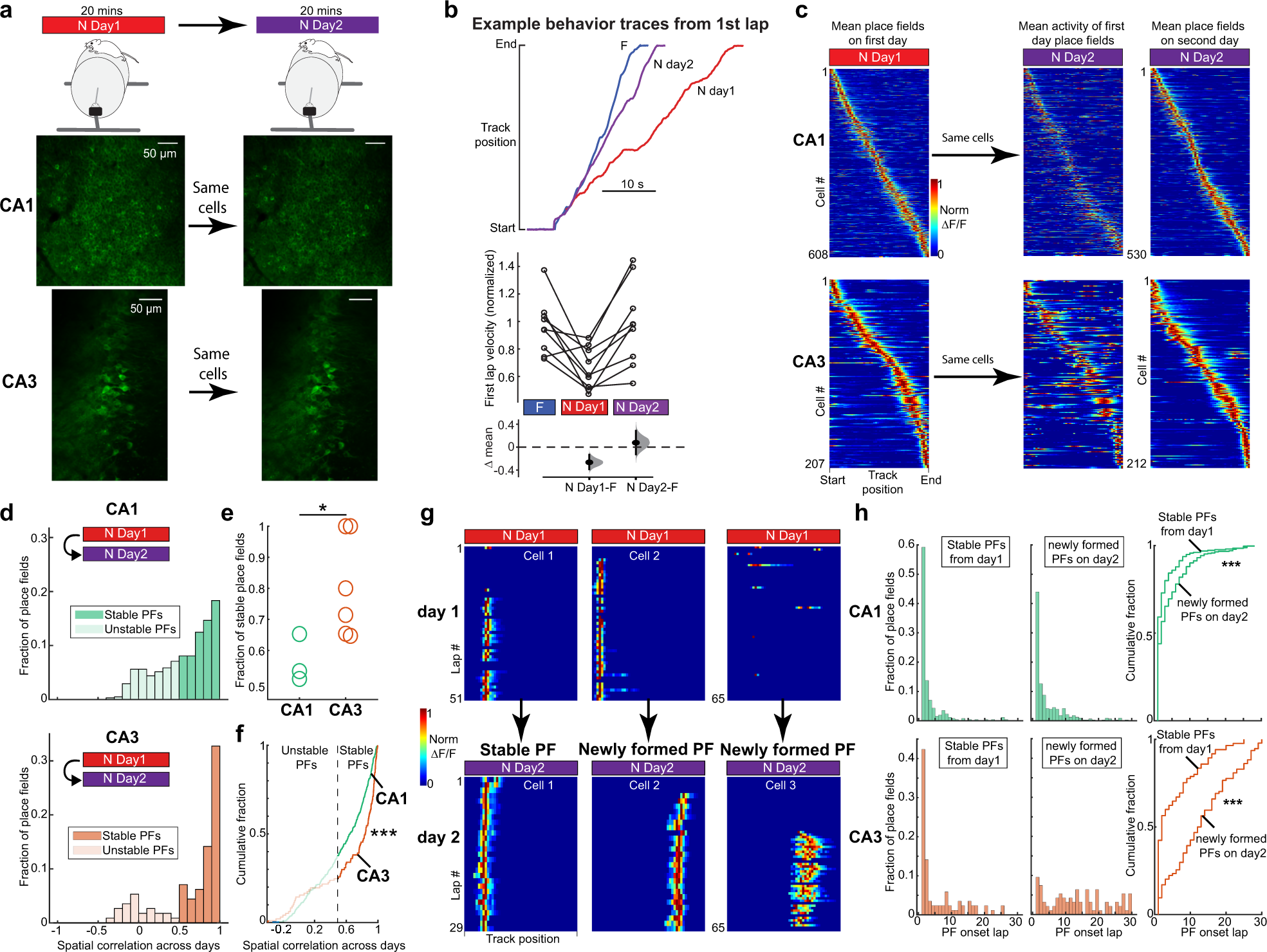
Fig. 4: CA3 place fields exhibit higher stability across days than CA1 place fields and rapidly reappear upon re-exposure to the environment.
From: Distinct place cell dynamics in CA1 and CA3 encode experience in new environments

a Experimental setup. Top: mice are recorded for 20 min in N across 2 days. Bottom: example field of view from one imaging plane from CA1 and CA3 across 2 days showing the same cells. scale bar = 50 µm. b Top, example mouse behavior showing track position for the first lap in F (blue), N day 1 (red), and N day 2 (purple). Bottom, summary across all mice of first lap velocity in F, N day 1, and N day 2. Lap velocities were normalized to the mean velocity in F in each mouse (n = 11 mice). Bootstrapped mean difference (∆) between F and N day 1, and F and N day 2. Note that lap velocity is only different on N day 1. c Left: mean place fields in N on day 1 sorted by track position. Middle: mean activity of the same neurons on the left on day 2 in N. Right: mean place fields in N on day 2 sorted by track position. d Histograms of Pearson’s correlation coefficient of average activity map across days in N. Spatial correlations >0.5 were considered stable place fields and less than 0.5 unstable. CA1 n = 409, CA3 n = 113 neurons with PFs in both sessions. e Fraction of stable place fields across days per mouse in CA1 and CA3. Wilcoxon rank-sum test, two-sided. *P < 0.05, P = 0.0476. f Cumulative fraction plots of Pearson’s correlation coefficient in N across days in CA1 and CA3 from the same data shown in c. Wilcoxon rank-sum test, two-sided. ***P < 0.001, P = 6.9 × 10−4. g Example of a stable place field (left), an unstable place field with a newly formed place field on day 2 (middle), and a newly formed place field on day 2 (right). Place field transients showed lap-by-lap for all laps in N on day 1 and day 2 from the same three cells. h Histograms of place field onset laps in N on day 2 for stable place fields (left), and newly formed place fields (middle) in CA1 (top) and CA3 (bottom). Right: cumulative fraction plots of histogram data. Wilcoxon rank-sum test, two-sided. ***P < 0.001, CA1, P = 1.8 × 10−5, CA3, P = 6.7 × 10−10. CA1 stable n = 251 PFs, newly formed, n = 333 PFs, CA3 stable n = 72 PFs, newly formed, n = 94 PFs.