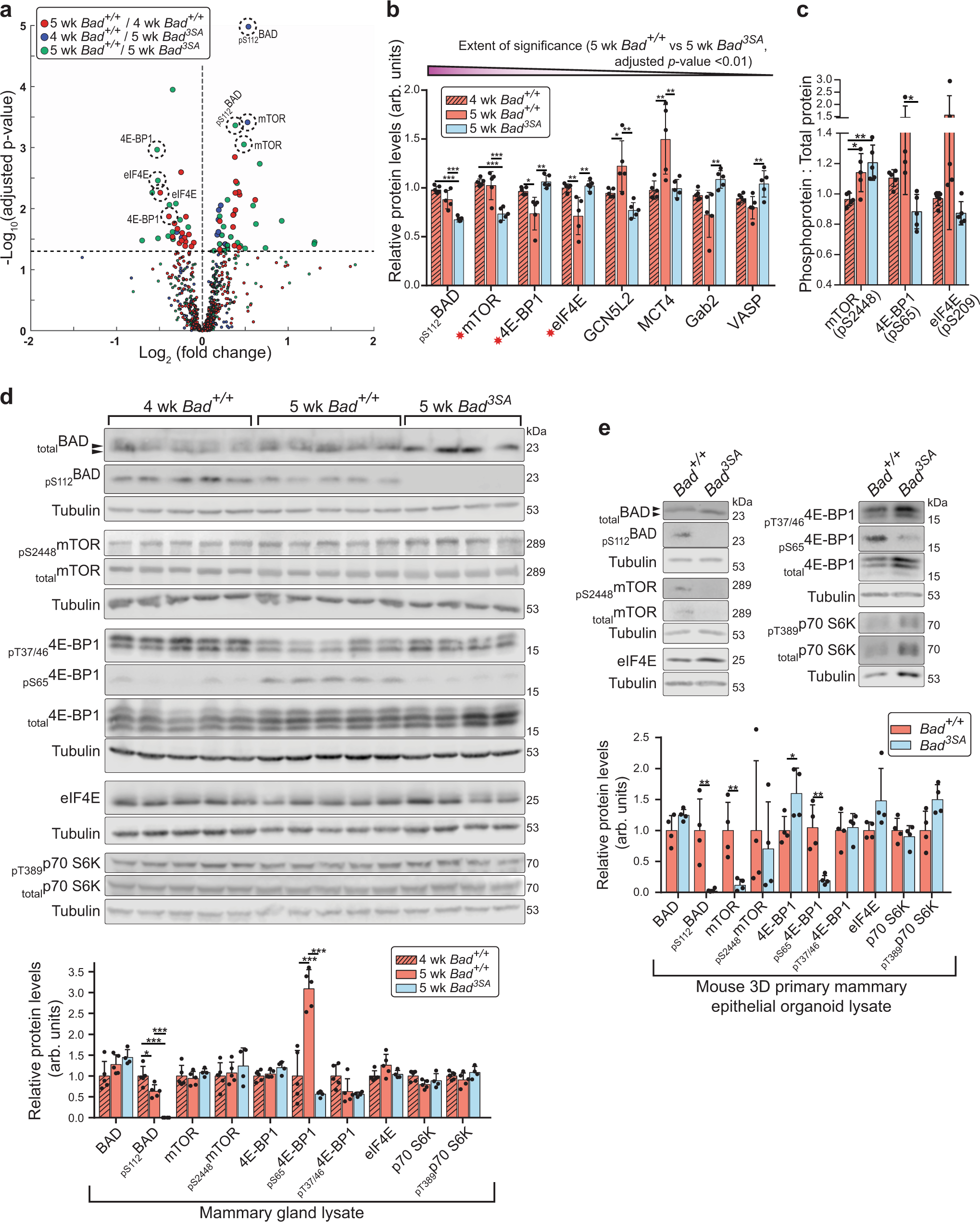
Fig. 5: RPPA screen identifies molecular markers that are altered in Bad3SA.

a Volcano plot of mammary gland protein and phosphoprotein differences between either different pubertal stages (4wk versus 5wk) or different genotypes (Bad+/+ versus Bad3SA). X-axis is the fold change between groups (Log2 transformed) and the Y-axis is the −Log10 adjusted p-value from Tukey-Kramer post hoc tests between groups (see Supplementary Data 2). The dotted horizontal line marks the significance alpha (p-value = 0.05). Dotted circles indicate the top 8 significant hits that represent 4 individual proteins or their phosphoproteins as shown in (b). b Total/phosphoprotein hits were ranked by order of significance (left to right on bar graph), based on differences between 5wk Bad+/+ (orange) and Bad3SA (blue) (p-value < 0.01, only RPPA validated antibodies). Bad+/+ 4wk n = 5, Bad+/+ 5wk n = 5, Bad3SA 5wk n = 5 independent mice. Data are mean ± SD. c Proportion of phosphorylated species for proteins asterisked in (b). Bad+/+ 4wk n = 5, Bad+/+ 5wk n = 5, Bad3SA 5wk n = 5 independent mice. Data are mean ± SD. d Top: western blots of mammary gland lysates for the top differentially expressed total/phosphoproteins identified by RPPA. Validation lysates were generated from mammary glands independent from RPPA samples. Each lane contains lysates from independent mice (Bad+/+ 4wk n = 5, Bad+/+ 5wk n = 5, Bad3SA 5wk n = 4). Black arrowheads highlight gel shift indicative of BAD phosphorylation. Bottom: quantitation of relative protein levels validated that pS112BAD and pS65-4E-BP1 are significantly decreased in Bad3SA (blue). Data are mean ± SD. e Top: western blots from mouse 3D branching organoid lysates probing top total/phosphoprotein hits identified in (b). Lysates were made from day 6 of organoid assays. Bottom: quantitation of relative protein levels show Bad3SA (blue) had decreased pS112BAD, decreased pS65-4E-BP1 and increased levels of total 4E-BP1. Data are mean ± SD of four independent experiments. For all p-values, ***P < 0.001, **P < 0.01, *P < 0.05. Statistical test details and exact p-values are provided in Supplementary Data 4. Source data are provided in the Source data file.