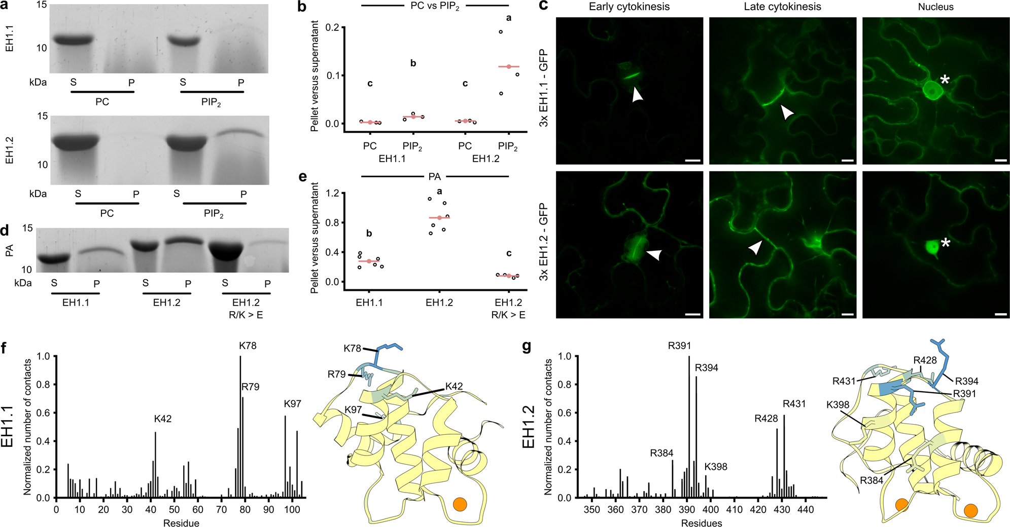
Fig. 2: Differential binding of EH domains of AtEH1/Pan1 to anionic phospholipids.
From: Distinct EH domains of the endocytic TPLATE complex confer lipid and protein binding

a Coomassie-blue stained SDS-PAGE analysis of liposome binding comparing the binding of EH domains between PC (an equimolar mixture of PE and PC) and 10% PIP2 containing liposomes in the presence of 10 µM Ca2+. S = supernatant, P = pellet. b Quantification of lipid binding (ratio of cumulative grey values between pellet and supernatant) as shown in (a). Different letters indicate significant differences between samples using a one-sided Kruskal–Wallis test (p ≤ 0.05). n = 3 independent experiments. c Localization of triple EH domains fused C-terminally to GFP in N. benthamiana epidermal leaf cells. Cells were triggered to divide by overexpression of the Cyclin D protein. The early and late stages of cell division are depicted (arrowheads). In contrast to EH1.2, EH1.1 is retained more prominent at the late cell plate (arrowhead) and also labels the nuclear envelope (asterisk). Scale bar indicates 10 µm. The experiment was repeated twice independently with similar results. d Coomassie-blue stained SDS-PAGE analysis of PA liposome binding of both EH domains as well EH1.2 mutated in its predicted PIP2-binding site (EH1.2 R/K>E). S = supernatant, P = pellet. e Quantification of PA lipid binding (pellet versus supernatant) as shown in (d). Different letters indicate significant differences between samples using a one-sided Kruskal–Wallis test (p ≤ 0.05). n = 4 or 5 independent experiments. f, g CG-MD simulations of EH1.1 (f) and EH1.2 (g) with a lipid bilayer containing 20% PA. On the left, the mean number of contacts with PA for each domain are shown. The contacts were defined as the number of PA phosphate groups within 0.8 nm of protein atoms calculated through the whole simulation time and averaged over all CG-MD replicas. On the right, a cartoon representation of each EH domain is shown. The color gradient (yellow to blue) indicates the extent of interaction with PA. Residues with the highest contact number are shown as sticks. Ca2+ is shown as an orange sphere.