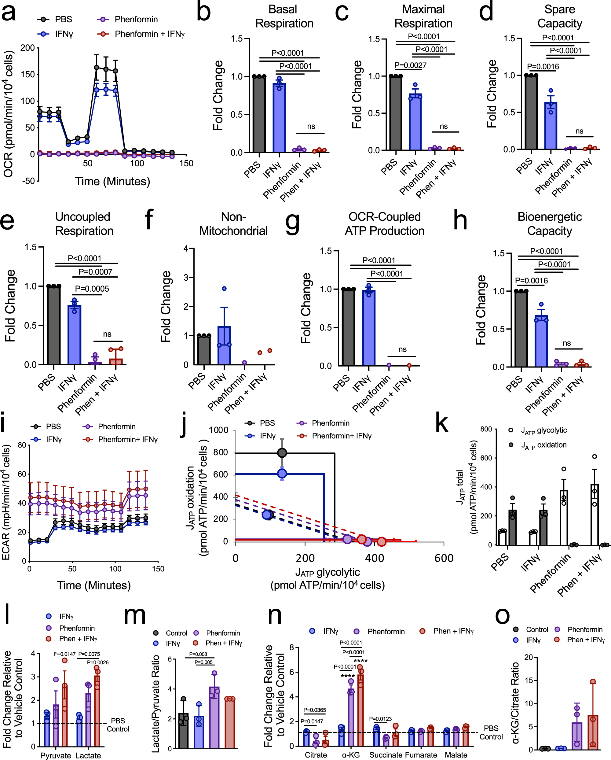
Fig. 3: IFNγ induces moderate energetic stress in breast cancer cells.

a Oxygen consumption rate (OCR), n = 3 independent experiments (mean of means) ± SEM. b–f Fold change in the rates of b basal respiration, c maximal respiration, d spare capacity, e uncoupled respiration, and f non-mitochondrial respiration from the samples analyzed in (a). n = 3 independent experiments, (mean of means) ± SEM. g, h Fold change in g OCR-coupled ATP production and h the bioenergetic capacity of cells described in (a). The data are presented as a mean of means ± SEM, of n = 3 independent experiments. i Extracellular acidification rate (ECAR) from cells described in (a). The data are representative of n = 3 independent experiments (mean of means) ± SEM. j The metabolic capacity and flexibility of cells were represented by plotting the basal (point on the dotted line) and maximal rates (point on solid line) of ATP production from glycolysis (JATP glycolytic) and oxidative phosphorylation (JATP oxidation), upon treatment. n = 3 independent experiments, (mean of means) ± SEM. k Total basal ATP production from either glycolysis or oxidation, upon treatment. n = 3 independent experiments, presented as mean of means ± SEM. l Fold change in steady-state levels of glycolytic metabolites. The data are representative of n = 3 independent experiments (mean of means) ± SEM. m The lactate/pyruvate ratio was determined from the samples analyzed in (l), of n = 3 independent experiments (mean of means) ± SD. n Fold change in steady-state levels of citric acid cycle metabolites, of the same samples as (l,) n = 3 independent experiments (mean of means) ± SEM. ****P < 0.0001 compared to PBS control. Other P values indicated in the figure. o α-Ketoglutarate/citrate ratio was determined from (n), of n = 3 independent experiments (mean of means) ± SD. For each panel, MT4788 cells were treated with 1 ng/mL IFNγ, phenformin 500 μM, combination, or PBS treatment as the vehicle control. P values were calculated using a two-way ANOVA with a Tukey’s post hoc test and are indicated in the figure or above. See also Supplementary Figure 3. n.s. not significant.