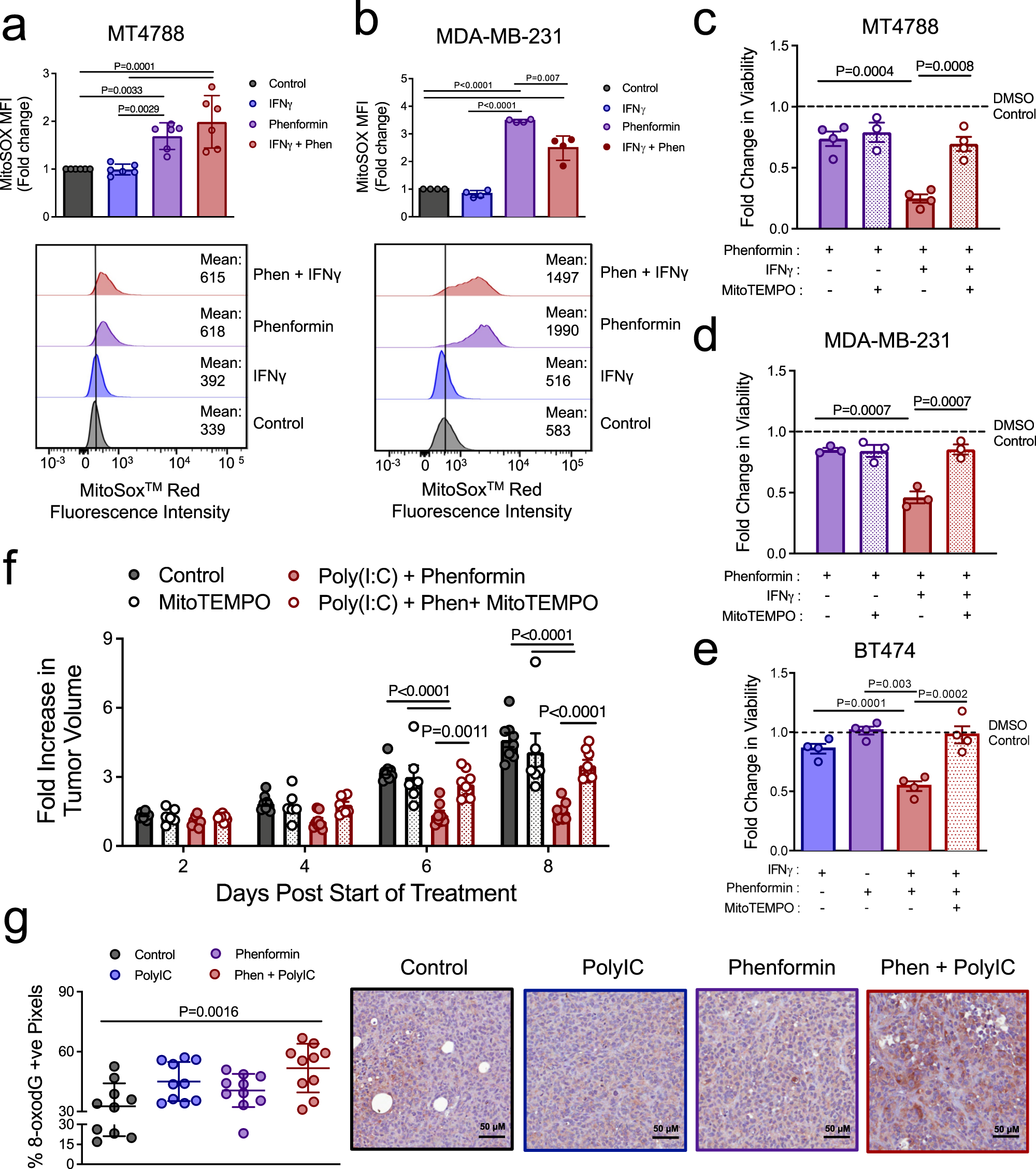
Fig. 4: IFNγ and polyIC-induced phenformin sensitivity requires mitochondrial ROS.

a, b MitoSOX geometric mean fluorescence intensity (MFI) and representative histograms of a MT4788 and b MDA-MB-231 cells treated with IFNγ and phenformin, alone or in combination, for 24 h. The data are shown as the fold change in MFI compared to PBS controls ± SEM: a MT4788: n = 6/group; b MDA-MB-231: n = 4/group. See Supplementary Figure 10 for gating strategy. c–e Fold change in cell viability compared to DMSO control of c MT4788, d MDA-MB-231, and e BT474 cells treated for 48 h with IFNγ and/or phenformin, either in the absence or presence of 10 μM MitoTEMPO. Data are presented as the mean of means ± SEM, of n = 3 (d) or n = 4 (c, e) independent experiments. f Mammary fat pad injection of MT4788 breast cancer cells into FVB mice. At ~100 mm3, mice were treated with vehicle control or polyIC (50 μg every 2 days), 2 days later phenformin (50 mg/kg, daily) (or PBS) treatment was initiated with or without 3 mg/kg MitoTEMPO. Data are represented as a mean fold increase in tumor volume relative to the start of combination treatment ± SEM. Control group: n = 8; MitoTempo: n = 6; phenformin + polyIC: n = 8; phenformin + polyIC + MitoTempo: n = 8 tumors. g 8-oxo-dG immunohistochemical staining of paraffin-embedded MDA-MB-231 tumors as described in (Fig. 2g). The data are represented as percent positive pixels mean ± SD (n = 10 independent tumors/group). Representative images are also shown. P values were calculated using a two-way ANOVA with a Tukey’s post hoc test and are shown in the figure. See also Supplementary Figure 4.