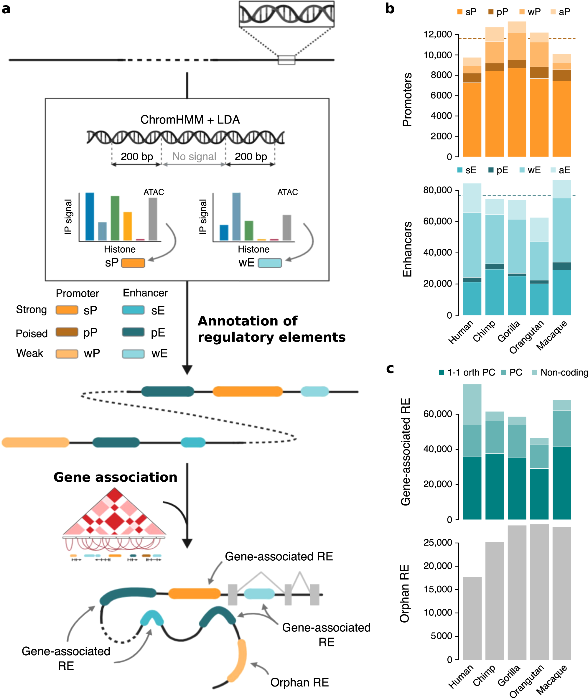
Fig. 2: Epigenetic and regulatory characterization of RE annotated in primates.

a Approach followed to annotate and classify RE. In short, we classify RE in promoter and enhancer states with three activity levels (strong, poised, or weak) based on a combination of chromatin marks and ATAC-seq signals. Bars represent relative enrichment of epigenetic signals in RE, from left to right: H3K4me3 (dark blue), H3K4me (light blue), H3K27ac (green), H3K36me3 (yellow), H3K27me3 (red), and open chromatin (gray). Promoters have a positive H3K4me3/H3K4me1 ratio, whereas H3K4me1 is more abundant in enhancers. RE with strong activities are associated with high H3K27ac levels and poised RE have a robust enrichment in H3K27me3. RE are then linked to genes based on 1D gene proximity and 3D published chromatin maps for LCLs. RE not associated with any gene are referred to as orphan RE. See Methods and extended representation in Supplementary Fig. 1. b Number of RE with promoter and enhancer epigenetic states in each species. aP and aE refer to ambiguous promoters and enhancers, respectively. Ambiguous RE are defined as those with a consistent state but different activities between replicates. Dashed lines indicate the average number of RE with promoter and enhancer states annotated across species. c Number of RE associated with genes and orphan RE in each species. Genes are divided into one-to-one orthologous protein-coding (1–1 orth PC), protein-coding (PC), and non-protein-coding genes.