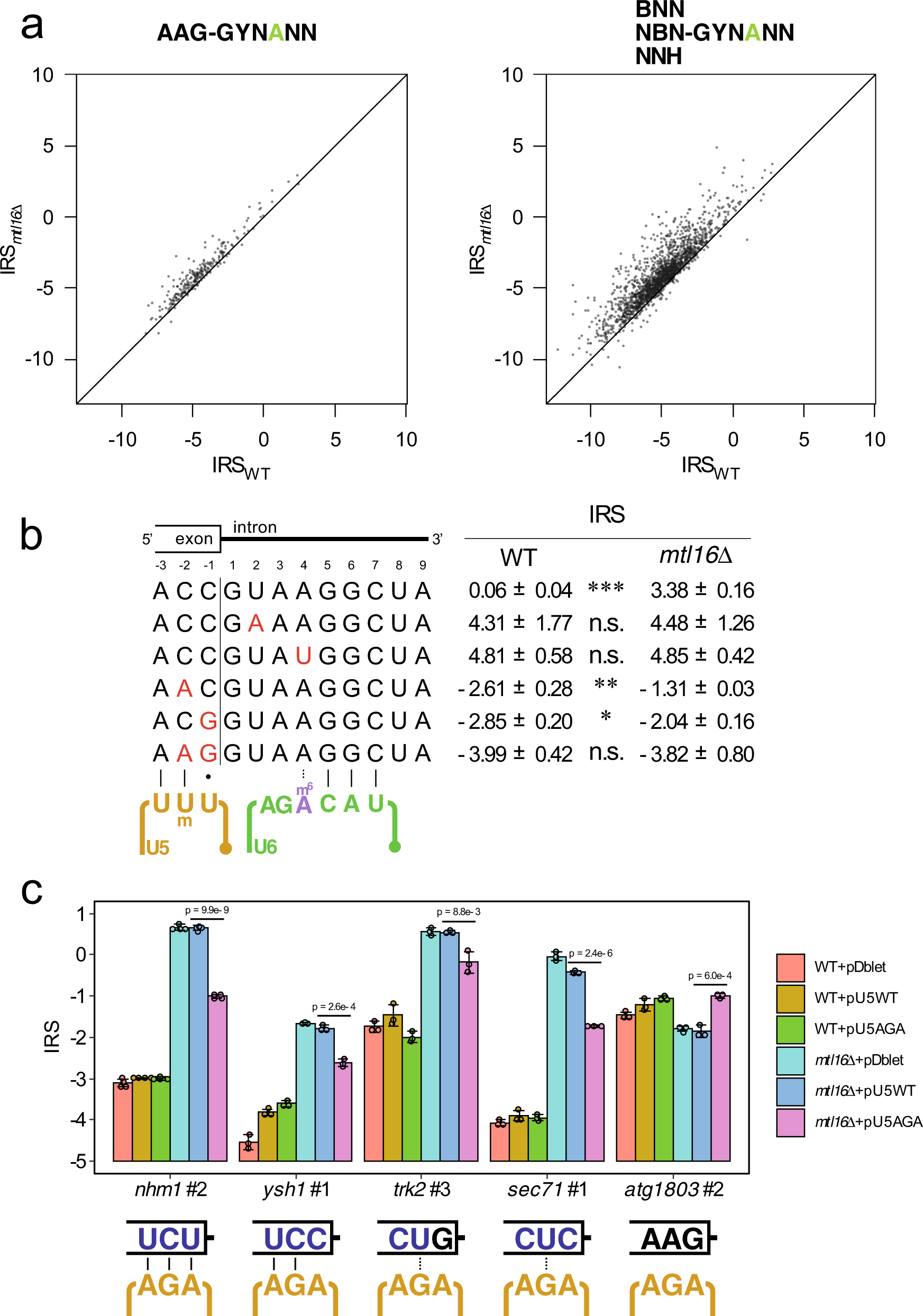
Fig. 4: Splicing defect of A4 introns was suppressed by the AAG sequence of the 5′ exon.
From: A single m6A modification in U6 snRNA diversifies exon sequence at the 5’ splice site

a Scatter-plots of IRS of AAG-A4 (left panel) introns and non-AAG-A4 introns (right panels) in mtl16Δ versus WT. The black line represents an equal value of IRS. b Mutation study with a minigene construct encoding intron #1 of SPAC18B11.09c. Splicing efficiency was measured by RT-PCR using minigene-specific primers, followed by non-denaturing PAGE analysis. The IRS was quantified from the signal intensity ratio of the PCR products with and without introns. Asterisks indicate statistically significant differences in IRS between the two strains, as determined by two-sided Student’s t-test. *p = 6.4 × 10−4, **p = 8.7 × 10−5, ***p = 1.5 × 10−8; n = 4 independent PCR amplifications. Source data are provided as a Source Data file. c IRS of several A4 introns measured by RT-qPCR for WT and the mtl16Δ strains transformed with plasmids. The 5′ exon triplet for each intron and its base pairing with AGA in loop I of the mutant U5AGA is depicted below. Asterisks indicate statistically significant differences in IRS between the two strains, as determined by two-sided Student’s t-test. Exact p-values are written in the figure. Data represent average values of technical quadruplicates for nhm1 #2 or technical triplicates for other introns, with s.d. Source data are provided as a Source Data file.