Fig. 5: Evaluation of fluidity-sensitive fluorogenic BODIPY probes.
From: Chemodivergent manganese-catalyzed C–H activation: modular synthesis of fluorogenic probes

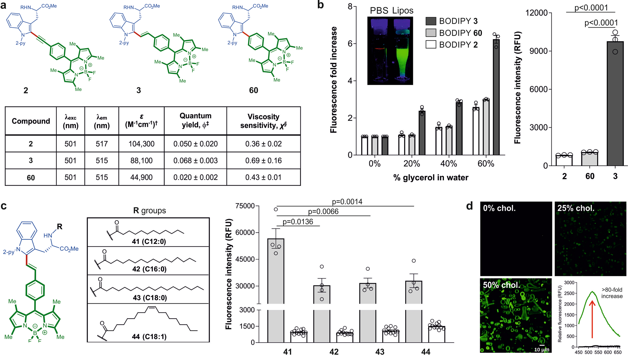
a Spectral properties of the BODIPY amino acids 2, 3, and 60. λexc: 450 nm. [†] Measured in EtOH, [‡] measured in glycerol:H2O (6:4) with fluorescein in basic EtOH as a standard, [§] measured in glycerol:H2O mixtures with increasing viscosity. b Fluorescence bar plots displaying the fluorescence fold increase in 0–60% glycerol in water (left) and fluorescence emission in 60% glycerol-water (right) of amino acids 2, 3, and 60 (25 µM), λexc: 450 nm. Inset) Pictograms of compound 3 under UV excitation in PBS (left) and in liposome suspensions (right). c Fluorescence emission bar plot of lipid-fluorophore conjugates 41–44 (1 µM) after incubation in phosphatidylcholine (PC): cholesterol liposome suspensions (gray) and in PBS (white), λexc: 450 nm. d Fluorescence confocal microscopy images of compound 41 (1 µM, green) after incubation with DMPC-based liposomes containing increasing amounts of cholesterol. Scale bar: 10 µm. In all panels, data presented as means ± SEM from experiments performed at least in triplicate. Fluorescence spectra of compound 41 (1 µM) in cholesterol-containing liposomes (green) and in PBS (black). Data presented as means ± SEM (n = 4) for emission in presence of liposomes and (n = 12) for emission in PBS. P values obtained from ONE-ANOVA tests with multiple comparisons. ε, molar extinction coefficient; lipos., liposomes; chol., cholesterol.