Fig. 2: ART558 elicits BRCA2 synthetic lethality.
From: Polθ inhibitors elicit BRCA-gene synthetic lethality and target PARP inhibitor resistance

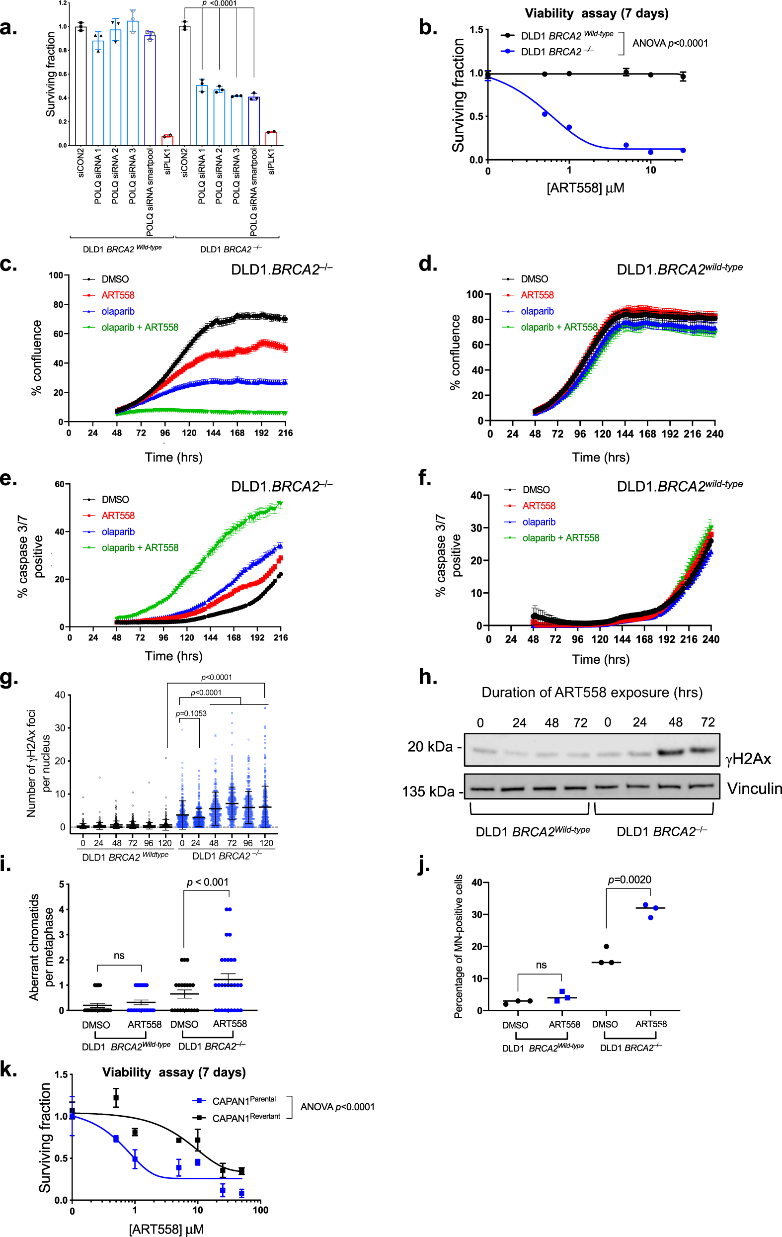
a Bar chart illustrating cell survival after siPOLQ transfection in DLD1.BRCA2wild type or DLD1.BRCA2‒/‒ cells. Cells were reverse transfected with siRNAs and after 5 days, cell viability was estimated by CellTiter-Glo. Data are mean ± SD, n = 3 Surviving Fractions normalised to siCON2 in each cell line. siRNA targeting PLK1 was used as a transfection control. Two-tailed Student’s t-test was used to calculate p value. b Dose–response survival curves of DLD1.BRCA2wild type or DLD1.BRCA2‒/‒ cells exposed to ART558 for seven days. Cell viability was estimated by CellTiter-Glo. Data are mean surviving fractions ± SD, n = 3. Two-way ANOVA with Sídák post hoc test was used to calculate p values. c–f Incucyte generated confluence (c, d) or caspase 3/7 reporter fluorescence (e, f) plots from DLD1.BRCA2wildtype or DLD1.BRCA2‒/‒ cells exposed to a combination of ART558 and olaparib. Data are mean surviving fraction ± SD, n = 3. g Dot plot illustrating nuclear γH2AX foci in DLD1.BRCA2wild type or DLD1.BRCA2‒/‒ cells exposed to 5 μM ART558 for the indicated time. Data are means ± SD, n = 600. One-way ANOVA with Sídák post hoc test was used to calculate p values. h Western blot illustrating γH2AX accumulation in DLD1.BRCA2wild-type or DLD1.BRCA2‒/‒ cells exposed to 5 μM ART558 for the indicated time. Vinculin was used as a loading control. i Dot plot illustrating the frequency of aberrant metaphases from DLD1.BRCA2wild type or DLD1.BRCA2‒/‒ cells exposed to DMSO or ART558 for 5 days. n = 25 metaphases. Data are means ± SEM p value calculated by Wilcoxon rank test. j Dot plot illustrating the frequency of micronuclei (MN)-positive cells prepared from DLD1.BRCA2wild type and DLD1.BRCA2‒/‒ cells exposed to DMSO or ART558 for 48 h. n = 3 independent experiments. Two-tailed Student’s t-test was used to calculate p value. k Dose–response ART558 survival curves in BRCA2 mutant CAPAN1 parental or revertant cell lines. Cell viability was estimated by CellTiter-Glo reagent after seven days drug exposure. Data are mean surviving fractions ± SD, n = 3. Two-way ANOVA with Sídák post hoc test was used to calculate p values.