Fig. 2: Electrochemical data from EN.
From: Toward a mechanistic understanding of electrocatalytic nanocarbon

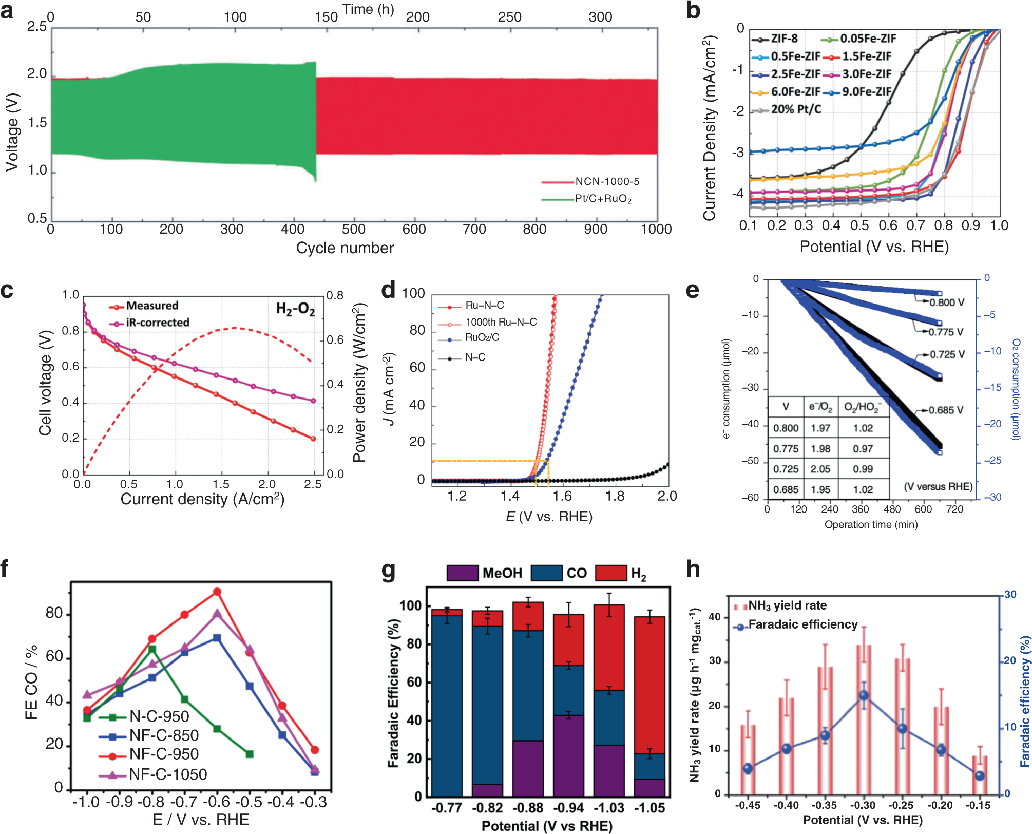
a Galvanostatic charge/discharge cycling curves of a Zn-air battery with N-doped graphene nanosheets (red) and a Pt/C + RuO2 (green) cathode. Adapted and reprinted with permission from ref. 22. b RRDE polarization plots for an Fe-based SAC (red trace) where the ORR E1/2 was measured to be 0.88 V vs. RHE as compared to a Pt/C reference (gray trace) with E1/2 of 0.87 V vs. RHE. Adapted and reprinted with permission from ref. 27. c Hydrogen fuel cell performance with the same Fe-based SAC where a current density of 145 mA/cm2 was achieved at 0.8 V vs. RHE. Adapted and reprinted with permission from ref. 27. d Electrocatalytic OER performance for a Ru-SAC (red trace) compared with commercial RuO2/C reference (blue trace) in 0.5 M H2SO4. Adapted and reprinted with permission from ref. 1. e Chronoamperometry measurements toward the 2e− ORR for a reduced graphene oxide electrocatalyst. The inset table shows the e−/O2 and O2/HO2− measured at various potentials. Adapted and reprinted with permission from ref. 34. f FECO values measured at various overpotentials for an N and F co-doped EN (red trace). Adapted and reprinted with permission from ref. 41. Copyright 2019 American Chemical Society. g Potential dependence of FE values toward the formation of MeOH, CO, and H2 for the CO2RR and HER catalyzed by CoPC/CNT hybrid. Error bars represent one standard deviation from three measurements. Reprinted with permission from ref. 9. h Yield rates and FE values for production of NH3 by a Mo-based SAC. Error bars represent one standard deviation from six measurements. Adapted and reprinted with permission from ref. 10.