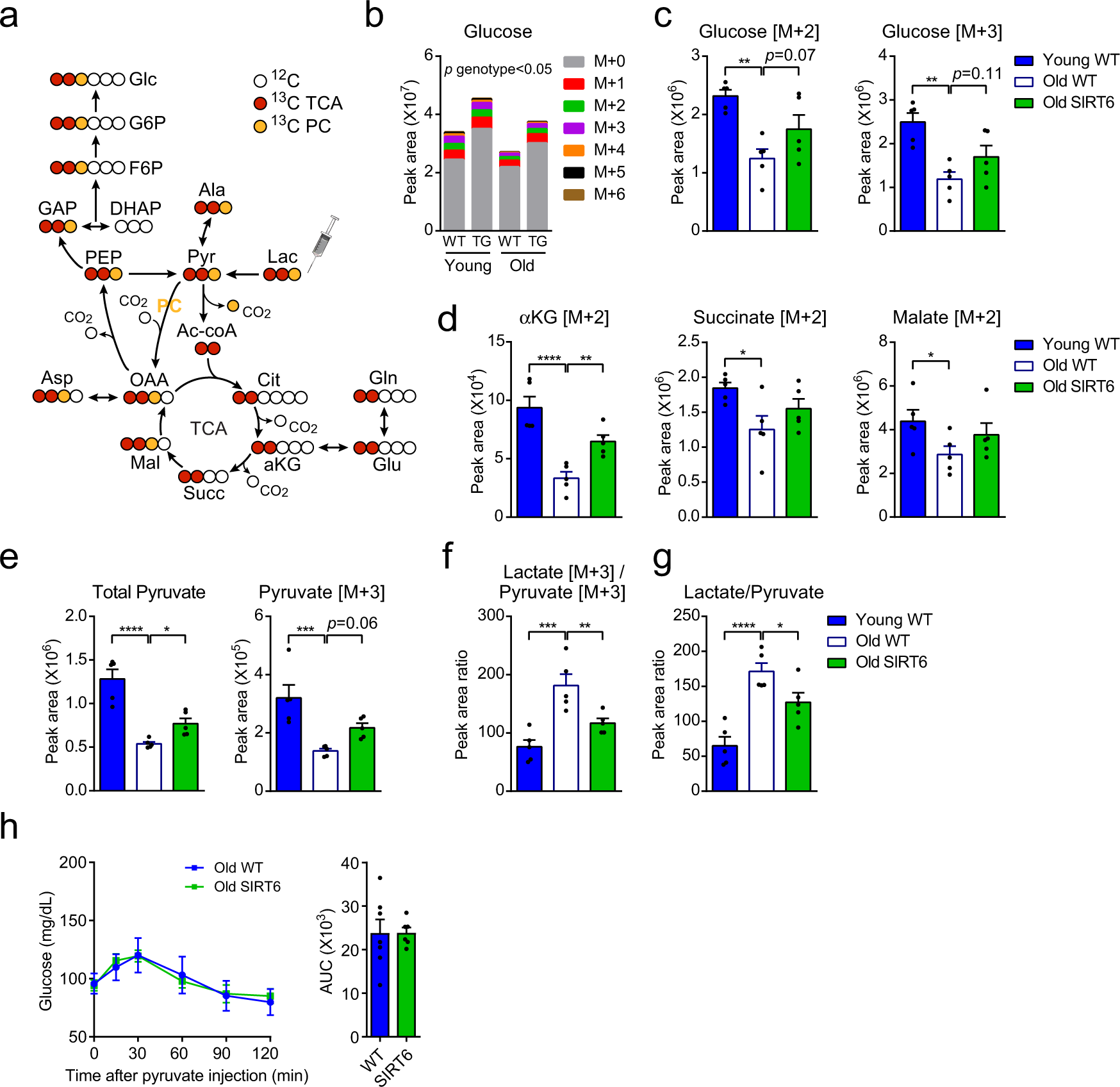
Fig. 6: SIRT6 restores the significant reduction in hepatic lactate oxidation and contribution to GNG at old age.
From: Restoration of energy homeostasis by SIRT6 extends healthy lifespan

a Schematic showing fates of lactate carbons following injection of [U-13C]-lactate, after one round of the TCA cycle or flux through pyruvate carboxylase (PC, Pyr→OAA). White balls, 12C carbons. Colored balls, 13C carbons. Red, carbon flux from lactate to glucose via the TCA cycle. Yellow, carbon flux from lactate to glucose via PC. b Hepatic glucose isotopologues, 15 min after [U-13C]-lactate injection. c–e, Relative abundance of hepatic glucose [M + 2] and glucose [M + 3] (c), the TCA cycle metabolites αKG [M + 2], succinate [M + 2] and malate [M + 2] (d), and total pyruvate and pyruvate [M + 3] (e) 15 min after [U-13C]-lactate injection. Metabolite peak area values were normalized to total ion count. f, g Hepatic lactate [M + 3] / pyruvate [M + 3] peak area ratio (f), and ratio of total liver metabolite levels of lactate/pyruvate (g) 15 min after [U-13C]-lactate injection. For (b–g), mice were at the ages of 5–7 months (young) and 20–24 months (old). n = 5 mice; bars represent mean ± SEM. One-way ANOVA with Fisher’s LSD method. Exact p-values are reported in the Source Data file. *p < 0.05, **p < 0.01, ***p < 0.001, ****p < 0.0001. h Pyruvate tolerance test in 20 months old 6 h-fasted WT (n = 7 mice) and SIRT6-tg (n = 6 mice) male mice.