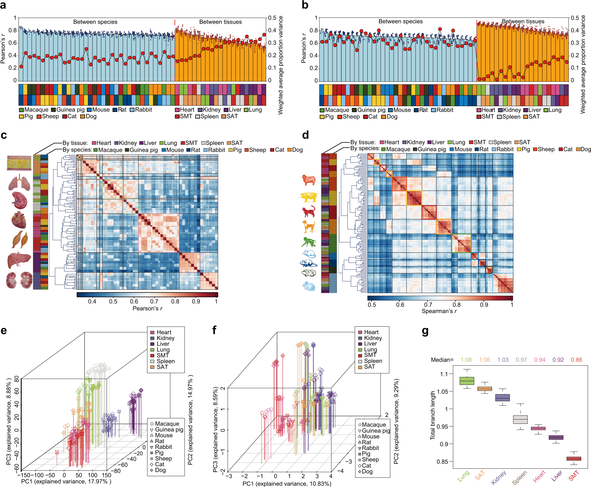
Fig. 6: Global patterns of PCG transcription and alternative splicing across mammalian models.

a, b Comparison of variation between species (nine mammals) and tissues revealed by (a) transcription and (b) alternative splicing patterns. Bar plots represent pairwise Pearson’s correlations between species (light blue bar) and between tissues (orange bar). The correlations were calculated based on the transcription levels of 8428 1-1 orthologs and 15,172 orthologous exons across nine mammals. Data are presented as mean values ± SD. Weighted average proportion variances (WAPVs) of PCG transcription and alternative splicing (reflected by PSI values) were determined using principal variance component analysis (PVCA) and are depicted as red dots connected by black lines. Boxes (bottom) indicate pairwise comparisons presented in a column according to the color assigned to each species or tissue. For PCG transcription, there were more profound transcriptional differences among tissues (Pearson’s r = 0.66 and WAPV = 0.29) than among species (Pearson’s r = 0.75, WAPV = 0.18). By contrast, for alternative splicing, the differences among species (Pearson’s r = 0.70 and WAPV = 0.32) were greater than those among tissues (Pearson’s r = 0.82 and WAPV = 0.10). c, d Hierarchical clustering analysis of samples using (c) PCG transcription and (d) alternative splicing (reflected by PSI values). Average linkage hierarchical clustering was based on distances between transcription levels of samples measured by Pearson’s correlation. e, f Factorial map of the principal component analysis (PCA) of (e) PCG transcription levels and (f) alternative splicing. The proportion of variance explained by each principal component is indicated in parentheses. The vertical lines of different colors dropping from the plotted points to the x/y plane show the separation of points based on the first and second principal components. g Box plot depicting the total branch lengths of neighbor-joining trees of PCG expression (see Supplementary Fig. 37) constructed based on pairwise (1−r) distances (here, r is Spearman’s correlation coefficient) across nine mammals for each tissue. The distribution is based on random sampling (n = 100 replicates). In the boxplot, the internal line indicates the median, the box limits indicate the upper and lower quartiles and the whiskers extend to 1.5 IQR from the quartiles. Source data are provided as a Source Data file.