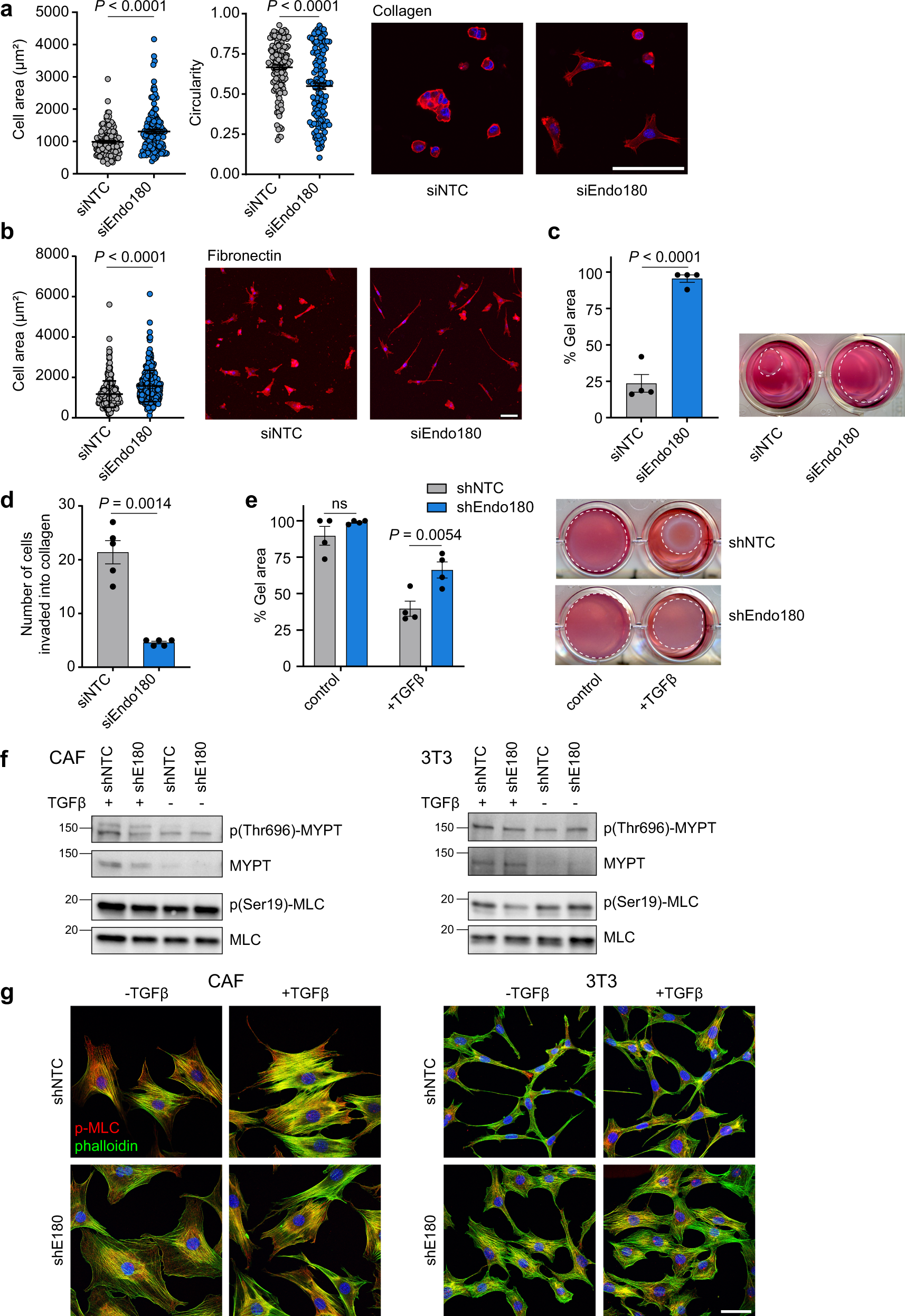
Fig. 4: Endo180-deficient fibroblasts show reduced contractility.
From: Impairment of a distinct cancer-associated fibroblast population limits tumour growth and metastasis

a, b Cell spreading (area) and cell circularity of siNTC and siEndo180 CAFs cultured on soft (2 kPa) hydrogels coated with a collagen (n = 133 cells; mean values ± SEM, two-sided Mann-Whitney U) or b fibronectin (n = 300 cells; mean values ± SEM, Mann–Whitney U-test). Cells were stained with DAPI and Alexa555-phalloidin. Right panels show representative images (scale bar, 100 µm). c Collagen contraction assay. shNTC or shEndo180 transfected CAFs were embedded into rat tail collagen (2 mg mL−1). Data show % gel area (n = 4, mean values ±SEM, two-sided t-test) after 24 h. Right panel, representative images. d Number of siNTC or siEndo180 CAFs invading from fibroblast aggregates embedded in a collagen matrix (2 mg mL−1) after 24 h (n = 5 wells; mean values per well ± SEM, two-sided t-test). e shNTC or shEndo180 3T3 fibroblasts were embedded in collagen I gels in DMEM plus 2% FBS with/without TGFβ (5 ng mL−1). Data show % gel area after 48 h (n = 4, mean values ± SEM, two-way ANOVA). f, g Cultured shNTC and shE180 transduced CAFs or 3T3s were starved overnight and then stimulated with or without TGFβ (5 ng mL−1) for 1 h. f Western blots of p(Thr696)-MYPT, MYPT, p(Ser19)-MLC and MLC. Molecular size markers are in kDa. Ponceau loading controls are shown in Supplementary Fig. 6d. g Confocal images of p(Ser19)-MLC (red), phalloidin (green), and DAPI stained cells (scale bar, 50 µm). Images without phalloidin staining are shown in Supplementary Fig. 7. Source data are provided as a Source Data file.