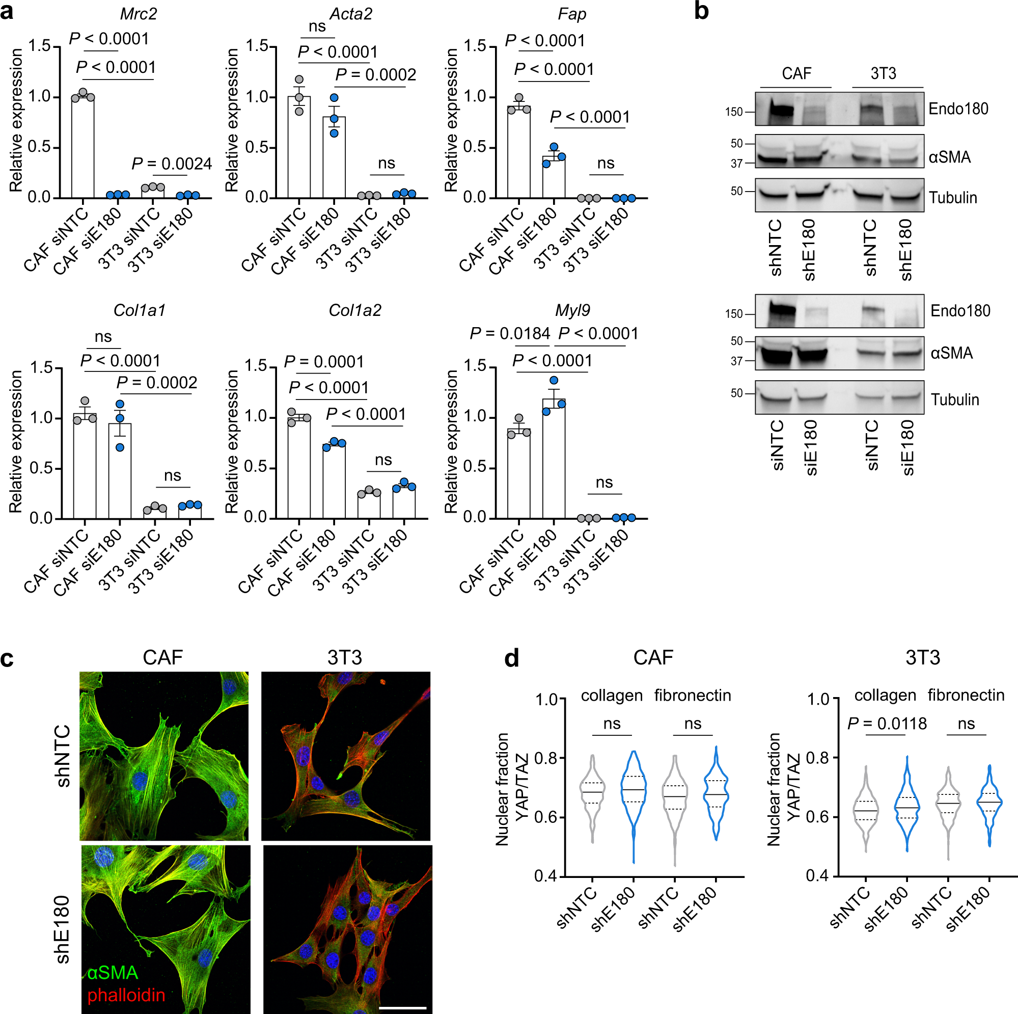
Fig. 5: Endo180-deficient fibroblasts retain markers of activation.
From: Impairment of a distinct cancer-associated fibroblast population limits tumour growth and metastasis

a RT-qPCR analysis of contractility and activation markers in siNTC and siE180 transfected CAFs and 3T3 cells (n = 3, mean values ±SEM, one-way ANOVA, Sidak post-hoc test). b Western blot analysis of Endo180 and αSMA in shNTC/shE180 transduced (top panel) and siNTC/siE180 transfected (bottom panel) CAFs and 3T3s. Molecular size markers are in kDa. c Confocal images of shNTC and shE180 transduced CAFs (left panel) and 3T3s (right panel) stained for αSMA (green), phalloidin (red) and DAPI (scale bar, 50 µm). d siNTC and siE180 transfected CAFs plated on collagen-coated or fibronectin-coated glass 24-well plates for 24 h. YAP/TAZ immunofluorescence intensity was quantified in nuclear and cytoplasmic compartments by high content imaging analysis. Violin plots, solid lines indicate median expression levels, dotted lines indicate upper and lower quartiles (n = 400, Kruskal–Wallis test, Dunn’s correction). Non-significant (ns) P values > 0.05. Source data are provided as a Source Data file.