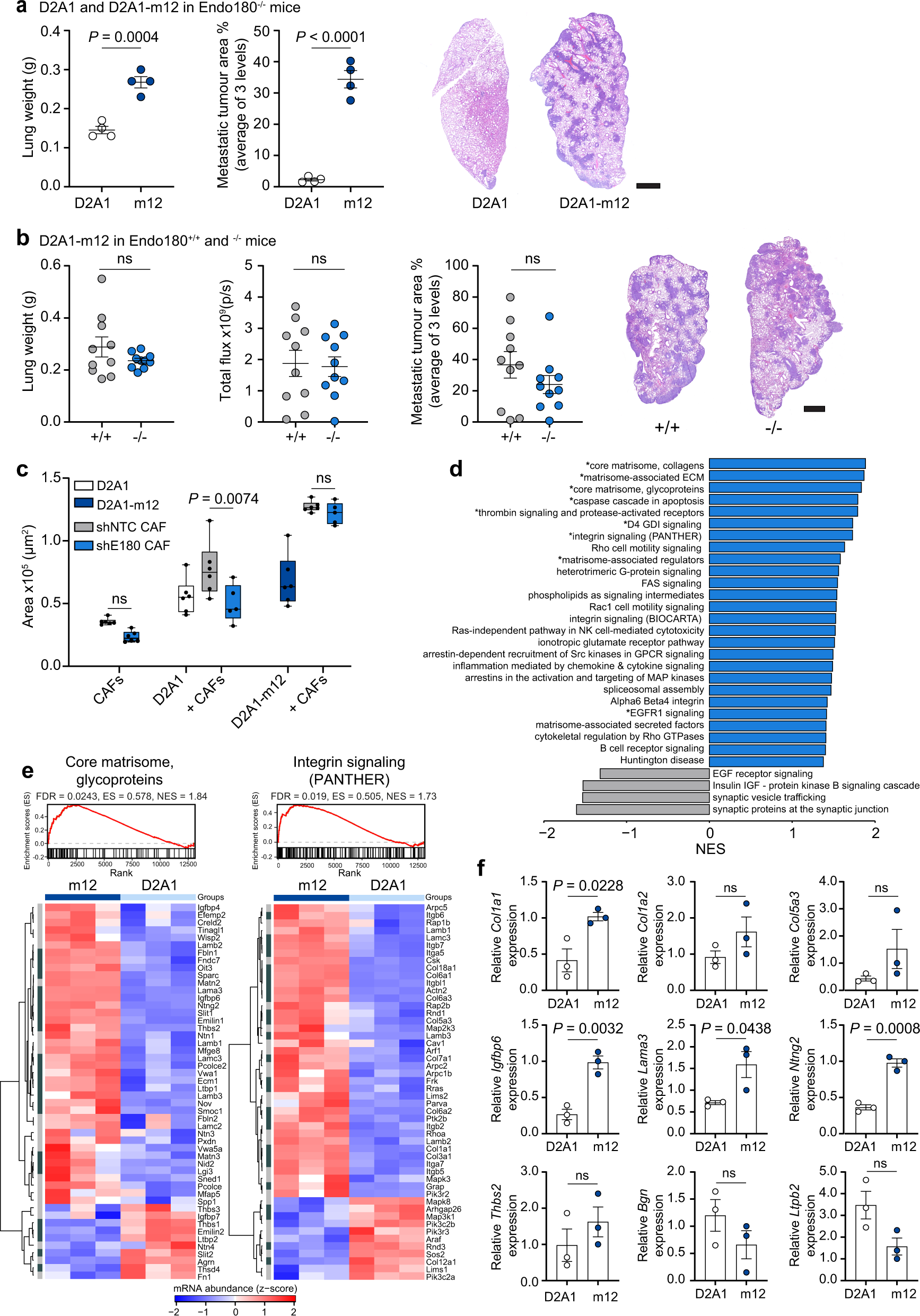
Fig. 8: Selected tumour sublines can overcome a defect in stromal Endo180.
From: Impairment of a distinct cancer-associated fibroblast population limits tumour growth and metastasis

a 4 × 105 D2A1-Luc2-mCh or D2A1-m12-Luc2-mCh cells were injected intravenously into BALB/c Endo180−/− mice (n = 4 mice per group) and the experiment was terminated on day 12. Data represent mean values ± SEM. Shown are ex vivo lung weights (t-test), quantification of metastatic tumour area in the lungs (two-sided t-test) and representative H&E stained lung sections (scale bar, 1 mm). b 4 × 105 D2A1-m12-Luc cells were injected intravenously into BALB/c Endo180+/+ or Endo180−/− mice (n = 10 per group) and the experiment terminated on day 12. Data represent mean values ± SEM. Shown are ex vivo lung weights (two-sided t-test), ex vivo IVIS imaging of the lungs (two-sided t-test), quantification of % metastatic tumour area in the lungs (two-sided t-test) and representative H&E stained lung sections (scale bar, 1 mm). c Tumour cells (D2A1 or D2A1-m12) and/or shNTC/shEndo180 CAFs were cultured alone or co-cultured in U-bottom plates and spheroid size measured at day 8 (n = 6 spheroids per group, 2 way-ANOVA, Sidak post-hoc test). d fGSEA, upregulated (blue) and downregulated (grey) in D2A1-m12 compared with D2A1 cells. All pathways displayed had P values < 0.05 and those labelled with a * had FDR adjusted P value < 0.1. NES normalised enrichment score. e fGSEA of the pathways: core matrisome, glycoproteins, and integrin signalling pathway (PANTHER); and associated heatmap showing the genes of the pathway (n = 3; heatmap scale is a z-score). Dark grey, significant DEGs with |log2FC|> 1 and adjusted P value ≤ 0.05. Light grey, non-significant DEGs. f RT-qPCR analysis of matrisome genes in D2A1 and D2A1-m12 cells isolated from in vivo primary tumours (n = 3 tumours per group, mean values ± SEM, two-sided t-test). Non-significant (ns) P values > 0.05. Source data are provided as a Source Data file.