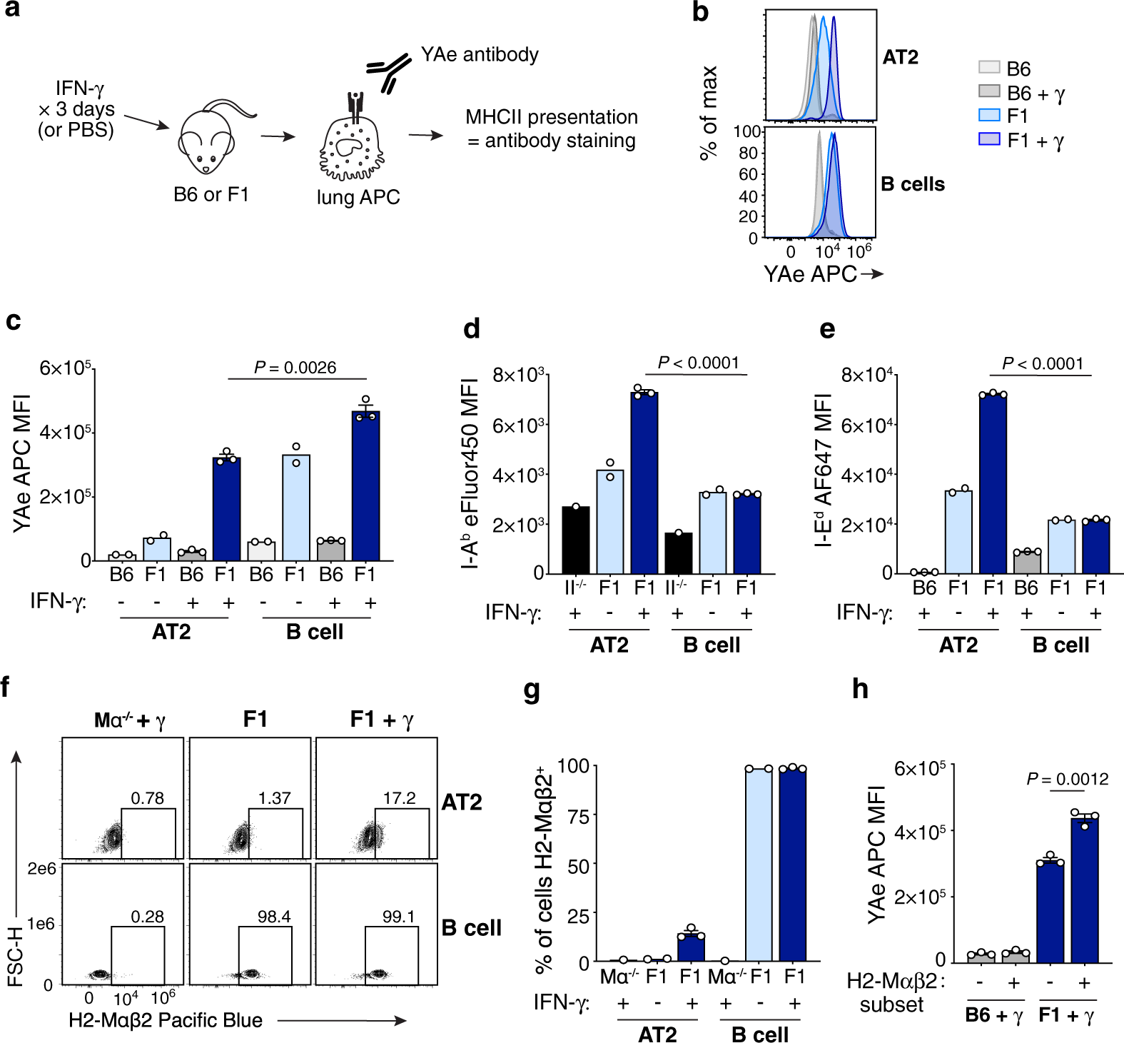
Fig. 6: AT2 MHCII presentation is enhanced in the setting of inflammation but remains limited.

a YAe presentation assay. b, c Eα52-68/I-Ab complex formation by AT2s and B cells, detected by ex vivo YAe antibody staining of lungs from WT B6 or F1 [BALB/c × B6] mice treated with PBS or IFNγ. d, e I-Ab (d) and I-Ed (e) expression by AT2s and lung B cells, in MHCII−/− (II−/−) B6 (d), WT B6 (e), or F1 (d, e) mice treated with PBS or IFNγ as indicated, detected by flow cytometry. f, g Intracellular H2-Mαβ2 expression by AT2s and lung B cells from F1 or H2-DMa−/− (Mα−/−) B6 mice treated with PBS or IFNγ. Frequency of H2-Mαβ2+ cells is shown above gates (f), which were drawn separately for AT2s and B cells based on the corresponding H2-DMa−/− cells. h YAe staining of H2-Mαβ2+ and H2-Mαβ2− subpopulations of AT2s from B6 and F1 mice treated with IFNγ. b, f Plots represent at least n = 4 mice per group total from two independent experiments. c–e, g, h Each symbol represents n = 1 mouse. Displayed are n = 2 for conditions without IFNγ and n = 3 with IFNγ (c); n = 1 for MHCII−/−, n = 2 for F1 without IFNγ, and n = 3 for F1 with IFNγ (d); n = 2 for F1 without IFNγ, and n = 3 for B6 and F1 with IFNγ (e); n = 1 for H2-DMa−/−, n = 2 for F1 without IFNγ, and n = 3 for F1 with IFNγ (g); n = 3 for all (h). Data are from one experiment representative of two similar experiments (c, g, h) or from one experiment (d, e). Bars represent averages of biological replicates for conditions where n = 2–3 and single values where n = 1, with error bars as SEM. Data were analyzed by unpaired two-tailed Student’s t-tests with [t = 6.713, df = 4] (c), [t = 41.52, df = 4] (d), [t = 109.3, df = 4] (e), and [t = 8.165, df = 4] (h). For b–e, g, h, as labeled, B6 + PBS conditions are in light gray, B6 + IFNγ in dark gray, F1 + PBS in light blue, F1 + IFNγ in dark blue, with MHCII−/− + IFNγ (d) and Mα−/− + IFNγ (g) in black. Source data are provided as a Source data file.