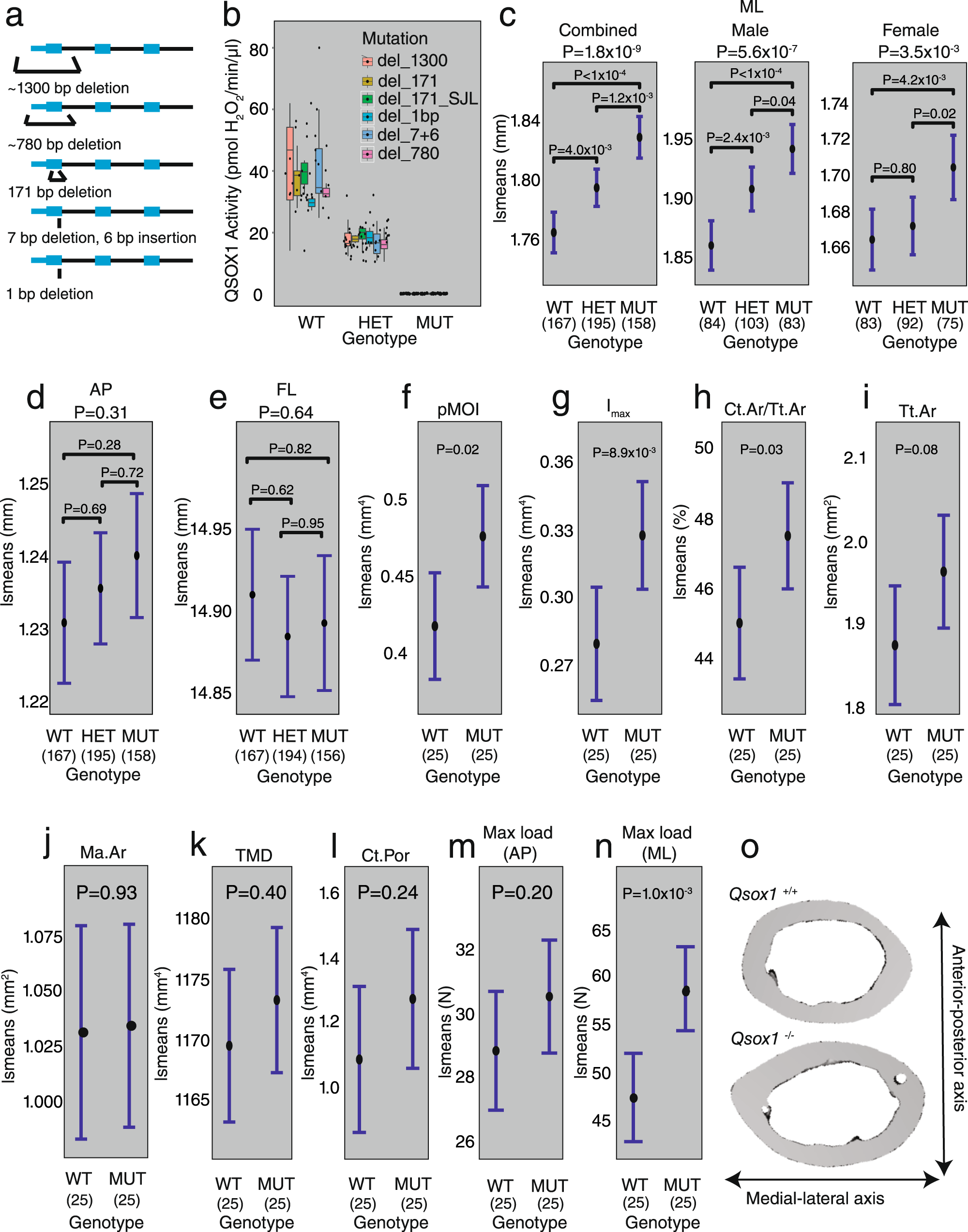
Fig. 8: Qsox1 is responsible for several chromosome 1 QTL.

a Representative image of the Qsox1 knockout mutations. b QSOX1 activity assay in serum. Data is grouped by mouse genotype. Boxplots indicate the median (middle line), the 25th and 75th percentiles (box) and the whiskers extend to 1.5 * IQR. Colors indicate mutation type. c–e Femoral morphology in Qsox1 mutant mice. P-values above plots are ANOVA P-values for the genotype term, while P-values in the plots are contrast P-values, adjusted for multiple comparisons. The center points of the plots represent the least-squares mean, while the error bars represent the confidence intervals at a confidence level of 0.95. f–l microCT measurements of chromosome 1 QTL phenotypes in Qsox1 knockout mice. P-values in the plots are contrast P-values, adjusted for multiple comparisons. The center points of the plots represent the least-squares mean, while the error bars represent the confidence intervals at a confidence level of 0.95. m Bone strength (max load, Fmax) in the AP orientation, measured via four-point bending. P-values in the plots are contrast P-values, adjusted for multiple comparisons. The center points of the plot represent the least-squares mean, while the error bars represent the confidence intervals at a confidence level of 0.95. n Bone strength (max load, Fmax) in the ML orientation, measured via four-point bending. P-values in the plots are contrast P-values, adjusted for multiple comparisons. The center points of the plot represent the least-squares mean, while the error bars represent the confidence intervals at a confidence level of 0.95. o Representative microCT images of the effect of Qsox1 on bone size. All error bars represent confidence intervals at a 95% confidence level. ML medial-lateral femoral width, AP anterior-posterior femoral width, FL femoral length, pMOI polar moment of inertia, Imax maximum moment of inertia, Ct.Ar/Tt.Ar bone area fraction, Tt.Ar total area, Ma.Ar medullary area, TMD tissue mineral density, Ct.Por cortical porosity.