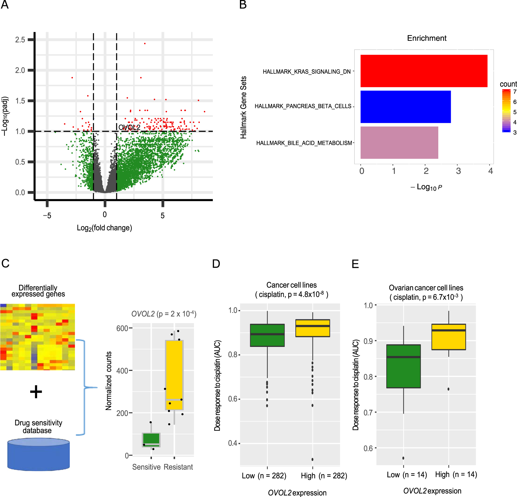
Fig. 6: Differentially expressed genes between chemo-sensitive primary and relapsed YST samples.

A A volcano plot showing genes differentially expressed in primary and relapsed YST samples (fold-change >2, FDR <0.1). B Enrichment of differential genes in cancer hallmark pathways. C Correlation analysis of drug sensitivity and expression level identifies OVOL2 as a top candidate. The left panel show normalized count numbers from sensitive (n = 3 biologically independent samples) and resistant (n = 9) groups. The p value was computed by DEseq2. D The expression levels of OVOL2 in cancer cell lines with different responses to cisplatin (two-sided Wilcoxon rank sum test, p = 4.8 × 10−8; OVOL2 expression low group: n = 282 biologically independent samples; OVOL2 expression high group: n = 282). E The expression levels of OVOL2 in ovarian cancer cell lines with different responses to cisplatin (two-sided Wilcoxon rank sum test, p = 6.7 × 10−3; OVOL2 expression low group: n = 14; OVOL2 expression high group: n = 14). C–E The middle line in the box is the median, the bottom and top of the box are the first and third quartiles, and the whiskers extend to 1.5× interquartile range of the lower and the upper quartiles, respectively.