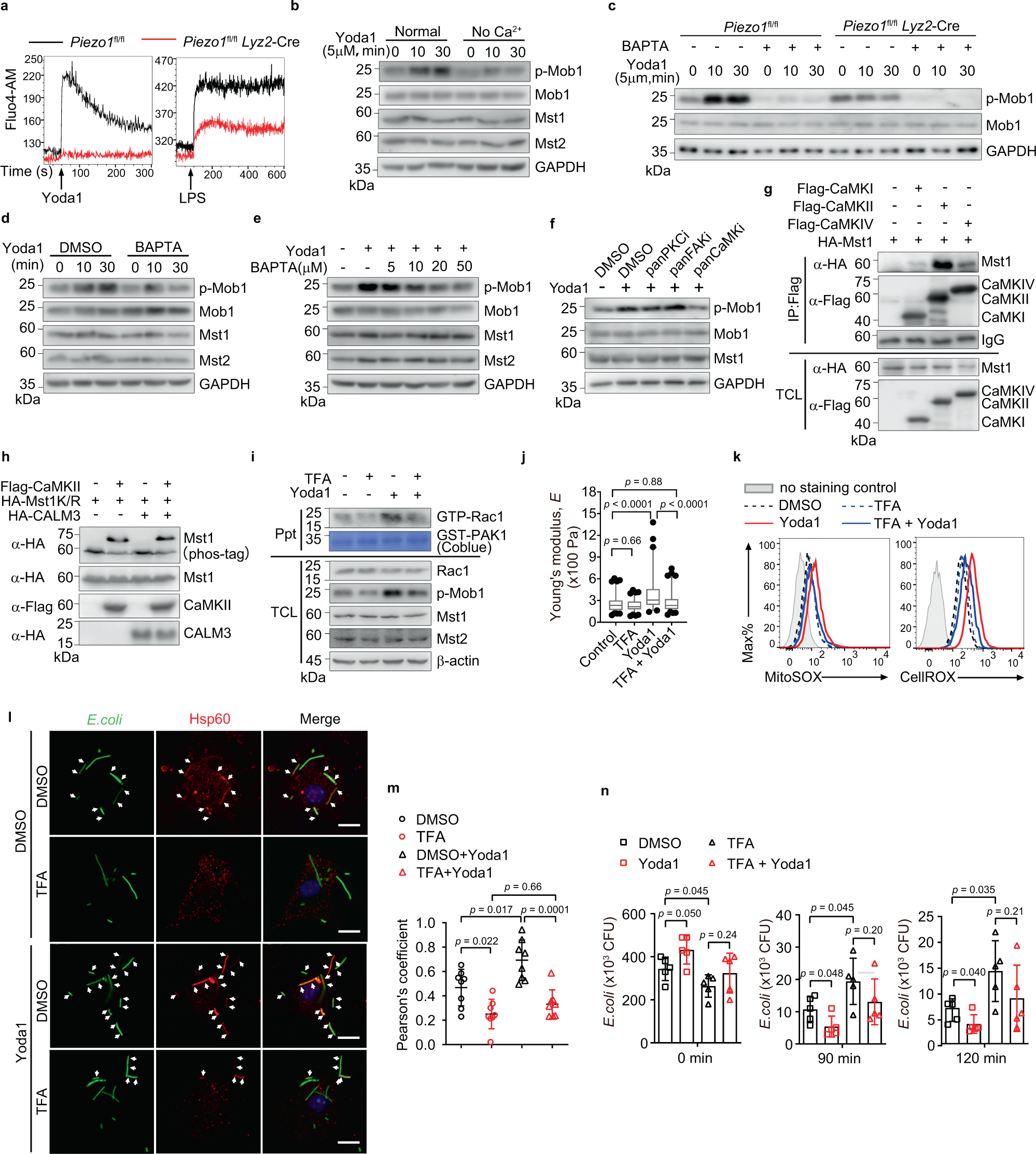
Fig. 6: Piezo1 activates kinases Mst1/2 through CaMKII.

a Calcium influx over time in Piezo1fl/fl or Piezo1fl/fl Lyz2-Cre BMDMs treated with Yoda1 (5 μM) or LPS (1 μg ml−1). b Immunoblot analysis of phosphorylated (p)-Mob1, Mob1, Mst1, Mst2, and GAPDH in BMDMs pretreated with DMEM with (normal) or without calcium (no Ca2+) for 2 h and then treated with Yoda1 (5 μM) for 0, 10, 30 min. c Immunoblot analysis of p-Mob1, Mob1, and GAPDH in Piezo1fl/fl or Piezo1fl/fl Lyz2-Cre BMDMs cells pretreated with BAPTA-AM (20 μM) for 2 h, then followed by Yoda1 stimulation for 0, 10, or 30 min. d, e Immunoblot analysis of phosphorylated p-Mob1, Mob1, Mst1, Mst2, and GAPDH in BMDMs pretreated with BAPTA-AM (20 μM) for 2 h and then treated with Yoda1 (5 μM) for 0, 10, 30 min (d), or pretreated with BAPTA-AM (0, 5, 10, 20, 50 μM) for 2 h and then treated with Yoda1 (5 μM) for 30 min (e). f Immunoblot analysis of p-Mob1, Mob1, Mst1, and GAPDH in BMDMs pretreated for 2 h with PKC inhibitor (Bisindolylmaleimide I, 4 μM), FAK inhibitor (TAE226, 10 μM), CaMKs inhibitor (KN-62, 10 μM), then followed by Yoda1 (5 μM) stimulation for 30 min. g Immunoblot analysis of 293T cells expressing various combinations of HA-tagged Mst1 and Flag-tagged CaMKI, CaMKII, or CaMKIV, immunoprecipitated with anti-Flag and analyzed by immunoblot with anti-HA (α-HA) or anti-Flag (α-Flag); below, immunoblot analysis of total cell lysates (TCL) without immunoprecipitation. h Phos-tag and SDS-PAGE analysis of HA-tagged kinase-inactive Mst1 (Mst1K/R) expressed together with Flag-tagged CaMKII and/or HA-tagged Calmodulin-3 (HA-CALM3) in 293T cells by immunobloting with anti-HA (α-HA) or anti-Flag (α-Flag) antibodies. i BMDMs Immunoblot analysis of the association of active (GTP-bound) Rac1 with GST-PAK70–106 in lysates of BMDMs pretreated with TFA (10 μM) for 2 h and then treated with Yoda1 (5 μM) for 30 min. j The Young’s modulus of BMDMs treated with DMSO vehicle (n = 97), TFA (10 μM) (n = 99), Yoda1 (5 μM) (n = 90), or TFA plus Yoda1 (n = 90) as in (h). Data are represented as boxplots where the middle line is the median, the lower and upper boundaries correspond to the first and third quartiles, whiskers above and below the box indicate the 5th and 95th percentiles, and points above and below the whiskers indicate outliers outside the 5th and 95th percentiles. k mROS and cellular ROS production by BMDMs with the indicated treatment, followed by staining with MitoSOX or CellROX. l, m BMDMs pretreated with DMSO or TFA (10 μM) for 2 h and then infection with GFP–E. coli (MOI, 20) (green). Confocal microscopy of the distribution of mitochondrial networks after 30 min of bacterial infection, nuclei were counterstained with DAPI (blue); arrows indicate colocalization of E. coli (green) and Hsp60 (red) (l), Pearson’s correlation coefficient values for colocalization of E. coli and Hsp60 in BMDMs. The average Pearson’s correlation coefficients were calculated from eight randomly selected infected cells in each group (n = 8 cells examined) (m). Scale bars, 20 μm. n Pathogen burden (CFU) in BMDMs treated as indicated, followed by infection with GFP–E. coli for 0, 90, or 120 min (n = 5 independent samples). Data are presented as mean +/− SD (m, n). The p-values of two-way ANOVA in (j), (m) and two-tailed unpaired Student’s t test in (n) are indicated by bracketing. Data are representative of three independent experiments with similar results. Source data are provided as a Source data file.