Fig. 4: GATA3 and AMPK regulate CD4+ T-cell metabolism and mitochondrial biogenesis.
From: GATA3 induces mitochondrial biogenesis in primary human CD4+ T cells during DNA damage

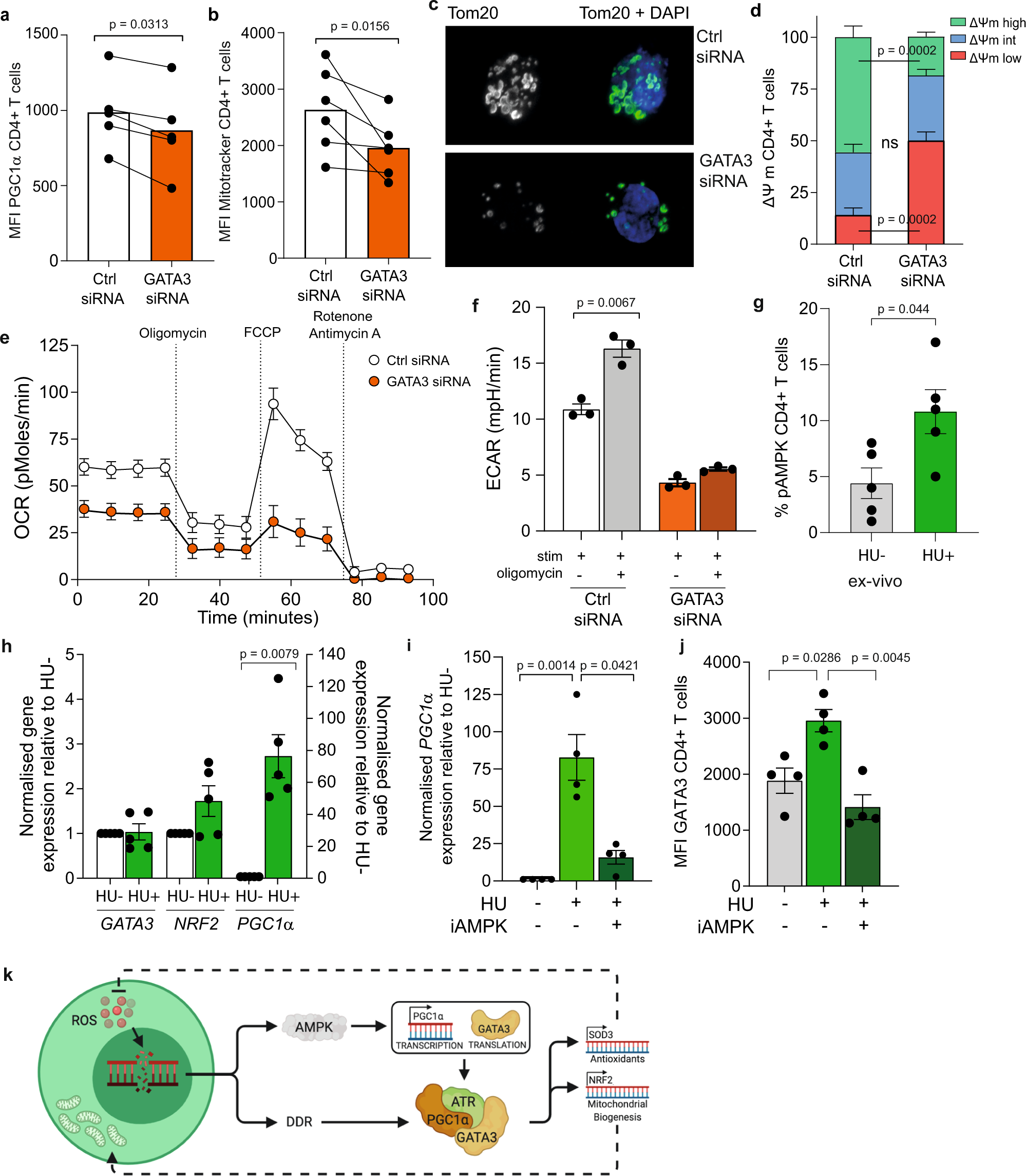
Graphs showing (a) PGC1α and (b) Mitotracker Green staining in whole CD4+ T cells transfected with either control or GATA3 siRNA-AF647 (n = 5 and 6, respectively, biologically independent samples). p values were determined using a one-way Wilcoxon matched-pairs signed rank test. c Tom20 confocal staining in Jurkat T cells transfected with either control or GATA3 siRNA-AF647, representative images of three independent experiments. d MMP was determined in whole CD4+ T cells transfected with either control or GATA3 siRNA-AF647 using TMRE (n = 6 biologically independent samples). Low MMP = red, intermediate MMP = blue, high MMP = green. p values were determined using a two-way ANOVA. e OCR of whole CD4+ T cells transfected with either control or GATA3 siRNA-AF647 was measured after 15 min stimulation with 0.5 μg/ml anti-CD3 and 5 ng/ml IL-2, cells were subjected to a mitochondrial stress test using indicated mitochondrial inhibitors. Data representative of three biologically independent samples. f ECAR responses following treatment with oligomycin of the CD4+ siRNA transfected cells stimulated as described above (n = 3 biologically independent samples). p values were determined using a two-way Mann–Whitney U test. g Staining of pAMPK (Thr172) in CD4+ T cells following overnight incubation with 400 μM hydroxyurea (n = 5 biologically independent samples). p values were determined using a two-way Mann–Whitney U test. h qPCR data using Jurkat T cells following mRNA levels of GATA3, PGC1α and NRF2 following overnight incubation with hydroxyurea (n = 5 biologically independent samples). All results are shown as ΔΔCT normalised against untreated samples. p values were calculated using a two-way Mann–Whitney U test. i qPCR data of PGC1α following treatment of Jurkat T cells with and without hydroxyurea and 10 μM Compound C (n = 4 biologically independent samples). p values were calculated using a Kruskal–Wallis test followed by Dunn multiple comparison for post hoc testing. j Staining of GATA3 following treatment of CD4+ T cells with and without hydroxyurea and 10 μM Compound C (n = 4 biologically independent samples). p values were calculated using a Kruskal–Wallis test followed by Dunn multiple comparison for post hoc testing. k Potential mechanism of GATA3 and AMPK leading to mitochondrial biogenesis during DNA damage. Graphs show ± SEM.