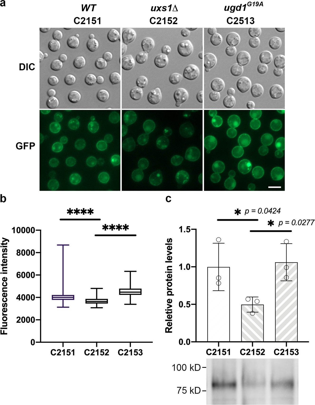
Fig. 8: Fcy2 protein levels are low in uxs1 mutants and high in the suppressor strains.
From: Moderate levels of 5-fluorocytosine cause the emergence of high frequency resistance in cryptococci

a The localization of Fcy2 in the indicated strains was visualized by microscopy and photographed. Bar = 5 μm. b The mean fluorescence intensity of each strain from (a) were quantified from three separate images. The box-and-whiskers plot is used to show median, quartiles (boxes), and range (whiskers). One-way ANOVA with Tukey’s test for multiple comparisons (****p < 0.0001). c The relative amounts of the FLAG tagged Fcy2 was analyzed by western blot (bottom) and the expression levels of Fcy2 were quantified by measuring the band intensity in the western blots, normalized to that of the total protein from stain-free blot and compared to the expression levels in C2151. For the full scan blots, see the Source data file. Data are presented as mean values ± standard deviation from three biological repeats. One-way ANOVA with Tukey’s test for multiple comparisons (*p < 0.0332 and ****p < 0.0001).