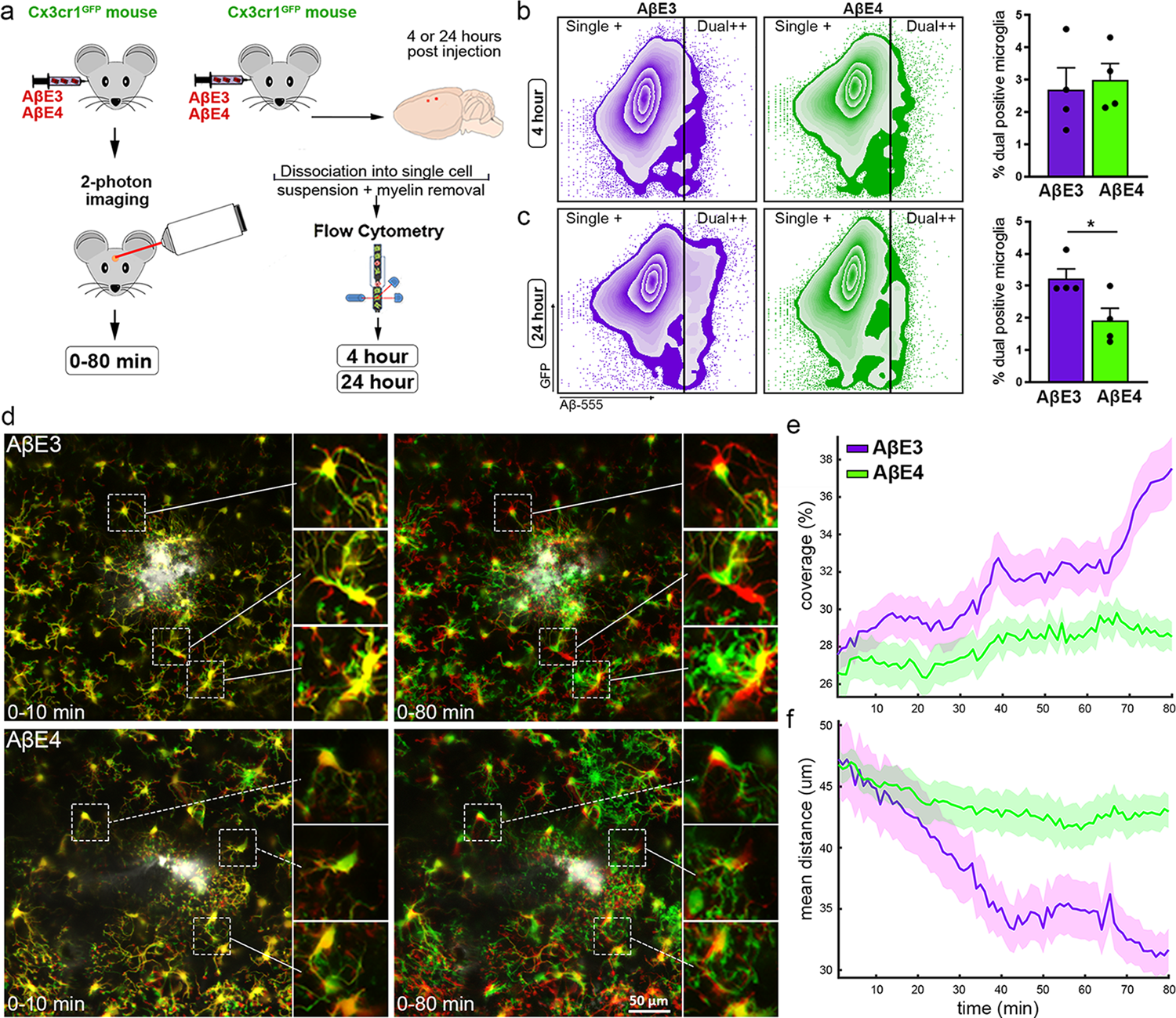
Fig. 3: Microglial interaction with Aβ is affected by APOE isoform.

Cx3cr1GFP mice were infused with Hi-Lyte Fluor 555-labeled Aβ (Aβ−555) preincubated with native E3 or E4. a Experimental design. b, c Four or 24 h post-injection the cortex surrounding the injection site was dissociated into a single cell suspension and used for flow cytometry (b, c) and FACS (experiment shown on Fig. 4). Flow cytometry zebra plots represent live microglia cells from injected mice that are GFPhigh/Aβ−555low and are counted as single+ cells or GFPhigh/Aβ−555high cells counted as dual+ cells. Flow cytometry zebra plots from 4 h (b) and 24 h (c) time points and bar plots correspond to the percentage of dual-positive microglia cells in AβE3 (purple) and AβE4 (green) groups at 4 and 24 h. p = 0.0372 by two-tailed unpaired t-test. n = 4 mice/group. Bars represent mean ± SEM. d–f Two-photon imaging was used to track microglia movement in real time. d Representative fields of view from AβE3 (top row) or AβE4 (bottom row) infused mice. Time series are color-coded with infused Aβ as white; and initial time point in red and later time points in green as indicated on the panel, (0–10 or 0–80 min) with yellow representing the overlap between timepoints. Inserts show details of individual cells demonstrating the extent of migration and directionality of the cellular processes. Scale bar = 50 µm. e Percent coverage of infused Aβ by microglial processes computed from channel overlap. f Change of mean distance from microglia to infusion site over time for AβE3 (purple) and AβE4 (green) groups. The standard error within each group is plotted as a bounded line with mean as center line. n = 4 mice/group.