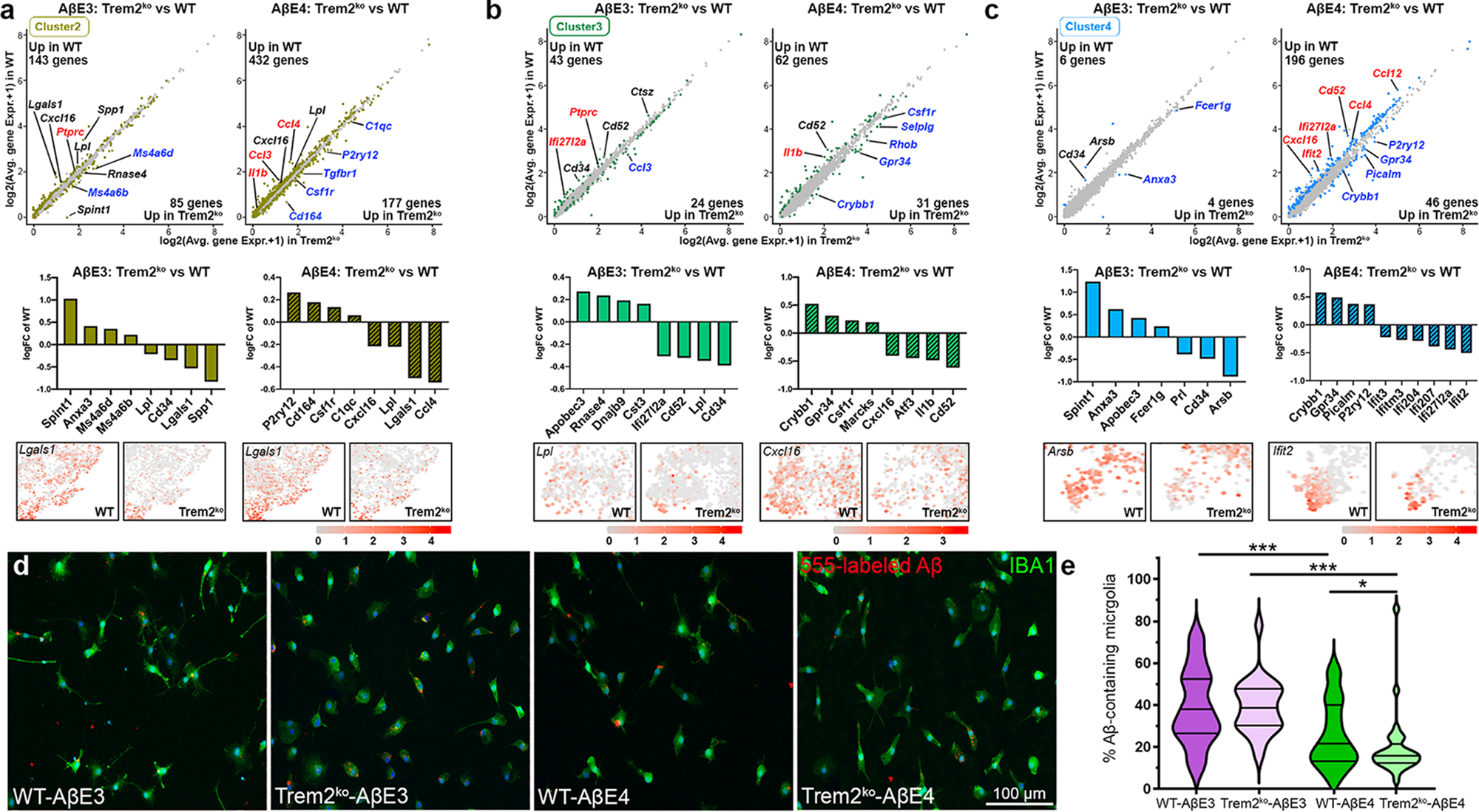
Fig. 7: Trem2 deficiency and APOE isoform affect microglia response to Aβ.

a–c Scatter plots, bar plots, and feature plots showing the differentially expressed genes in microglia from WT and Trem2ko mice injected with AβE4 or AβE3 complexes for cluster 2 (a), cluster 3 (b), and cluster 4 (c). Differentially expressend genes at p < 0.01 are colored in each cluster color. The adjusted P value was performed using Bonferroni correction. Genes labeled with black color indicate commonly up- or down-regulated genes in AβE3 or AβE4 injected mice. Genes labeled with red indicate uniquely upregulated genes in WT-AβE3 or WT-AβE4 and genes labeled blue is uniquely upregulated genes in Trem2ko-AβE3 or Trem2ko-AβE4. n = 2 mice per group (WT-AβE3, WT-AβE4, Trem2ko-AβE3, and Trem2ko-AβE4). d, e Microglia established from WT and Trem2ko mice were treated with and 555-labeled Aβ for 1 h. d Representative images of microglia from WT and Trem2ko mice incubated with AβE4 or AβE3 labeled with IBA1 in green and 555-labeled Aβ in red. e Bar plot showing the average percentage of Aβ-containing microglia for each group (WT-AβE3 purple, WT-AβE4, green, Trem2ko-AβE3 light purple, and Trem2ko-AβE4 light green). n = 3 independent cultures at least in triplicate. Analysis by one-way ANOVA followed by Tukey’s multiple comparison test. WT-AβE3 vs. WT-AβE4, p = 0.0008; Trem2ko-AβE3 vs. Trem2ko-AβE4, p < 0.0001; WT-AβE4 vs. Trem2ko-AβE4, p = 0.0485. Violin plots represent kernel densities for each dataset showing median (middle line) and 75% (top) and 25% percentile (bottom). *p < 0.05; ***p < 0.001.