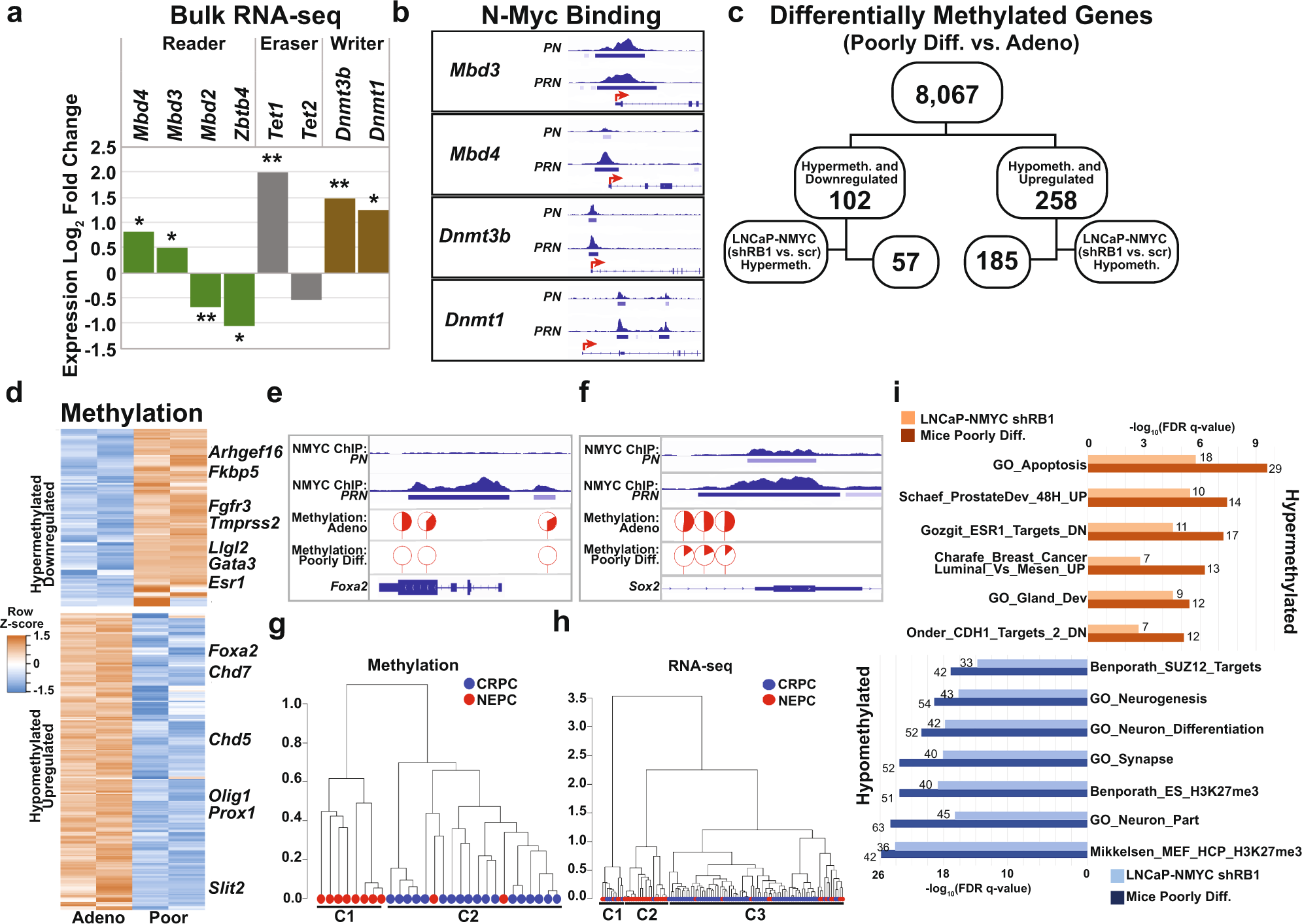
Fig. 7: N-Myc and Rb1 loss tumors adopt NEPC methylation programs.

a Log2 fold change in expression of DNA methylation regulators which were significantly deregulated in poorly differentiated GEM tumors. Benjamini-Hochberg adjusted two-sided t-test *p < 0.05, **p < 0.01 (p = 0.0437, 0.0267, 0.0089, 0.0164, 0.0031, 0.0582, 0.0013, 0.0131). b Normalized N-Myc binding peaks from ChIP-seq in poorly differentiated and adenocarcinoma tumors near the transcription start site of each gene. c Flowchart of the downstream analysis with differentially methylated genes of poorly differentiated tumors compared to adenocarcinomas. d Heatmap with methylation scores of hypermethylated genes (n = 102) and hypomethylated (n = 258) in two pairs of tumor tissues. e, f N-Myc binding and methylation status of upregulated genes Foxa2 (e) or Sox2 (f) in the two histological subtypes of mouse tumors. Red indicates the % of methylated C at each site for each tumor type. g Cluster map of CRPC (n = 18) and NEPC (n = 10) samples using methylation scores of 360 genes (distance method: Correlation, clustering method: Ward D2). P values indicated on each of the major clusters are based on two hypergeometric tests for the enrichment of NEPC (p = 1.45 × 10−5) or CRPC (p = 1.45 × 10−5) samples in either cluster, respectively. h Cluster map of CRPC (n = 73) and NEPC (n = 36) samples using expression of 360 genes (distance method: Correlation, clustering method: Ward D2). P values indicated on each of the major clusters are based on two hypergeometric tests for the enrichment of NEPC (p = 1.8 × 10−10) or CRPC (p = 3.6 × 10−10) samples in either cluster, respectively. i GSEA results using hypermethylated genes (top panel) from mouse tumors (n = 102) and LNCaP cells (n = 57) and hypomethylated genes (bottom panel) from mouse tumors (n = 258) and LNCaP cells (n = 185) (bottom panel). The number on each horizontal bar indicates the number of genes overlapping with the respective gene set.