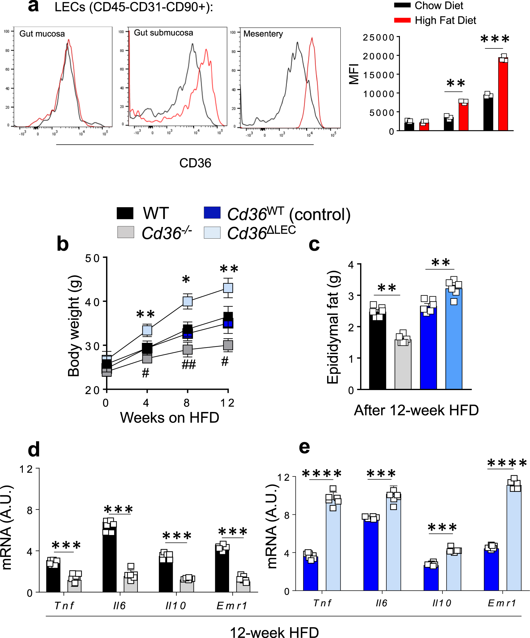
Fig. 6: High-fat diet feeding induces obesity and adipose tissue inflammation in Cd36ΔLEC mice but not in Cd36−/− mice.
From: Visceral obesity and insulin resistance associate with CD36 deletion in lymphatic endothelial cells

a Eight-week-old male and female wild-type (WT) mice (n = 3) were fed either chow diet (CD) or high-fat diet (HFD) for 12 weeks. CD36 expression was measured by flow cytometric analysis in lymphatic endothelial cells (LECs) (CD45−CD90.2+CD31+) isolated from gut mucosa, submucosa, and mesentery lymphatic vessels. CD36 expression is increased in LEC isolated from gut submucosa and mesenteryic vessels (P < 0.01 and P < 0.001, respectively). MFI: mean fluorescence intensity. b Body weight of Cd36−/− and Cd36ΔLEC mice, and respective controls (n = 6), fed HFD for 12 weeks. *Depicts significance between Cd36ΔLEC and Cd36WT mice (4 weeks, P < 0.001; 8 weeks, P < 0.01; 12 weeks, P < 0.001)#, depicts significance between WT vs Cd36−/− mice (4 weeks, P < 0.05; 8 weeks, P < 0.01; 12 weeks, P < 0.05). c Epidydimal fat pad weight (g) is decreased in Cd36−/− mice as compared to WT mice (P < 0.001), whereas epidydimal fat pad weight is increased in Cd36ΔLEC mice as compared to controls (P < 0.01) fed HFD for 12 weeks. d Cytokine gene expression is decreased in Cd36−/− epididymal adipose tissue as compared to WT mice (n = 6) fed HFD for 12 weeks. e Cytokine gene expression is increased in Cd36ΔLEC epididymal adipose tissue as compared to controls (n = 6) fed HFD for 12 weeks. Tumor necrosis factor alpha, Tnf; Interleukin-6, Il6; Interleukin-10, Il10; EGF module-containing mucin-like receptor 1, Emr1. A.U. arbitrary units. All data are from two independent experiments and are means ± SE with n representing the number of mice per group. Statistical significance is determined by two-tailed Student t test. * and #P < 0.05; **P < 0.01; ***, P < 0.001; ****P < 0.0001.