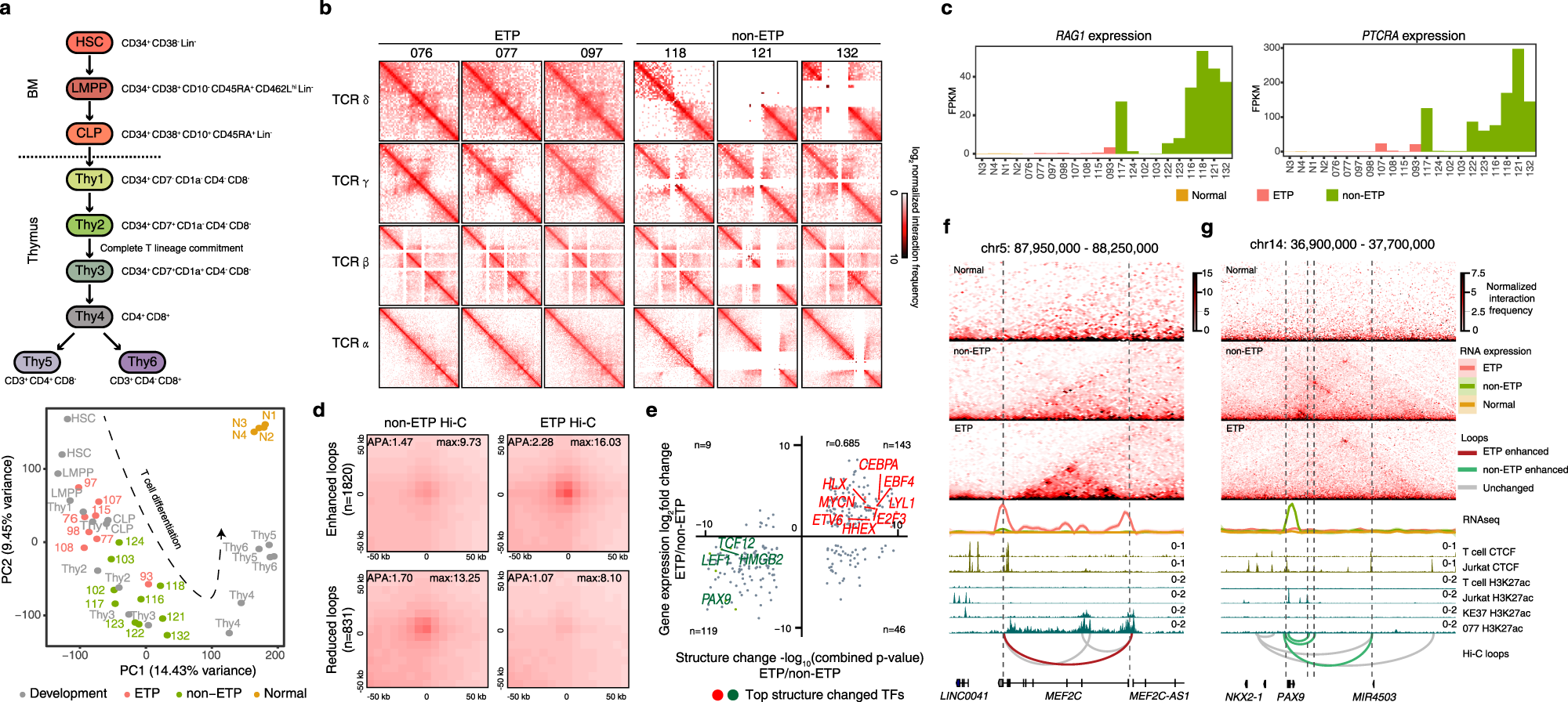
Fig. 2: ETP and non-ETP ALLs have different loop structures.

a Upper: scheme of T-cell development of hematopoietic stem cell (HSC) and eight lymphoid cell types in human bone marrow (BM) and thymus analyzed by RNA-seq. Lower: PCA includes T-ALL cells and populations from normal human BM and thymus (n = 2 biological replicates per population). The trajectory of T-lineage differentiation is labeled with dash line. b Hi-C contact maps for the TCR genomic regions in ETP and non-ETP ALLs. c RAG1 and PTCRA expression levels. d APA plots for loops that are enhanced (upper) or reduced (lower) in ETP compared with non-ETP ALL. e Scatterplot shows the correlation between gene expression and structural changes. The structural change was defined by the combined p value of D-score and loop strength change. Top ETP and non-ETP ALL-associated transcription factors with structural changes are highlighted in red and green, respectively. Hi-C contact maps for TADs enclosing the genomic loci of ETP expressed MEF2C (f) and non-ETP expressed PAX9 (g). ChIP-seq tracks of CTCF and H3K27ac of normal T cells, non-ETP ALL Jurkat cells, and ETP ALL including KE37 cells and case 077 are also included. Unchanged, non-ETP-enhanced, and ETP-enhanced loops are labeled with gray, green, and red curves, respectively. Anchors of differential loops are labeled with dashed lines.