Fig. 2: Gene expression changes in response to the loss of SETX.
From: Hypoxia-induced SETX links replication stress with the unfolded protein response

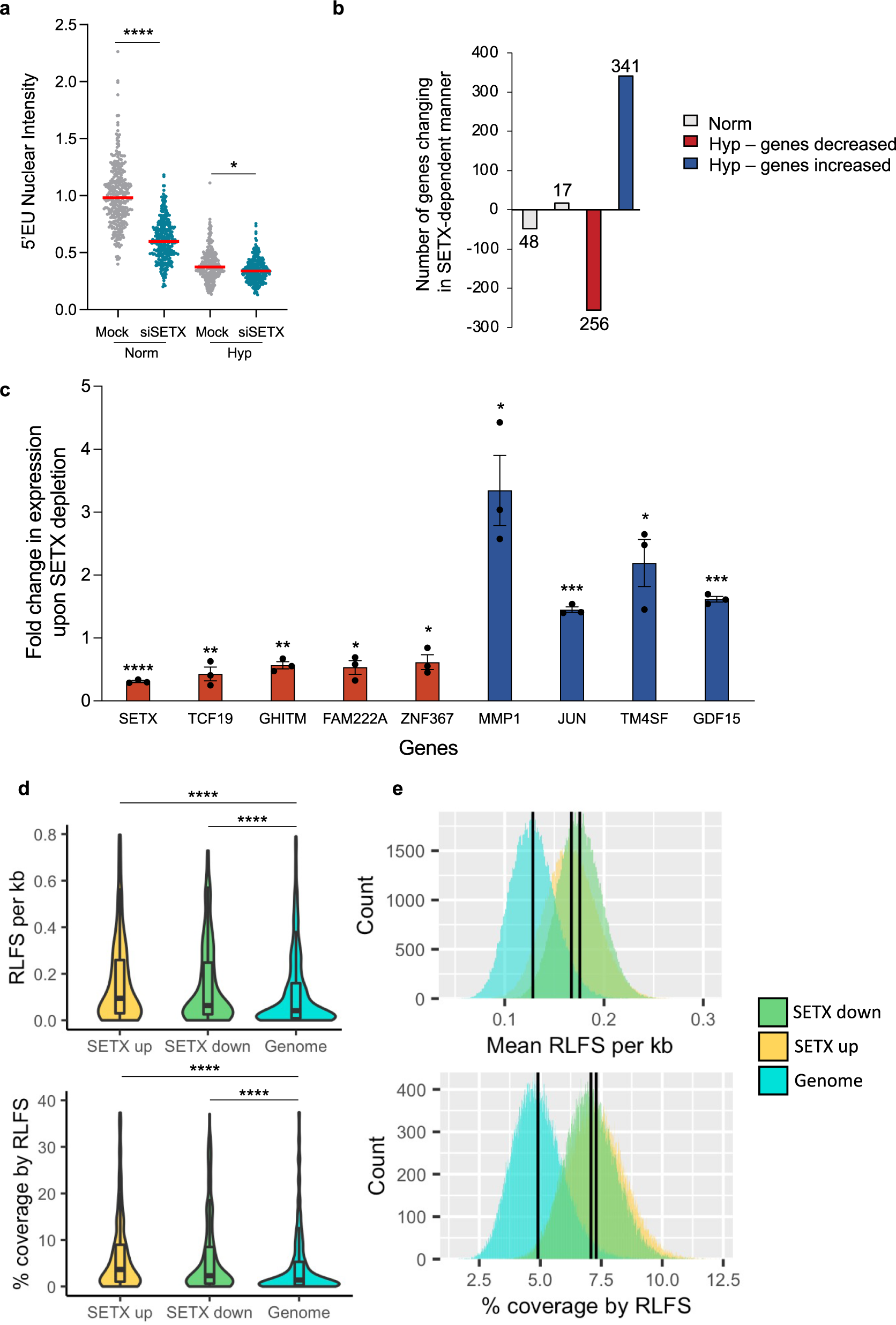
a RKO control cells or SETX-depleted cells were exposed to 21% and <0.1% O2 for 6 h in the presence of 5′EU. Cells were fixed, stained and quantified for 5′EU (0.5 mM) incorporation. Cells treated with siRNA to SETX are shown in green. Data from three independent experiments (n = 3) where each dot represents a cell and a minimum of 100 cells were imaged per treatment. One-way ANOVA Tukey’s multiple comparisons test was used: ****p < 0.0001, *p = 0.0146. b RNA-seq results comparing RKO cells treated with control siRNA or SETX siRNA in 21% O2 (Norm, grey) and <0.1% O2 (Hyp). Genes with a decreased expression upon SETX depletion in hypoxia shown in red, and genes with an increased expression upon SETX depletion in hypoxia shown in blue. RNA-seq was carried out in 3 biological replicates (n = 3). c RKO cells were treated with control siRNA or SETX siRNA and exposed to <0.1% O2 for 6 h followed by RT-qPCR. For each gene, relative mRNA levels were determined using 18S as the reference gene. The fold change in expression upon SETX depletion in hypoxia as compared to the control siRNA in hypoxia are shown. Genes in red were repressed in SETX-depleted hypoxic cells, while genes in blue were induced, according to the RNA-seq results. The dotted line indicates no change in expression upon SETX depletion. Data from three independent experiments (n = 3), mean ± standard error of the mean (SEM) are displayed. Two-tailed Student’s t-test was used: SETX (p < 0.0001), TCF19 (p = 0.0066), GHITM (p = 0.0017), FAM222A (p = 0.0128), ZNF367 (p = 0.0305), MMP1 (p = 0.0135), JUN (p = 0.0006), TM4SF (p = 0.0331), GDF15 (p = 0.0002). d R-loop forming sequence (RLFS) density measured as RLFS per kb of gene length (upper panel) and % coverage of gene by RLFS (lower panel). The genome plot represents one random sample of all protein-coding genes (n = 500). Centre line = median; upper and lower bounds of box = 75th and 25th percentiles (3rd and 1st quartiles); upper and lower bounds of the whiskers = 1.5 times the interquartile range from the corresponding ‘hinge’ where the line originates from the box; minima and maxima are given by the top and bottom of the overlaid violin plot. n = 500 represents the number of protein-coding genes randomly selected to create the null genome distribution shown in light blue. The SETX up and SETX down violin plots used all of the differentially expressed in the corresponding group. Two-tailed Student’s t-test was used: p-value = **** = 2.2 × 10−16. e Resampling of RLFS densities used to calculate p-values shown in d. Black vertical lines represent the mean of each distribution.