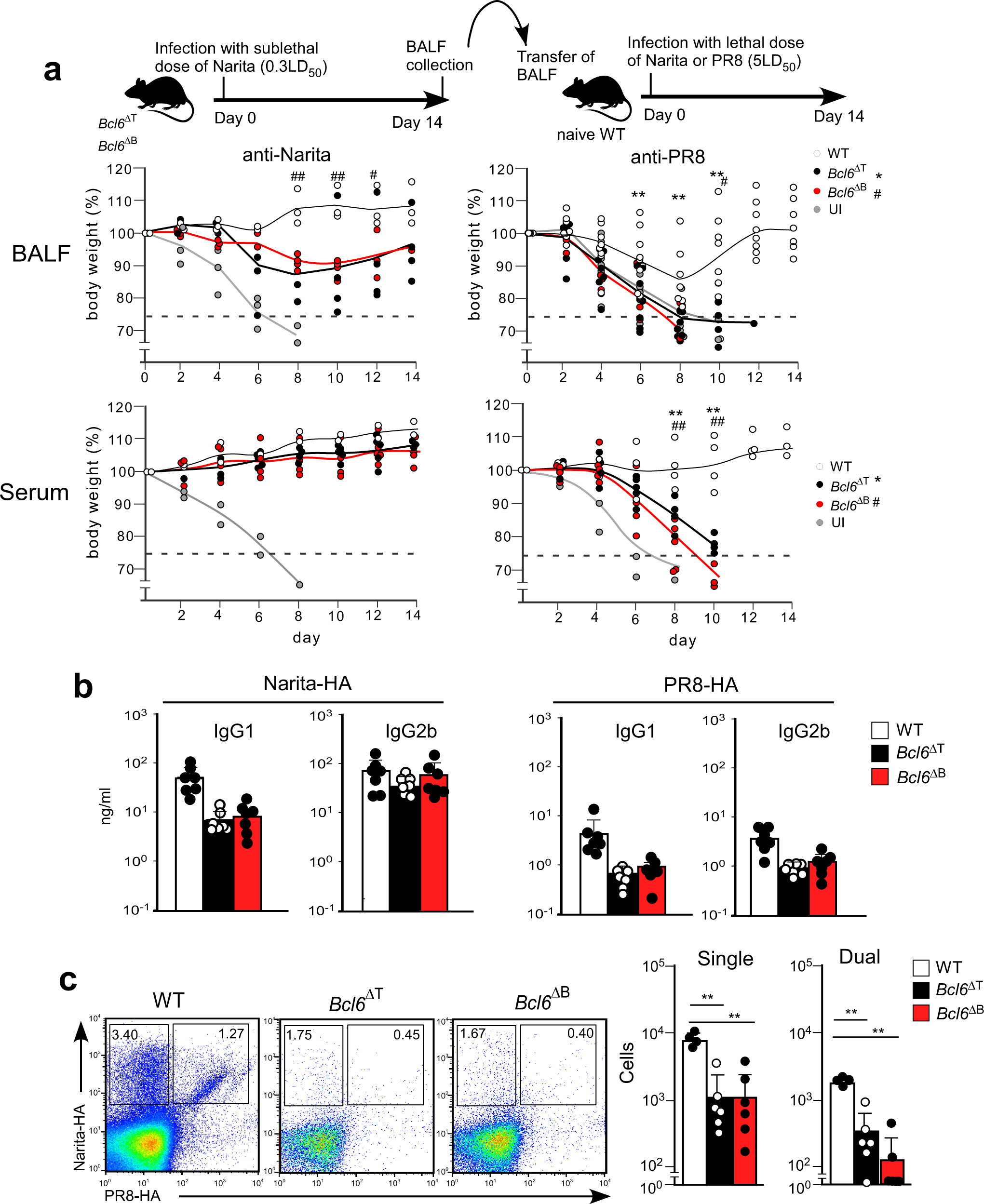
Fig. 5: GC function is required for cross-strain protective humoral responses.

a Top panel indicates the design of the BALF transfer experiment for protective antibody in Bcl6-deficient mice. Mice intranasally administered with BALF or serum (60 µg/ml anti-Narita IgG) from WT (white), Bcl6ΔT (black) or Bcl6ΔB (red) mice infected with A/Narita/1/2009 were challenged intranasally with a lethal dose of A/Narita/1/2009 (left) (BALF WT n = 3, BALF Bcl6ΔT n = 4, Bcl6ΔB n = 4, Serum WT n = 3, Bcl6ΔT n = 5, Bcl6ΔB n = 6) or A/PR/8/1934 (right) (WT n = 8, Bcl6ΔT n = 10, Bcl6ΔB n = 4, Serum WT n = 4, Bcl6ΔT n = 5, Bcl6ΔB n = 6). The data indicate body weight change. Missing symbols mean that the mice were euthanized, as described in Fig. 1b. b A/H1N1pdm09-HA- and A/PR/8/1934HA-specific IgG1 and IgG2 titers in BALF from WT (white bars), Bcl6ΔT (black bars), and Bcl6ΔB (red bars) mice (n = 7 each) at 14 days post-infection with A/Narita/1/2009 were measured by ELISA. c The data indicate single or dual-binding B cells in the B220+IgM−IgD−Dump− population from MLN of WT (white bars, n = 4), Bcl6ΔT (black bars, n = 5), and Bcl6ΔB (red bars, n = 7) mice. UI represents unimmunized. Bars represent mean; *,#p < 0.05, **,##p < 0.01 by unpaired, two-tailed t-test (WT group with other groups respectively). All error bars represent SEM.