Fig. 2: Cl-A blocks HCMV replication.
From: Human cytomegalovirus-induced host protein citrullination is crucial for viral replication

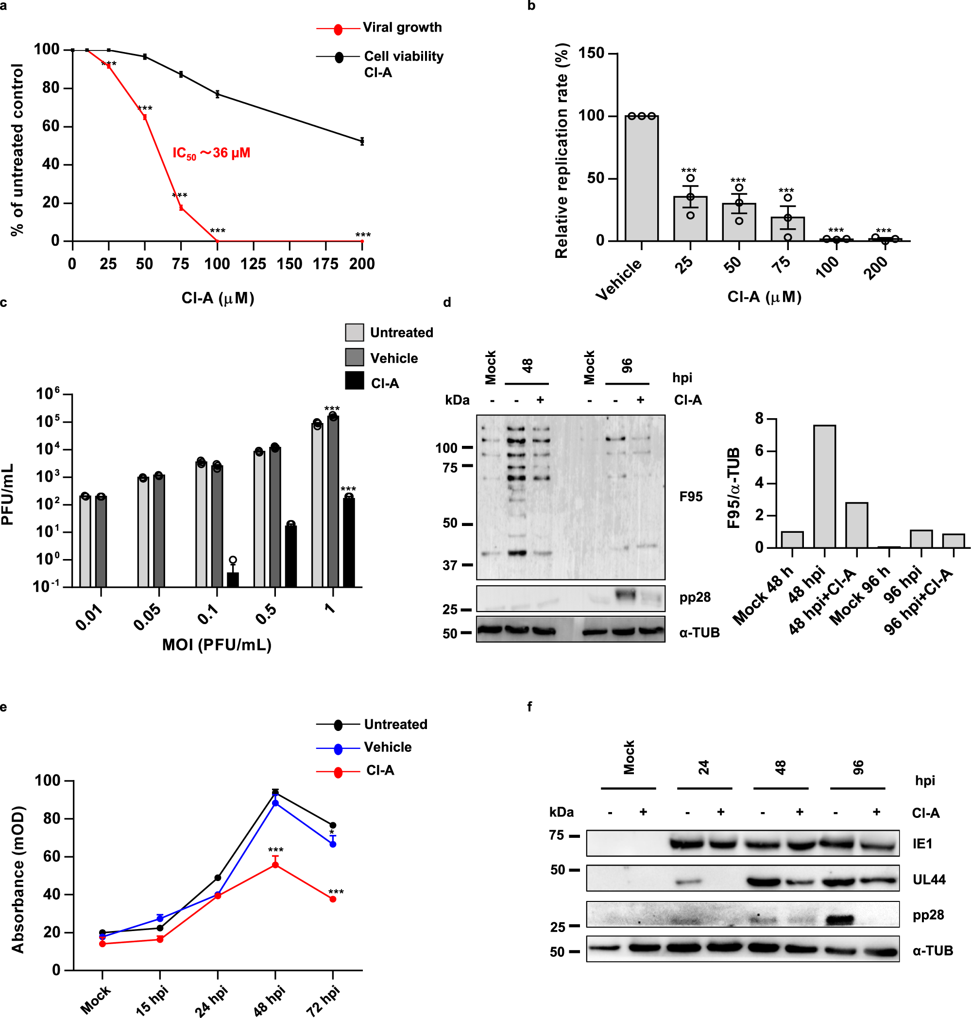
a HFFs were infected with HCMV (MOI 0.1 PFU/cell) and then treated with increasing concentrations of Cl-A, which were given 1 h prior to virus adsorption and kept throughout the whole experiment. At 144 hpi, viral plaques were microscopically counted and expressed as a percentage relative to untreated controls. The number of plaques is plotted as a function of Cl-A concentration. The concentrations resulting in 50% plaque formation (IC50) reduction are represented by the red line. The number of viable cells was determined for each Cl-A concentration using the MTT method (black line). Values are expressed as means ± SEM (error bars) of three independent experiments (untreated vs. 25 µM Cl-A P < 0.001, untreated vs. 50 µM Cl-A P < 0.001, untreated vs. 75 µM Cl-A P < 0.001, untreated vs. 100 µM Cl-A P < 0.001, untreated vs. 200 µM Cl-A P < 0.001, one-way ANOVA followed by Bonferroni’s post test). b To determine the number of viral DNA genomes in HCMV-infected HFFs, viral DNA was isolated at 144 hpi and analyzed by qPCR using primers amplifying a segment of the IE1 gene. GAPDH was used to normalize HCMV genome counts. Values are expressed as mean ± SEM of three independent experiments (vehicle vs. 25 µM Cl-A P < 0.001, vehicle vs. 50 µM Cl-A P < 0.001, vehicle vs. 75 µM Cl-A P < 0.001, vehicle vs. 100 µM Cl-A P < 0.001, vehicle vs. 200 µM Cl-A P < 0.001, one-way ANOVA followed by Bonferroni’s post test). c HFFs were infected with HCMV at increasing MOIs (0.01–1 PFU/cell) and then treated with 100 µM Cl-A or vehicle. Viral supernatants were collected at 144 hpi and analyzed by standard plaque assay. Values are expressed as mean ± SEM of three independent experiments (MOI 1: untreated vs. vehicle P < 0.001, untreated vs. Cl-A P < 0.001, two-way ANOVA followed by Bonferroni’s post test). d Protein lysates from uninfected (mock) or infected HFFs (48 and 96 hpi) with (+) or without (−) 100 µM Cl-A were subjected to immunoblotting using the anti-peptidylcitrulline F95 antibody to detect citrullinated proteins, anti-pp28 to assess HCMV infection, or anti-α-tubulin (α-TUB) to show equal loading. The densitometric analysis shown is representative of three independent experiments. Densitometry values of F95 are normalized to those of α-tubulin. e PAD enzymatic activity assay. Histone H3 was immobilized on a 96-well microtiter plate and incubated with protein lysates from HCMV-infected HFFs or uninfected (mock) at the indicated time points, in the presence (red line) or absence (untreated or vehicle alone, black and blue line, respectively) of Cl-A. The conversion of peptidylarginine to peptidylcitrulline was detected with an anti-H3 citrulline antibody. Detection of the bound antibodies was performed by ELISA. Values are expressed as means ± SEM (error bars) of three independent experiments (48 hpi: untreated vs. Cl-amidine P < 0.001, 72 hpi: untreated vs. Cl-A P < 0.001, 72 hpi: untreated vs. vehicle P < 0.05, two-way ANOVA followed by Bonferroni’s post tests). f Protein lysates from uninfected (mock) or infected HFFs (24, 48, or 72 hpi) at an MOI of 1 PFU/cell treated with or without Cl-A ( + ) or vehicle (−) were analyzed by immunoblotting for viral expression (IE1-72 kDa, UL44, and pp28) and normalized to α-tubulin (α-TUB). One representative blot of three independent experiments is shown. Data are shown as the mean ± SEM, *P < 0.05, **P < 0.01, ***P < 0.001.