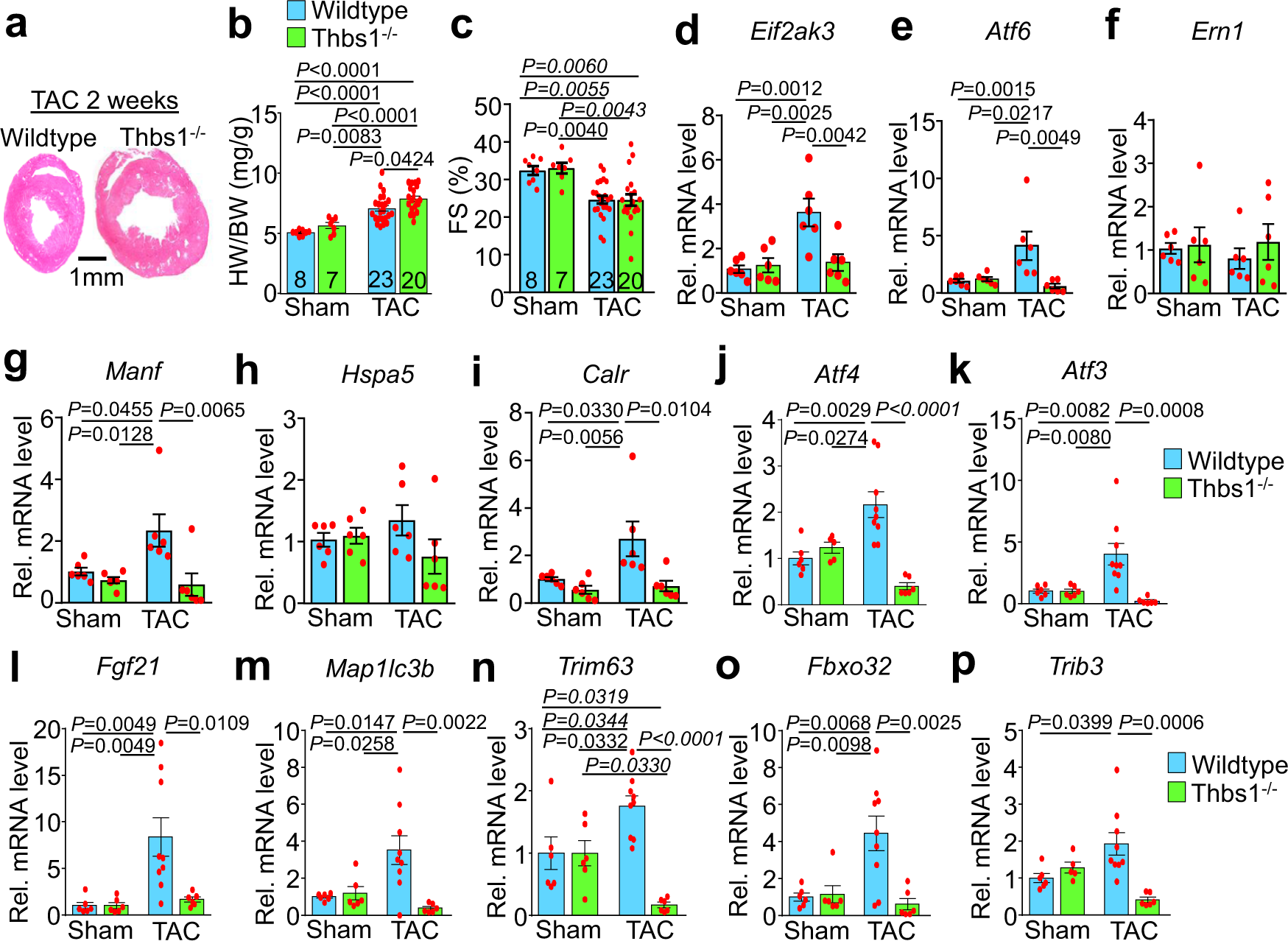
Fig. 6: Loss of Thbs1 augments hypertrophic growth and restricts atrophy in the heart.
From: Thbs1 induces lethal cardiac atrophy through PERK-ATF4 regulated autophagy

a Low magnification images of wild type and Thbs1−/− whole mount cardiac histological sections stained with Hematoxylin & Eosin, 2 weeks after TAC surgery at 8 weeks of age. Scale bar is 1 mm. b HW/BW ratio and c FS percentage 2 weeks after TAC or sham surgery at 8 weeks of age. The number of biologically independent animals analyzed is indicated on the graphs for panels “b–d”. d–p Quantitative RT-PCR results for Eif2ak3 (PERK protein), Atf6, Ern1 (IRE1α protein), Manf (Armet protein), Hspa5 (BiP protein), Calr (Calreticulin protein), Atf4, Atf3, Fgf21, Map1lc3b (LC3b protein), Trim63 (MuRF1 protein), Fbxo32 (Atrogin-1 protein), and Trib3 mRNA isolated from hearts of wild type and Thbs1−/− mice, 2 weeks after TAC or sham surgery at 8 weeks of age. For panels “d–i”, n = 6 biologically independent samples per group; for panels “j and p”, n = 6 biologically independent samples for sham wild type and Thbs1−/− 2 weeks after TAC surgery, n = 5 biologically independent samples for sham Thbs1−/− and n = 9 biologically independent samples for wild-type 2 weeks after TAC surgery; for panels “k–o”, n = 6 biologically independent samples for sham wild-type, sham Thbs1−/− and Thbs1−/− 2 weeks after TAC surgery and n = 9 biologically independent samples for wild-type 2 weeks after TAC surgery. Data are represented as fold expression over sham wild type. All statistical analysis was performed using one-way ANOVA and Tukey multiple comparisons test. P-values are shown in each graph. Error bars are ±standard error of the mean. Source data are provided as a Source Data File.