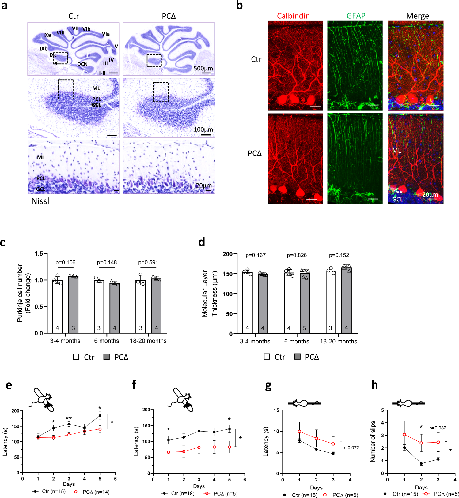
Fig. 1: Deletion of ATR in Purkinje cells leads to locomotor dysfunction and learning defects in mice.
From: ATR regulates neuronal activity by modulating presynaptic firing

a Sagittal brain sections of the control (Ctr) and ATR-PCΔ (PCΔ) brains were stained with cresyl violet (Nissl staining). Upper panel shows the complete cerebellum. The magnified view of the frames in the upper and mid panels are shown in the lower panels, respectively. The images are representative from 3 to 4 mice of each genotype analyzed. DCN Deep Cerebellar Nuclei, ML Molecular Layer, PCL Purkinje Cell Layer, GCL Granular Cell Layer. b Sagittal sections of 3-month-old control and ATR-PCΔ mice were stained with DAPI, Calbindin and GFAP antibodies to label nuclei, Purkinje cells and Bergmann glia, respectively. ML Molecular Layer, PCL Purkinje Cell Layer, GCL Granular Cell Layer. c Quantification of total Purkinje cell number compared to control at the indicated age. The data is represented as fold changes compared to the control group. The number of mice is indicated within the bar. Error bars indicate SD. Student’s t-test (unpaired, two-tailed) is performed for the statistical analysis. The p values are indicated in the graphs. d Quantification of the thickness of the molecular layer of the cerebellum of mice at the indicated age. The number of mice is indicated within the bar. Student’s t-test (unpaired, two-tailed) is performed for the statistical analysis. The p values are indicated in the graphs. e The rotarod performance of 4–9-month-old mice on five consecutive days. Error bars indicate SEM. P values: day 2, p = 0.014; day 3, p = 0.002; day 5, p = 0.028; group comparison p = 0.034. f The rotarod performance of 18–20-month-old mice on five consecutive days. Error bars indicate SEM. P values: day 1 p = 0.025; day 5, p = 0.024, group comparison p = 0.041. g The beam walking performance was tested in the 18–20-month-old group. The latencies on 1 cm width beam platform on three consecutive days are shown. Error bars indicate SEM. p = 0.072. h The number of hindlimb slips during the beam walking performance test. Error bars indicate SEM. P values: day 2, p = 0.015; group comparison, p = 0.017. Two-way repeated measures ANOVA with Sidak’s multiple comparisons test or MWU within individual days was performed for the statistical analysis in e–h. *p < 0.05, **p < 0.01. The number of mice (n) tested are indicated within the graph legend. Source data are provided as a Source Data file.