Fig. 6: ATR regulates presynaptic activity and synapses homeostasis.
From: ATR regulates neuronal activity by modulating presynaptic firing

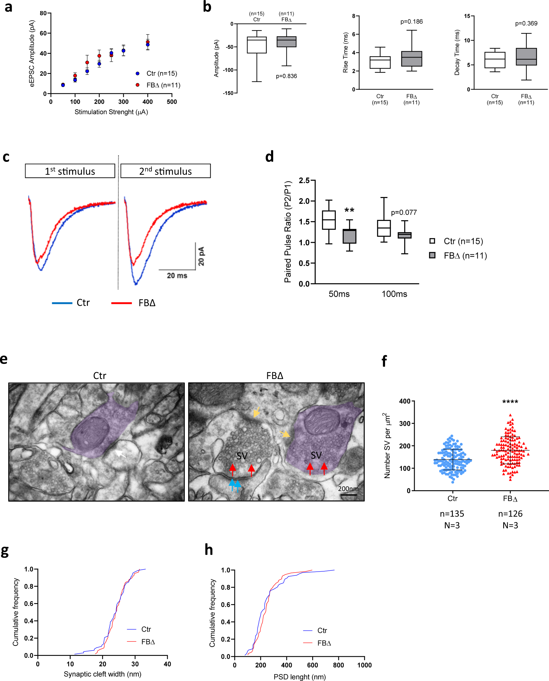
a Input–output (I–O) relationship of evoked excitatory post-synaptic currents (EPSCs) in granule cells of the dentate gyrus of control (Ctr) and ATR-FBΔ (FBΔ) genotypes at the indicated stimulus intensities. Error bars indicate SEM. 2-way ANOVA with Bonferroni t-test for individual stimulation steps (p = 0.738). The number of neurons measured is indicated within the graph. b Quantification of eEPSCs amplitude (p = 0.836), rise (p = 0.186) and decay time (p = 0.369) in granule cell-LPP of the dentate gyrus after supramaximal stimulation. The number of neurons measured is indicated under x axis. Error bars indicate SEM. Statistics by MWU test (unpaired, two-tailed) for amplitude, Student’s t-test (unpaired, two-tailed) for rise and decay time analyses, respectively. Box plots indicate the median (middle line), whiskers as max value (top) and min value (bottom) and hinges as 25 percentile (top) and 75 percentile (bottom). The number of neurons measured is indicated within the graph. c Paired-pulse facilitation of eEPSCs in dentate gyrus granule cells. Sample traces of control (n = 15) and ATR-FBΔ neurons (n = 11) after supramaximal stimulation at 50 ms interpulse interval. d Quantification of Paired pulse ratio (PPR) after supramaximal stimulation at 50 ms (p = 0.009) and 100 ms interpulse intervals (p = 0.077). Box plot indicates the median (middle line), whiskers as max value (top) and min value (bottom) and hinges as 25 percentile (top) and 75 percentile (bottom). Student’s t-test (unpaired, two-tailed). **p < 0.01. The number of neurons measured is indicated within the graph legend. e Representative electron microscopic pictures from the inner molecular layer of the dentate gyrus of 3-month-old control and ATR-FBΔ mice. The presynaptic bouton is colored in magenta and red arrows mark vesicles. Yellow arrows point to the active zone (synaptic cleft) and blue arrows to postsynaptic density. The images are representative from 3 mice per genotype analyzed. SV Synaptic Vesicles. f The number of SVs in control and ATR-FBΔ synapses. Data are presented as mean values ± SD. MWU test. ***p < 0.001. g Cumulative frequency diagram of synaptic cleft width (nm) in control and ATR-FBΔ synapses. h Cumulative frequency diagram of length of the postsynaptic density (nm) in control and ATR-FBΔ synapses. f The number of mice (N) and number of synapses (n) are shown. Source data are provided as a Source Data file.