Fig. 4: Bright staining of condensed FG phases with “DNA-specific” DAPI and Hoechst dyes.
From: Recapitulation of selective nuclear import and export with a perfectly repeated 12mer GLFG peptide

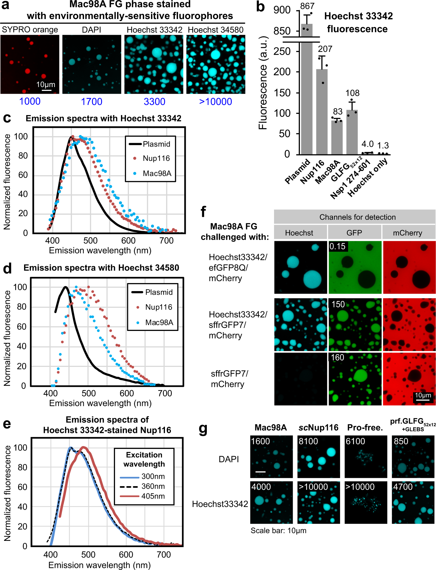
a Environmentally sensitive fluorophores (SYPRO orange, DAPI, and Hoechst dyes) were used to stain Mac98A FG particles. Note the extremely high fluorescence in:out ratios (blue numbers). b Bulk fluorescence of FG domains (2.67 mg/ml) stained with 20 µM Hoechst 33342. Excitation was at 360 nm, detection at 440–480 nm. Data are presented as mean values (arbitrary unit, a.u.) of three independent replicates, with individual data points shown as dots. Error bars are the standard deviations. Note that the cohesive FG domains (Nup116, Mac98A, and GLFG52x12) gave strong signals, while the signal for non-cohesive Nsp1 FG fragment (residue 274–601) was at least 20 times weaker. Source data are provided as a Source Data file. c Emission spectra of Hoechst 33342-stained plasmid, Nup116 and Mac98A FG phases (excitation wavelength: 360 nm). Note the red-shifted fluorescence of the FG phases. d Emission spectra of Hoechst 34580-stained plasmid, Nup116 and Mac98A FG phases (excitation wavelength: 405 nm). e Emission spectra of Hoechst 33342-stained Nup116 FG phase recorded at three distinct excitation wavelengths: 360 nm corresponds to the absorption peak (see Supplementary Fig. 4) and excitation with a shorter wavelength (300 nm) showed essentially the same emission spectrum. However, excitation with a longer wavelength (405 nm, at “red edge” of the excitation spectrum) led to a red-shift of the emission spectrum and of the emission peak, known as the “red edge effect”. Source data (c–e) are provided as a Source Data file. f Mac98A FG phase was challenged with the indicated probes and imaged by confocal microscopy. sffrGFP7 is an FG-philic GFP variant6. Detection wavelengths: Hoechst/410–470 nm, GFP/500–555 nm, and mCherry/577–700 nm. Note that the presence of Hoechst did not bias the partitioning of either sffrGFP7 or mCherry. g Different FG phases were stained with DAPI/Hoechst. Image brightness was adjusted individually. “Pro-free.”: Pro-free_prf.GLFG52x12. Numbers refer to FG in:out fluorescence ratios.