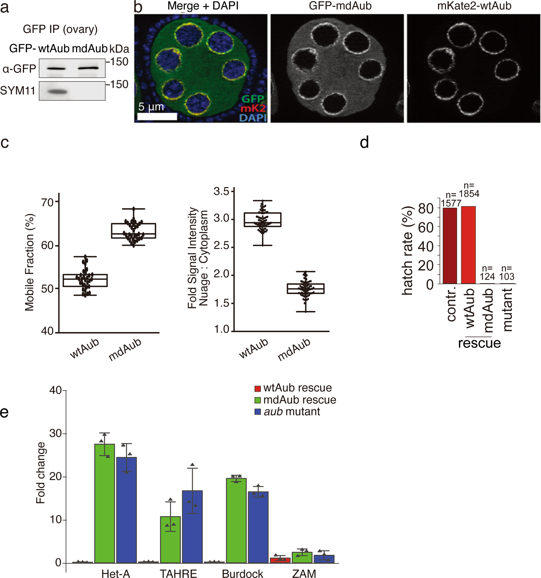
Fig. 3: Arginine methylation of Aub is required for fertility and TE repression.

a Mutating conserved N-terminal Arginines to Lysines (mdAub) leads to loss of symmetric dimethylation of Aub. A similar amount of wtAub and mdAub was immunoprecipitated from ovaries. Methylation was detected by Western blot using the SYM11 antibody. Experiment reproduced twice with similar results. b In the wildtype background, mdAub colocalizes with wildtype Aub in nuage. GFP-mdAub and mKate2-wtAub were co-expressed in ovaries under the control of the endogenous Aub promoter. Scale bar: 5 μm. Ten independent ovaries were used for imaging with similar results. c Arginine methylation deficiency slightly increases the fraction of mobile and dispersed cytoplasmic Aub protein. Left: the mobile fraction of nuage-localized GFP-wtAub and GFP-mdAub was determined in replicate FRAP experiments (constructs as in Extended Data Fig. 4c). (GFP-wtAub: n = 30 nurse cells. GFP-wtAub: n = 31 nurse cells). Experiments showed similar fractions of mobile proteins respectively. Right: microscopic quantification of the ratio of GFP signal originating from nuage versus cytoplasm is shown. (GFP-wtAub: n = 81 nurse cells. GFP-mdAub: n = 83 nurse cells). Experiments showed a similar ratio respectively. All transgenes are expressed under the control of the endogenous Aub promoter. Box plots present min to max, median, and all points. d Arginine methylation of Aub is required for fertility. The hatching rate of heterozygous control, AubHN/QC mutant females, and mutant females rescued with wt- or mdAub transgenes are indicated as % of eggs laid. e Arginine methylation of Aub is required for TE suppression. Fold changes of different TE transcripts in ovaries of flies with the indicated genotypes compared to the heterozygous control as measured by RT-qPCR. n = 3 biologically independent experiments with similar results. Data are presented as mean values ± sd.