Fig. 1: Generation of chromosome duplication mice encompassing 1.5 Mb in PWS/AS locus.
From: Genetic dissection identifies Necdin as a driver gene in a mouse model of paternal 15q duplications

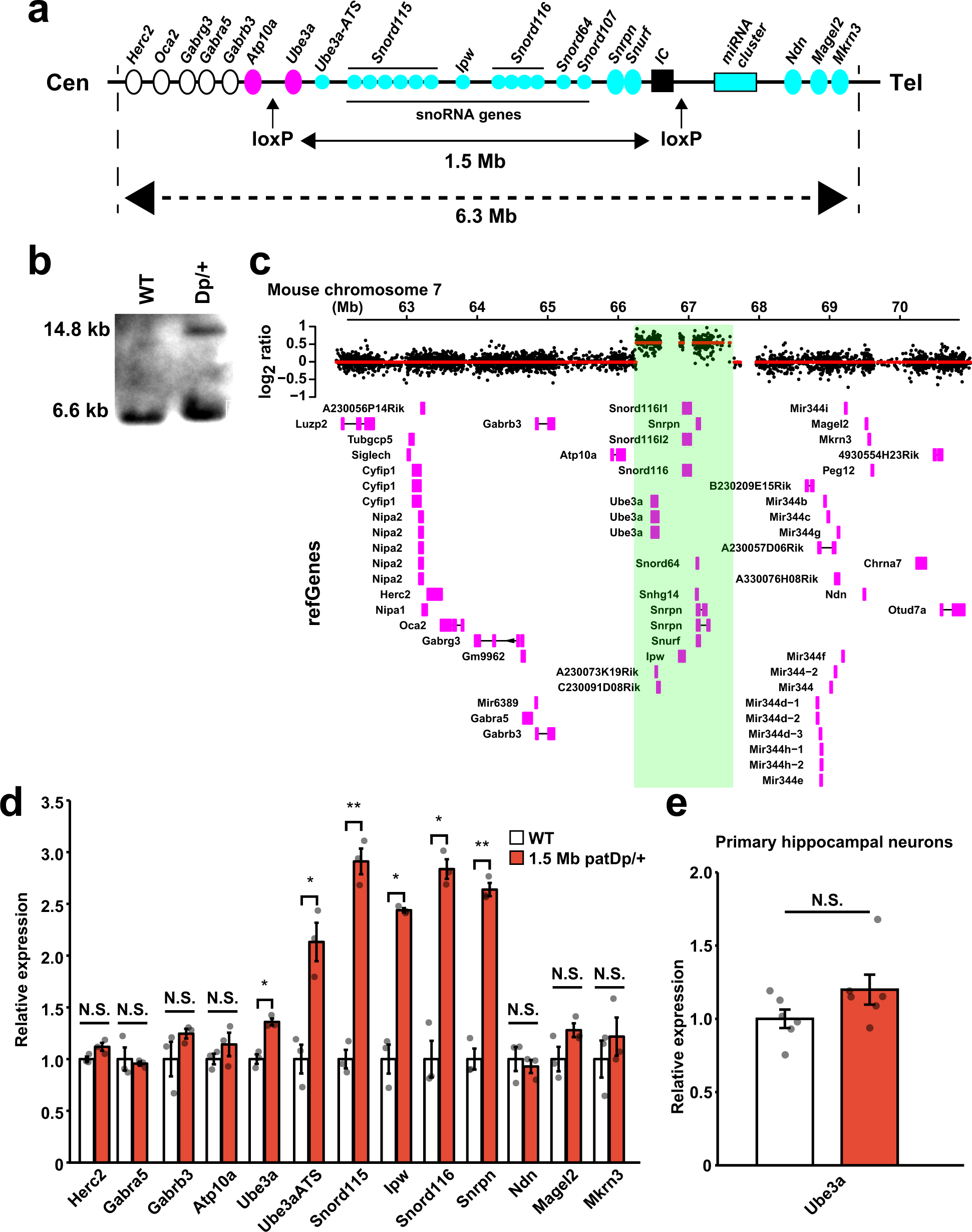
a A schematic map of mouse chromosome 7 PWS/AS locus and target for duplication (Cen centromere, Tel telomere). The original 6.3 Mb duplication mice (15q dup) have an interstitial duplication from Herc2 to Mkrn3, while 1.5 Mb duplication mice have this from Ube3a to upstream of the imprinting center (IC; black box). Blue, pink, and white circles indicate paternally, maternally and biallelically expressed genes, respectively. b Southern blot analysis in WT and 1.5 Mb Dp/+ mice. The band size of the Dp allele is ~14.8 Kb. At least, two independent mice were used and similar results were obtained. c Oligo nucleotide-based comparative genomic hybridization (aCGH). WT genome DNA was used as a reference DNA and plotted as the log2-transformed signal ratio of 1.5 Mb Dp/+ to reference. The base-pair position along mouse chromosome 7 was described horizontally (mm9). A red line indicates the estimated mean of each segment. A green shaded region is an expected duplicated locus. d mRNA expressions in hippocampal tissue of 1.5 Mb patDp/+ mice were measured by RT-qPCR (N = 3 biologically independent mice for each genotype). Ube3a: p = 0.0044, Ube3a-ATS: p = 0.0099, Snord115: p = 0.0004, Ipw: p = 0.0083, Snord116: p = 0.0025, Snrpn: p = 0.0004. e Ube3a mRNA expression in primary hippocampal neurons (DIV 7) measured by RT-qPCR (N = 6 biologically independent embryos for each genotype). Each value was normalized by Gapdh as an internal control and described as a relative value of the mean of WT expressions. *p < 0.05, **p < 0.01 (t-test after correction for multiple testing by Benjamini–Hochberg procedure). Data are represented as mean ± s.e.m. N.S. not statistically significant.